Suppr超能文献

蛹虫草素通过激活 AMPKα 通路改善心肌肥厚。

Cordycepin ameliorates cardiac hypertrophy via activating the AMPKα pathway.

机构信息

Department of Cardiology, Renmin Hospital of Wuhan University, Wuhan, PR China.

Hubei Key Laboratory of Metabolic and Chronic Diseases, Wuhan, RP China.

出版信息

J Cell Mol Med. 2019 Aug;23(8):5715-5727. doi: 10.1111/jcmm.14485. Epub 2019 Jun 21.

Abstract

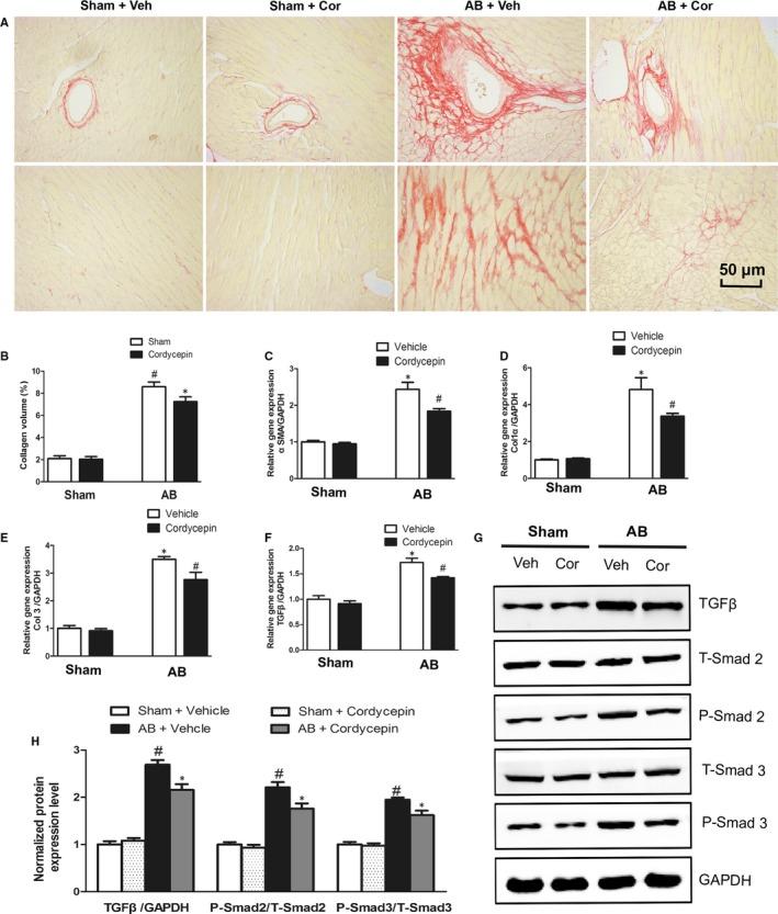
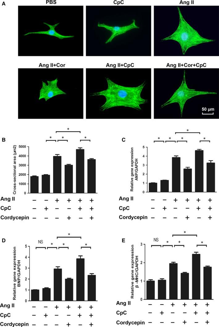
Increase of myocardial oxidative stress is closely related to the occurrence and development of cardiac hypertrophy. Cordycepin, also known as 3'-deoxyadenosine, is a natural bioactive substance extracted from Cordyceps militaris (which is widely cultivated for commercial use in functional foods and medicine). Since cordycepin suppresses oxidative stress both in vitro and in vivo, we hypothesized that cordycepin would inhibit cardiac hypertrophy by blocking oxidative stress-dependent related signalling. In our study, a mouse model of cardiac hypertrophy was induced by aortic banding (AB) surgery. Mice were intraperitoneally injected with cordycepin (20 mg/kg/d) or the same volume of vehicle 3 days after-surgery for 4 weeks. Our data demonstrated that cordycepin prevented cardiac hypertrophy induced by AB, as assessed by haemodynamic parameters analysis and echocardiographic, histological and molecular analyses. Oxidative stress was estimated by detecting superoxide generation, superoxide dismutase (SOD) activity and malondialdehyde levels, and by detecting the protein levels of gp91 and SOD. Mechanistically, we found that cordycepin activated activated protein kinase α (AMPKα) signalling and attenuated oxidative stress both in vivo in cordycepin-treated mice and in vitro in cordycepin treated cardiomyocytes. Taken together, the results suggest that cordycepin protects against post-AB cardiac hypertrophy through activation of the AMPKα pathway, which subsequently attenuates oxidative stress.

摘要

心肌氧化应激的增加与心脏肥大的发生和发展密切相关。蛹虫草素,也称为 3'-脱氧腺苷,是从蛹虫草(广泛用于功能性食品和药物的商业用途)中提取的天然生物活性物质。由于蛹虫草素在体外和体内均能抑制氧化应激,我们假设蛹虫草素通过阻断氧化应激依赖性相关信号通路来抑制心脏肥大。在我们的研究中,通过主动脉缩窄(AB)手术诱导小鼠心脏肥大模型。手术后 3 天,小鼠通过腹腔内注射蛹虫草素(20mg/kg/d)或相同体积的载体,持续 4 周。我们的数据表明,蛹虫草素通过血流动力学参数分析、超声心动图、组织学和分子分析,预防了 AB 诱导的心脏肥大。通过检测超氧阴离子生成、超氧化物歧化酶(SOD)活性和丙二醛水平,以及检测 gp91 和 SOD 的蛋白水平来评估氧化应激。从机制上讲,我们发现蛹虫草素在体内(蛹虫草素处理的小鼠)和体外(蛹虫草素处理的心肌细胞)均激活了蛋白激酶α(AMPKα)信号通路,并减轻了氧化应激。综上所述,这些结果表明,蛹虫草素通过激活 AMPKα 通路来保护 AB 后心脏肥大,从而减轻氧化应激。

https://cdn.ncbi.nlm.nih.gov/pmc/blobs/b772/6653598/3aa759f57f0c/JCMM-23-5715-g001.jpg

文献AI研究员

20分钟写一篇综述,助力文献阅读效率提升50倍。

立即体验

用中文搜PubMed

大模型驱动的PubMed中文搜索引擎

马上搜索

文档翻译

学术文献翻译模型,支持多种主流文档格式。

立即体验