Li Ran, Shan Yingguang, Gao Lu, Wang Xi, Wang Xule, Wang Fang
Department of Cardiology, First Affiliated Hospital of Zhengzhou University, Zhengzhou, China.
Department of Endocrinology, First Affiliated Hospital of Zhengzhou University, Zhengzhou, China.
Front Pharmacol. 2019 Jun 5;10:537. doi: 10.3389/fphar.2019.00537. eCollection 2019.
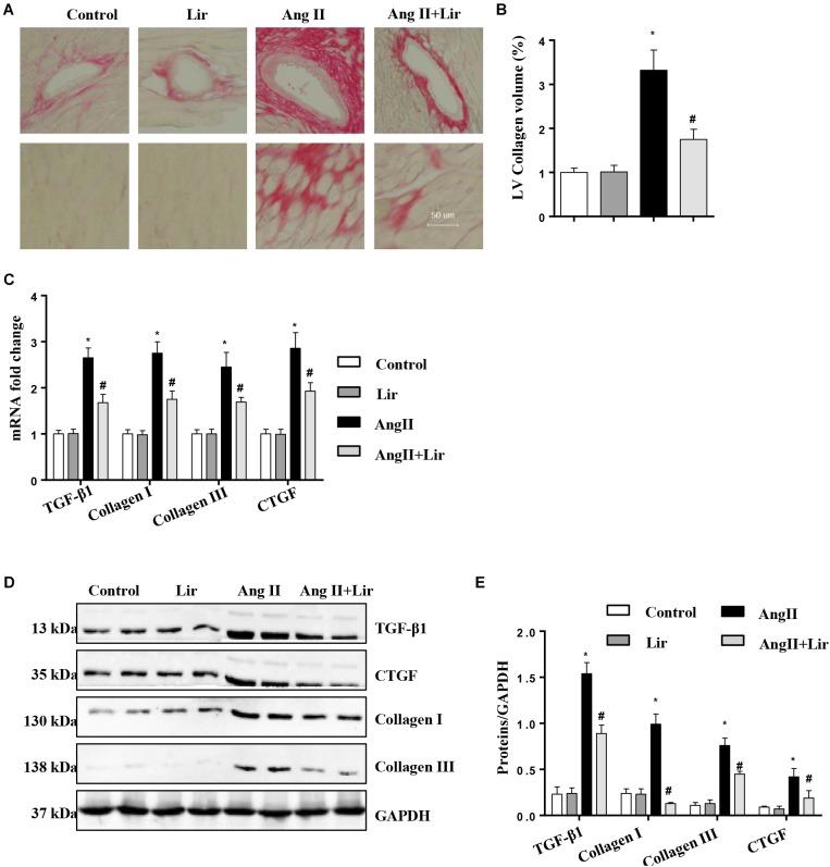
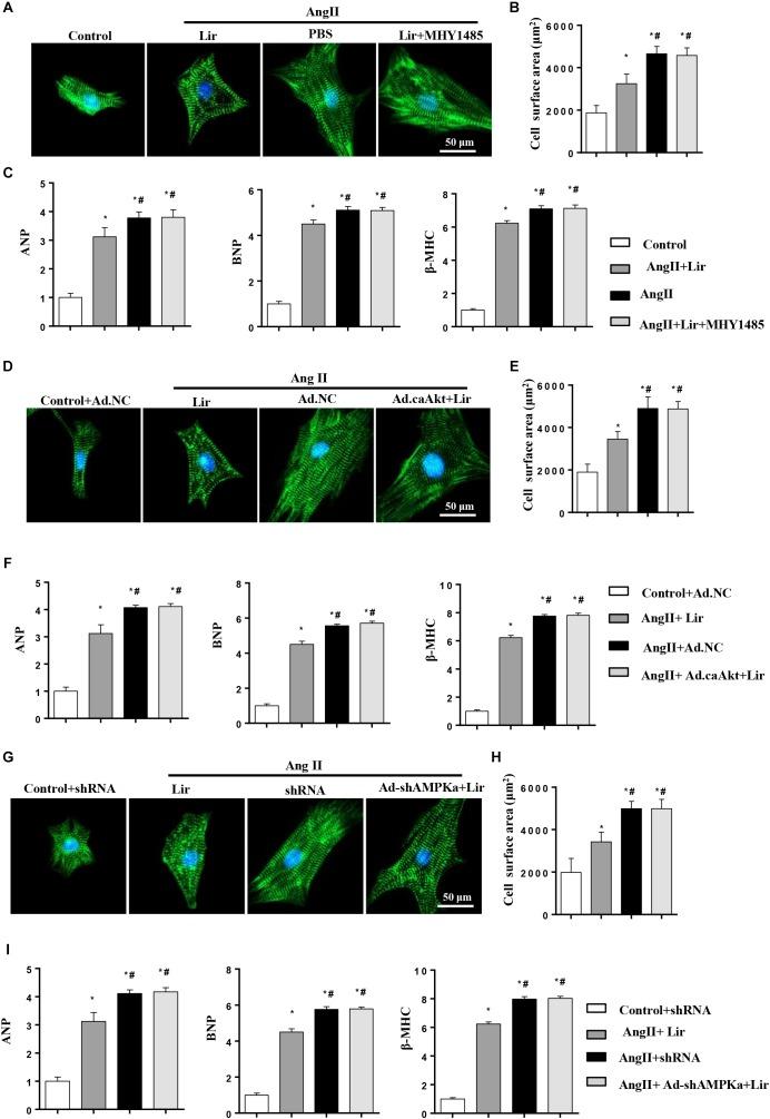
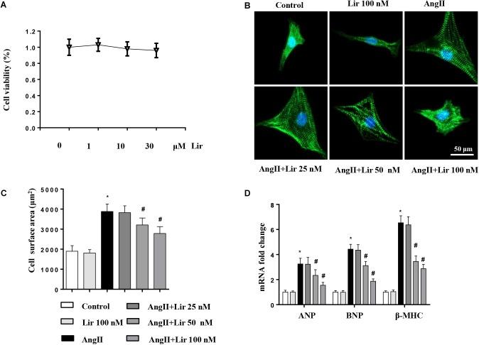
The Glp-1 analog, liraglutide (Lir), has been shown to reduce infarct size and improve cardiac function after myocardial ischemia in rodents with or without diabetes. However, the effect of Lir on angiotensin II (AngII) and pressure overload induced cardiac hypertrophy in nondiabetic mice and the underlying mechanisms are unclear. The aim of this study was to investigate the effect of Lir on cardiac hypertrophy induced by AngII infusion and pressure overload and to explore its possible mechanism. Mice were subjected to AngII as well as thoracic aorta coarctation (TAC) to induce a cardiac hypertrophy model. Mice were daily injected with either liraglutide or saline for 2 weeks after AngII infusion. Mice were also subjected to either liraglutide or saline for 25 days after TAC surgery. Neonatal rat cardiomyocytes and human AC cell lines were stimulated with AngII to induce a cardiomyocytes hypertrophy model. The results indicated Lir significantly inhibited cardiac hypertrophy and fibrosis and improved cardiac function in both the AngII and pressure overload induced model. The study showed that Lir inhibits AngII induced cell hypertrophy. Mechanistically, Lir directly suppressing the activation of PI3K/Akt1 and stimulated AMPKα signaling pathways in cardiomyocytes, which was confirmed by use of an mTOR activator (MHY1485), overexpression of constitutively active Akt, and the knockdown of AMPKa2 expression. Moreover, the protective effects of Lir were lost in AMPKa2 knockout mice. Taken together, Lir inhibits AngII and pressure overload induced cardiac remodeling via regulating PI3K/Akt1 and AMPKα signaling.
胰高血糖素样肽-1类似物利拉鲁肽(Lir)已被证明,在患有或未患糖尿病的啮齿动物心肌缺血后,可减小梗死面积并改善心脏功能。然而,利拉鲁肽对非糖尿病小鼠中血管紧张素II(AngII)和压力超负荷诱导的心脏肥大的影响及其潜在机制尚不清楚。本研究的目的是探讨利拉鲁肽对AngII输注和压力超负荷诱导的心脏肥大的影响,并探索其可能的机制。对小鼠进行AngII注射以及胸主动脉缩窄(TAC)以诱导心脏肥大模型。在输注AngII后,小鼠每天注射利拉鲁肽或生理盐水,持续2周。在TAC手术后,小鼠也接受利拉鲁肽或生理盐水注射,持续25天。用AngII刺激新生大鼠心肌细胞和人AC细胞系,以诱导心肌细胞肥大模型。结果表明,在AngII和压力超负荷诱导的模型中,利拉鲁肽均能显著抑制心脏肥大和纤维化,并改善心脏功能。研究表明,利拉鲁肽可抑制AngII诱导的细胞肥大。从机制上讲,利拉鲁肽直接抑制心肌细胞中PI3K/Akt1的激活并刺激AMPKα信号通路,这通过使用mTOR激活剂(MHY1485)、组成型活性Akt的过表达以及AMPKa2表达的敲低得到证实。此外,在AMPKa2基因敲除小鼠中,利拉鲁肽的保护作用消失。综上所述,利拉鲁肽通过调节PI3K/Akt1和AMPKα信号通路,抑制AngII和压力超负荷诱导的心脏重塑。