Department of Integrative Biology and Physiology, University of California, Los Angeles, CA, 90095-1606, USA.
Molecular, Cellular & Integrative Physiology Program, University of California, Los Angeles, CA, 90095-1606, USA.
Nat Commun. 2019 Jun 26;10(1):2788. doi: 10.1038/s41467-019-10614-1.
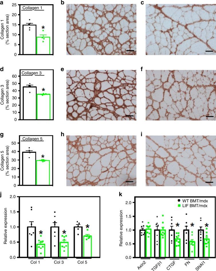
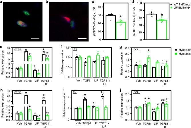
Many potentially therapeutic molecules have been identified for treating Duchenne muscular dystrophy. However, targeting those molecules only to sites of active pathology is an obstacle to their clinical use. Because dystrophic muscles become extensively inflamed, we tested whether expressing a therapeutic transgene in leukocyte progenitors that invade muscle would provide selective, timely delivery to diseased muscle. We designed a transgene in which leukemia inhibitory factor (LIF) is under control of a leukocyte-specific promoter and transplanted transgenic cells into dystrophic mice. Transplantation diminishes pathology, reduces Th2 cytokines in muscle and biases macrophages away from a CD163+/CD206+ phenotype that promotes fibrosis. Transgenic cells also abrogate TGFβ signaling, reduce fibro/adipogenic progenitor cells and reduce fibrogenesis of muscle cells. These findings indicate that leukocytes expressing a LIF transgene reduce fibrosis by suppressing type 2 immunity and highlight a novel application by which immune cells can be genetically modified as potential therapeutics to treat muscle disease.
许多有治疗潜力的分子已被鉴定出来用于治疗杜氏肌营养不良症。然而,将这些分子仅靶向到活跃病变部位是其临床应用的一个障碍。由于进行性肌营养不良的肌肉会发生广泛的炎症,我们测试了是否在浸润肌肉的白细胞祖细胞中表达治疗性转基因,以提供对患病肌肉的选择性、及时的递药。我们设计了一个转基因,其中白血病抑制因子 (LIF) 受白细胞特异性启动子的控制,并将转基因细胞移植到进行性肌营养不良的小鼠中。移植可减轻病变,减少肌肉中的 Th2 细胞因子,并使巨噬细胞向不促进纤维化的 CD163+/CD206+表型转变。转基因细胞还消除了 TGFβ 信号,减少了成纤维细胞/脂肪祖细胞,并减少了肌肉细胞的纤维化。这些发现表明,表达 LIF 转基因的白细胞通过抑制 2 型免疫来减少纤维化,并强调了一种新的应用,即可以对免疫细胞进行基因修饰,作为治疗肌肉疾病的潜在疗法。