Department of Biochemistry, University of Geneva, Geneva 4, Switzerland.
Department of Pharmacology, University of Oxford, Oxford, UK.
EMBO Rep. 2019 Jul;20(7):e47055. doi: 10.15252/embr.201847055. Epub 2019 May 22.
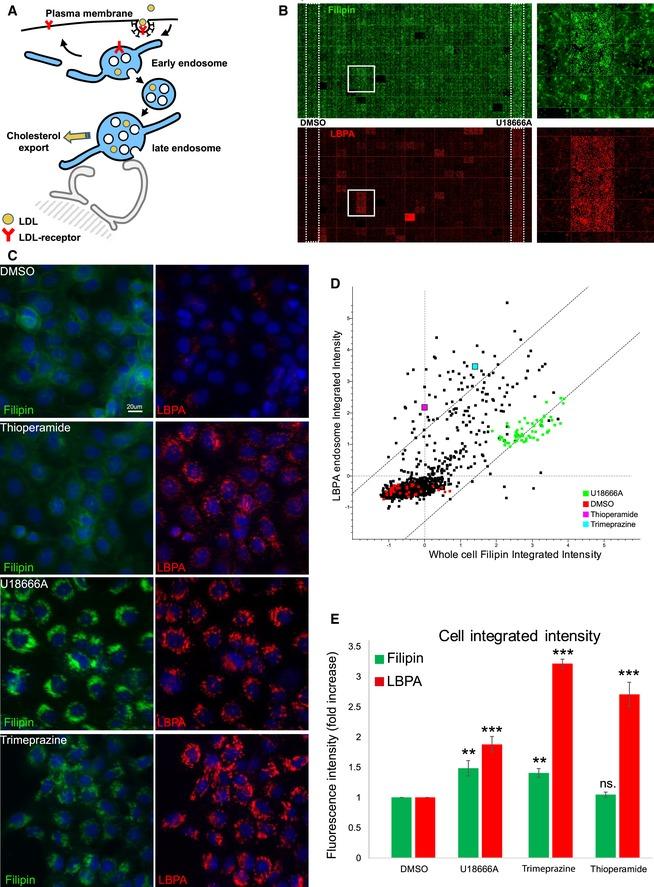
Most cells acquire cholesterol by endocytosis of circulating low-density lipoproteins (LDLs). After cholesteryl ester de-esterification in endosomes, free cholesterol is redistributed to intracellular membranes via unclear mechanisms. Our previous work suggested that the unconventional phospholipid lysobisphosphatidic acid (LBPA) may play a role in modulating the cholesterol flux through endosomes. In this study, we used the Prestwick library of FDA-approved compounds in a high-content, image-based screen of the endosomal lipids, lysobisphosphatidic acid and LDL-derived cholesterol. We report that thioperamide maleate, an inverse agonist of the histamine H3 receptor HRH3, increases highly selectively the levels of lysobisphosphatidic acid, without affecting any endosomal protein or function that we tested. Our data also show that thioperamide significantly reduces the endosome cholesterol overload in fibroblasts from patients with the cholesterol storage disorder Niemann-Pick type C (NPC), as well as in liver of Npc1 mice. We conclude that LBPA controls endosomal cholesterol mobilization and export to cellular destinations, perhaps by fluidifying or buffering cholesterol in endosomal membranes, and that thioperamide has repurposing potential for the treatment of NPC.
大多数细胞通过内吞循环中的低密度脂蛋白(LDL)来获取胆固醇。在内体中胆固醇酯去酯化后,游离胆固醇通过不明确的机制重新分布到细胞内膜中。我们之前的工作表明,非传统磷脂溶血磷脂酸(LBPA)可能在调节内体中胆固醇通量方面发挥作用。在这项研究中,我们使用了 FDA 批准的化合物 Prestwick 文库,对内体脂质、溶血磷脂酸和 LDL 衍生胆固醇进行了高内涵、基于图像的筛选。我们报告说,马来酸噻哌酰胺是组胺 H3 受体 HRH3 的反向激动剂,可高度选择性地增加溶血磷脂酸的水平,而不影响我们测试的任何内体蛋白或功能。我们的数据还表明,噻哌酰胺可显著减少 NPC 患者成纤维细胞和 Npc1 小鼠肝脏中的内体胆固醇过载。我们得出结论,LBPA 控制内体胆固醇的动员和向细胞靶部位的输出,可能通过使内体膜中的胆固醇流动或缓冲来实现,而噻哌酰胺可能具有重新用于治疗 NPC 的潜力。