Suppr超能文献

STAT3抑制剂帕西替尼通过下调M2型胶质母细胞瘤相关巨噬细胞中富含miR-21的外泌体克服替莫唑胺耐药性的临床前证据

Preclinical Evidence of STAT3 Inhibitor Pacritinib Overcoming Temozolomide Resistance via Downregulating miR-21-Enriched Exosomes from M2 Glioblastoma-Associated Macrophages.

作者信息

Chuang Hao-Yu, Su Yu-Kai, Liu Heng-Wei, Chen Chao-Hsuan, Chiu Shao-Chih, Cho Der-Yang, Lin Shinn-Zong, Chen Yueh-Sheng, Lin Chien-Min

机构信息

Graduate Institute of Clinical Medical Science, China Medical University, Taichung 404, Taiwan.

Department of Neurosurgery, An Nan Hospital, China Medical University, Tainan 709, Taiwan.

出版信息

J Clin Med. 2019 Jul 2;8(7):959. doi: 10.3390/jcm8070959.

Abstract

BACKGROUND

The tumor microenvironment (TME) plays a crucial role in virtually every aspect of tumorigenesis of glioblastoma multiforme (GBM). A dysfunctional TME promotes drug resistance, disease recurrence, and distant metastasis. Recent evidence indicates that exosomes released by stromal cells within the TME may promote oncogenic phenotypes via transferring signaling molecules such as cytokines, proteins, and microRNAs.

RESULTS

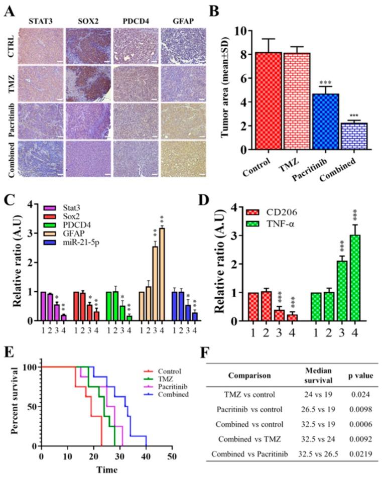
In this study, clinical GBM samples were collected and analyzed. We found that GBM-associated macrophages (GAMs) secreted exosomes which were enriched with oncomiR-21. Coculture of GAMs (and GAM-derived exosomes) and GBM cell lines increased GBM cells' resistance against temozolomide (TMZ) by upregulating the prosurvival gene programmed cell death protein 4 (PDCD4) and stemness markers SRY (sex determining region y)-box 2 (Sox2), signal transducer and activator of transcription 3 (STAT3), Nestin, and miR-21-5p and increasing the M2 cytokines interleukin 6 (IL-6) and transforming growth factor beta 1(TGF-β1) secreted by GBM cells, promoting the M2 polarization of GAMs. Subsequently, pacritinib treatment suppressed GBM tumorigenesis and stemness; more importantly, pacritinib-treated GBM cells showed a markedly reduced ability to secret M2 cytokines and reduced miR-21-enriched exosomes secreted by GAMs. Pacritinib-mediated effects were accompanied by a reduction of oncomiR miR-21-5p, by which the tumor suppressor PDCD4 was targeted. We subsequently established patient-derived xenograft (PDX) models where mice bore patient GBM and GAMs. Treatment with pacritinib and the combination of pacritinib and TMZ appeared to significantly reduce the tumorigenesis of GBM/GAM PDX mice as well as overcome TMZ resistance and M2 polarization of GAMs.

CONCLUSION

In summation, we showed the potential of pacritinib alone or in combination with TMZ to suppress GBM tumorigenesis via modulating STAT3/miR-21/PDCD4 signaling. Further investigations are warranted for adopting pacritinib for the treatment of TMZ-resistant GBM in clinical settings.

摘要

背景

肿瘤微环境(TME)在多形性胶质母细胞瘤(GBM)肿瘤发生的几乎各个方面都起着关键作用。功能失调的TME会促进耐药性、疾病复发和远处转移。最近的证据表明,TME内基质细胞释放的外泌体可能通过传递细胞因子、蛋白质和微小RNA等信号分子来促进致癌表型。

结果

在本研究中,收集并分析了临床GBM样本。我们发现GBM相关巨噬细胞(GAM)分泌富含致癌miR-21的外泌体。GAM(和GAM衍生的外泌体)与GBM细胞系共培养,通过上调促生存基因程序性细胞死亡蛋白4(PDCD4)和干性标志物性别决定区Y框蛋白2(Sox2)、信号转导和转录激活因子3(STAT3)、巢蛋白以及miR-21-5p,并增加GBM细胞分泌的M2细胞因子白细胞介素6(IL-6)和转化生长因子β1(TGF-β1),促进GAM的M2极化,从而增加GBM细胞对替莫唑胺(TMZ)的抗性。随后,帕西替尼治疗抑制了GBM的肿瘤发生和干性;更重要的是,经帕西替尼处理的GBM细胞分泌M²细胞因子的能力明显降低,GAM分泌的富含miR-21的外泌体也减少。帕西替尼介导的效应伴随着致癌miR-21-5p的减少,肿瘤抑制因子PDCD4是其作用靶点。随后,我们建立了患者来源的异种移植(PDX)模型,其中小鼠携带患者的GBM和GAM。帕西替尼以及帕西替尼与TMZ联合治疗似乎能显著降低GBM/GAM PDX小鼠的肿瘤发生,并克服TMZ抗性和GAM 的M2极化。

结论

总之,我们展示了帕西替尼单独或与TMZ联合使用通过调节STAT3/miR-21/PDCD4信号通路抑制GBM肿瘤发生的潜力。在临床环境中采用帕西替尼治疗TMZ耐药GBM值得进一步研究。

https://cdn.ncbi.nlm.nih.gov/pmc/blobs/66ac/6678764/aa22def465c9/jcm-08-00959-g001.jpg

文献检索

告别复杂PubMed语法,用中文像聊天一样搜索,搜遍4000万医学文献。AI智能推荐,让科研检索更轻松。

立即免费搜索

文件翻译

保留排版,准确专业,支持PDF/Word/PPT等文件格式,支持 12+语言互译。

免费翻译文档

深度研究

AI帮你快速写综述,25分钟生成高质量综述,智能提取关键信息,辅助科研写作。

立即免费体验