Suppr超能文献

心脏衰竭中支链氨基酸氧化受损导致心脏胰岛素抵抗。

Impaired branched chain amino acid oxidation contributes to cardiac insulin resistance in heart failure.

机构信息

Cardiovascular Research Centre, University of Alberta, 423 Heritage Medical Research Centre, Edmonton, T6G 2S2, Canada.

Katz Centre for Pharmacy and Health Research, Faculty of Pharmacy and Pharmaceutical Sciences, University of Alberta, Edmonton, Canada.

出版信息

Cardiovasc Diabetol. 2019 Jul 5;18(1):86. doi: 10.1186/s12933-019-0892-3.

Abstract

BACKGROUND

Branched chain amino acids (BCAA) can impair insulin signaling, and cardiac insulin resistance can occur in the failing heart. We, therefore, determined if cardiac BCAA accumulation occurs in patients with dilated cardiomyopathy (DCM), due to an impaired catabolism of BCAA, and if stimulating cardiac BCAA oxidation can improve cardiac function in mice with heart failure.

METHOD

For human cohorts of DCM and control, both male and female patients of ages between 22 and 66 years were recruited with informed consent from University of Alberta hospital. Left ventricular biopsies were obtained at the time of transplantation. Control biopsies were obtained from non-transplanted donor hearts without heart disease history. To determine if stimulating BCAA catabolism could lessen the severity of heart failure, C57BL/6J mice subjected to a transverse aortic constriction (TAC) were treated between 1 to 4-week post-surgery with either vehicle or a stimulator of BCAA oxidation (BT2, 40 mg/kg/day).

RESULT

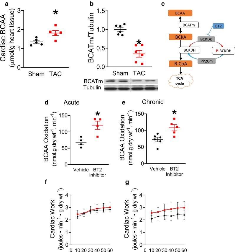
Echocardiographic data showed a reduction in ejection fraction (54.3 ± 2.3 to 22.3 ± 2.2%) and an enhanced formation of cardiac fibrosis in DCM patients when compared to the control patients. Cardiac BCAA levels were dramatically elevated in left ventricular samples of patients with DCM. Hearts from DCM patients showed a blunted insulin signalling pathway, as indicated by an increase in P-IRS1ser636/639 and its upstream modulator P-p70S6K, but a decrease in its downstream modulators P-AKT ser473 and in P-GSK3β ser9. Cardiac BCAA oxidation in isolated working hearts was significantly enhanced by BT2, compared to vehicle, following either acute or chronic treatment. Treatment of TAC mice with BT2 significantly improved cardiac function in both sham and TAC mice (63.0 ± 1.8 and 56.9 ± 3.8% ejection fraction respectively). Furthermore, P-BCKDH and BCKDK expression was significantly decreased in the BT2 treated groups.

CONCLUSION

We conclude that impaired cardiac BCAA catabolism and insulin signaling occur in human heart failure, while enhancing BCAA oxidation can improve cardiac function in the failing mouse heart.

摘要

背景

支链氨基酸(BCAA)可损害胰岛素信号转导,衰竭心脏可能发生心肌胰岛素抵抗。因此,我们确定在扩张型心肌病(DCM)患者中是否会发生心脏 BCAA 积累,是由于 BCAA 代谢受损,以及刺激心脏 BCAA 氧化是否可以改善心力衰竭小鼠的心脏功能。

方法

对于 DCM 和对照的人类队列,年龄在 22 至 66 岁之间的男性和女性患者均从阿尔伯塔大学医院获得知情同意。在移植时获得左心室活检。对照活检取自无心脏病史的未移植供心。为了确定刺激 BCAA 分解代谢是否可以减轻心力衰竭的严重程度,在手术后 1 至 4 周内,用载体或 BCAA 氧化刺激剂(BT2,40mg/kg/天)处理接受横主动脉缩窄(TAC)的 C57BL/6J 小鼠。

结果

超声心动图数据显示,与对照患者相比,DCM 患者的射血分数降低(54.3±2.3%至 22.3±2.2%),并且心脏纤维化形成增强。DCM 患者左心室样本中的心脏 BCAA 水平显着升高。DCM 患者的心脏表现出胰岛素信号通路减弱,表现为 P-IRS1ser636/639 及其上游调节剂 P-p70S6K 增加,但其下游调节剂 P-AKT ser473 和 P-GSK3β ser9 减少。与载体相比,BT2 可显着增强分离工作心脏中的心脏 BCAA 氧化。无论是急性还是慢性治疗,BT2 处理均可显着改善 sham 和 TAC 小鼠的心脏功能(分别为 63.0±1.8%和 56.9±3.8%的射血分数)。此外,BT2 处理组的 P-BCKDH 和 BCKDK 表达显着降低。

结论

我们得出的结论是,在人类心力衰竭中,心脏 BCAA 分解代谢和胰岛素信号受损,而增强 BCAA 氧化可以改善衰竭小鼠的心脏功能。

https://cdn.ncbi.nlm.nih.gov/pmc/blobs/a27c/6610921/a4073686b837/12933_2019_892_Fig1_HTML.jpg

文献检索

告别复杂PubMed语法,用中文像聊天一样搜索,搜遍4000万医学文献。AI智能推荐,让科研检索更轻松。

立即免费搜索

文件翻译

保留排版,准确专业,支持PDF/Word/PPT等文件格式,支持 12+语言互译。

免费翻译文档

深度研究

AI帮你快速写综述,25分钟生成高质量综述,智能提取关键信息,辅助科研写作。

立即免费体验