Suppr超能文献

Mechanotransduction for therapeutic approaches: Cellular aging and rejuvenation.

作者信息

Han Hye-Min, Kim Su-Yeon, Kim Dong-Hwee

机构信息

KU-KIST Graduate School of Converging Science and Technology, Korea University, Seoul 02841, South Korea.

Division of Life Sciences, College of Life Sciences and Biotechnology, Korea University, Seoul 02841, South Korea.

出版信息

APL Bioeng. 2025 Jun 6;9(2):021502. doi: 10.1063/5.0263236. eCollection 2025 Jun.

Abstract

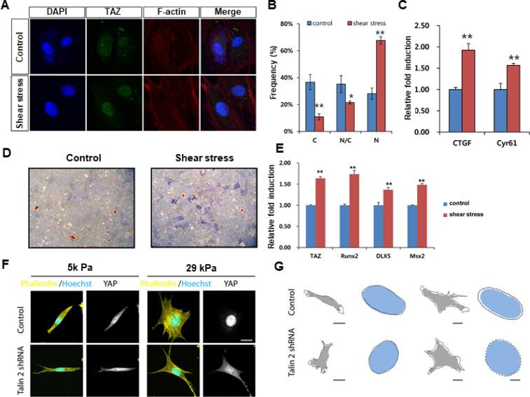
Mechanotransduction regulates cytoskeletal remodeling, nuclear mechanics, and metabolic adaptation, which are central to cellular aging and rejuvenation. These responses restore mechanical balance in aged cells, reprogram longevity-related gene expression, and alleviate age-related disorders, including neurodegeneration, musculoskeletal decline, and cardiovascular dysfunction. These insights indicate that mechanotransduction is pivotal in cellular and systemic processes underlying aging. The key signaling pathways, including the Hippo/Yes-associated protein (YAP), mechanistic target of rapamycin (mTOR), and transforming growth factor-beta (TGF-β)/Smad, have been explored in mediating age-related physiological decline, showing potential as therapeutic targets. Aging-dependent stiffening of the extracellular matrix (ECM) is associated with accelerated senescence. Interventions targeting ECM remodeling, such as mechanochemical therapies and nanoparticle delivery systems, provide promising strategies for counteracting cellular deterioration. Research progress has elucidated the critical role of mechanotransduction in organ-specific aging, enabling targeted interventions that align mechanical and biochemical therapeutic strategies. This review highlights the integration of mechanical modulation into therapeutic approaches, emphasizing its potential to restore cellular functionality, improve health, and extend lifespan. Advances in mechanomedicine have opened innovative frontiers in combating aging and age-associated diseases by addressing the interplay between mechanical forces and cellular processes. Cellular rejuvenation-the restoration of aged cells to a functionally younger state through the regulation of mechanotransduction pathways-involves the reversal of senescence-associated phenotypes, including nuclear deformation, mitochondrial alterations, and ECM stiffness. Furthermore, mechanotransduction plays a critical role in cellular rejuvenation by modulating YAP/TAZ activity, promoting autophagy, and maintaining cytoskeletal integrity.

摘要
https://cdn.ncbi.nlm.nih.gov/pmc/blobs/a2eb/12145204/1134fda6bd94/ABPID9-000009-021502_1-g001.jpg

文献检索

告别复杂PubMed语法,用中文像聊天一样搜索,搜遍4000万医学文献。AI智能推荐,让科研检索更轻松。

立即免费搜索

文件翻译

保留排版,准确专业,支持PDF/Word/PPT等文件格式,支持 12+语言互译。

免费翻译文档

深度研究

AI帮你快速写综述,25分钟生成高质量综述,智能提取关键信息,辅助科研写作。

立即免费体验