Suppr超能文献

二氢丹参酮I通过Wnt/β-连环蛋白信号通路抑制骨肉瘤的生长。

Dihydrotanshinone I inhibits the growth of osteosarcoma through the Wnt/β-catenin signaling pathway.

作者信息

Tan Tao, Chen Jin, Hu Yaxin, Wang Nan, Chen Yangmei, Yu Tingting, Lin Duanyang, Yang Shengdong, Luo Jinyong, Luo Xiaoji

机构信息

Department of Orthopaedics, The First Affiliated Hospital of Chongqing Medical University, Chongqing 400010, People's Republic of China.

Department of Dermatology, The First Affiliated Hospital of Chongqing Medical University, Chongqing 400010, People's Republic of China.

出版信息

Onco Targets Ther. 2019 Jul 2;12:5111-5122. doi: 10.2147/OTT.S204574. eCollection 2019.

Abstract

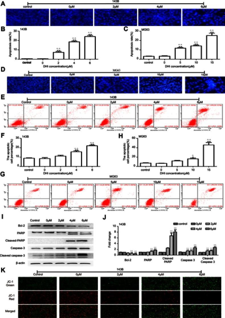
Osteosarcoma is a common malignant tumor, with relatively lower survival rates in adolescents. Dihydrotanshinone I (DHI) was extracted from the traditional Chinese medicine and was shown to inhibit several types of cancer. To explore the effect of DHI on the proliferation, migration, invasion, and apoptosis of osteosarcoma cells, as well as the possible molecular mechanism. The effect of DHI on the proliferation of osteosarcoma was detected by crystal violet assay, MTT assay, colony formation assay. The effects of DHI on the migration and invasion of osteosarcoma were detected by wound healing assays, cell migration and invasion assays. The effect of DHI on apoptosis of osteosarcoma was detected by cell apoptosis assay and Hoechst apoptosis staining. The protein expression levels were detected by Western blotting assay. The activity of Wnt/β-Catenin signaling pathway was detected by luciferase reporter assay and Western blot. The inhibitory effect of DHI on osteosarcoma in vivo was analyzed by an orthotopic OS tumor animal model and immunohistochemistry. DHI may inhibit the proliferation, decrease the migration, reduce the invasion, and promote the apoptosis of osteosarcoma cells. In vivo mouse model, DHI can inhibit the formation of osteosarcoma. In terms of mechanism, DHI may inhibit both the transcriptional activity and the total protein level of β-catenin. DHI may inhibit the proliferation, migration, and invasion as well as induce the apoptosis of osteosarcoma cells, possibly through suppressing the Wnt/β-catenin signaling pathway.

摘要

骨肉瘤是一种常见的恶性肿瘤,在青少年中的生存率相对较低。二氢丹参酮I(DHI)是从中药中提取的,已显示出对多种类型癌症的抑制作用。为了探讨DHI对骨肉瘤细胞增殖、迁移、侵袭和凋亡的影响以及可能的分子机制。通过结晶紫测定法、MTT测定法、集落形成测定法检测DHI对骨肉瘤增殖的影响。通过伤口愈合测定法、细胞迁移和侵袭测定法检测DHI对骨肉瘤迁移和侵袭的影响。通过细胞凋亡测定法和Hoechst凋亡染色检测DHI对骨肉瘤凋亡的影响。通过蛋白质印迹测定法检测蛋白质表达水平。通过荧光素酶报告基因测定法和蛋白质印迹检测Wnt/β-连环蛋白信号通路的活性。通过原位骨肉瘤肿瘤动物模型和免疫组织化学分析DHI对体内骨肉瘤的抑制作用。DHI可能抑制骨肉瘤细胞的增殖,减少迁移,降低侵袭,并促进其凋亡。在体内小鼠模型中,DHI可抑制骨肉瘤的形成。在机制方面,DHI可能同时抑制β-连环蛋白的转录活性和总蛋白水平。DHI可能通过抑制Wnt/β-连环蛋白信号通路来抑制骨肉瘤细胞的增殖、迁移和侵袭,并诱导其凋亡。

https://cdn.ncbi.nlm.nih.gov/pmc/blobs/6451/6613458/ef31cf7de6e9/OTT-12-5111-g0001.jpg

文献AI研究员

20分钟写一篇综述,助力文献阅读效率提升50倍。

立即体验

用中文搜PubMed

大模型驱动的PubMed中文搜索引擎

马上搜索

文档翻译

学术文献翻译模型,支持多种主流文档格式。

立即体验