• 文献检索
  • 文档翻译
  • 深度研究
  • 学术资讯
  • Suppr Zotero 插件Zotero 插件
  • 邀请有礼
  • 套餐&价格
  • 历史记录
应用&插件
Suppr Zotero 插件Zotero 插件浏览器插件Mac 客户端Windows 客户端微信小程序
定价
高级版会员购买积分包购买API积分包
服务
文献检索文档翻译深度研究API 文档MCP 服务
关于我们
关于 Suppr公司介绍联系我们用户协议隐私条款
关注我们

Suppr 超能文献

核心技术专利:CN118964589B侵权必究
粤ICP备2023148730 号-1Suppr @ 2026

文献检索

告别复杂PubMed语法,用中文像聊天一样搜索,搜遍4000万医学文献。AI智能推荐,让科研检索更轻松。

立即免费搜索

文件翻译

保留排版,准确专业,支持PDF/Word/PPT等文件格式,支持 12+语言互译。

免费翻译文档

深度研究

AI帮你快速写综述,25分钟生成高质量综述,智能提取关键信息,辅助科研写作。

立即免费体验

在小鼠和人体组织中使用羟氯喹增强腺相关病毒介导的基因治疗

Enhancement of Adeno-Associated Virus-Mediated Gene Therapy Using Hydroxychloroquine in Murine and Human Tissues.

作者信息

Chandler Laurel C, Barnard Alun R, Caddy Sarah L, Patrício Maria I, McClements Michelle E, Fu Howell, Rada Cristina, MacLaren Robert E, Xue Kanmin

机构信息

Nuffield Laboratory of Ophthalmology, Nuffield Department of Clinical Neurosciences, University of Oxford, John Radcliffe Hospital, Oxford OX3 9DU, UK.

Oxford Eye Hospital, Oxford University Hospitals NHS Foundation Trust, NIHR Biomedical Research Centre, Oxford OX3 9DU, UK.

出版信息

Mol Ther Methods Clin Dev. 2019 Jun 4;14:77-89. doi: 10.1016/j.omtm.2019.05.012. eCollection 2019 Sep 13.

DOI:10.1016/j.omtm.2019.05.012
PMID:31309129
原文链接:https://pmc.ncbi.nlm.nih.gov/articles/PMC6606965/
Abstract

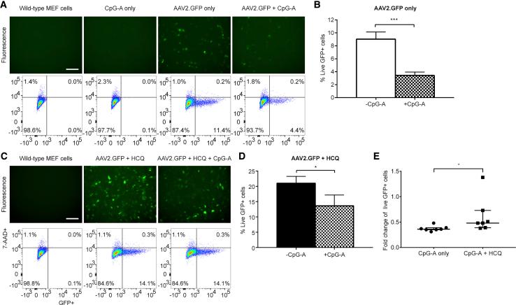
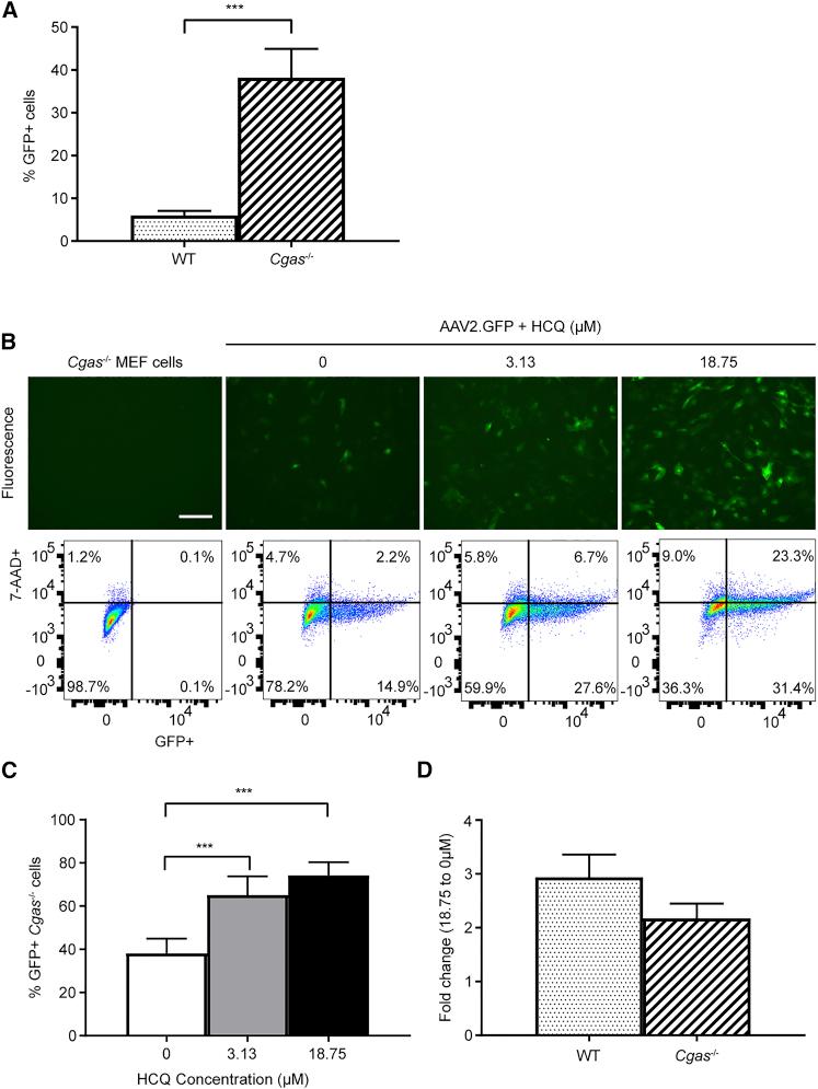
The therapeutic effects of gene therapy using adeno-associated virus (AAV) vectors are dependent on the efficacy of viral transduction. Currently, we have reached the safe limits of AAV vector dose, beyond which damaging inflammatory responses are seen. To improve the efficacy of AAV transduction, we treated mouse embryonic fibroblasts, primate retinal pigment epithelial cells, and human retinal explants with hydroxychloroquine (HCQ) 1 h prior to transduction with an AAV2 vector encoding GFP driven by a ubiquitous CAG promoter. This led to a consistent increase in GFP expression, up to 3-fold, compared with vector alone. Comparing subretinal injections of AAV2.CAG.GFP vector alone versus co-injection with 18.75 μM HCQ in paired eyes in mice, mean GFP expression was 4.6-fold higher in retinae co-treated with HCQ without retinal toxicity. A comparative 5.9-fold effect was seen with an AAV8(Y733F).GRK1.GFP vector containing the photoreceptor-specific rhodopsin kinase promoter. While the mechanism of action remains to be fully elucidated, our data suggest that a single pulse of adjunctive HCQ could safely improve AAV transduction , thus providing a novel strategy for enhancing the clinical effects of gene therapy.

摘要

使用腺相关病毒(AAV)载体进行基因治疗的疗效取决于病毒转导的效率。目前,我们已经达到了AAV载体剂量的安全极限,超过该极限会出现有害的炎症反应。为了提高AAV转导的效率,我们在用由普遍存在的CAG启动子驱动的编码GFP的AAV2载体转导前1小时,用羟氯喹(HCQ)处理小鼠胚胎成纤维细胞、灵长类视网膜色素上皮细胞和人视网膜外植体。与单独使用载体相比,这导致GFP表达持续增加,最高可达3倍。在小鼠的配对眼中比较单独注射AAV2.CAG.GFP载体与联合注射18.75μM HCQ,在联合使用HCQ处理的视网膜中,平均GFP表达高4.6倍,且无视网膜毒性。对于含有光感受器特异性视紫红质激酶启动子的AAV8(Y733F).GRK1.GFP载体,观察到了5.9倍的比较效果。虽然作用机制仍有待充分阐明,但我们的数据表明,单次脉冲辅助HCQ可以安全地提高AAV转导效率,从而为增强基因治疗的临床效果提供一种新策略。

https://cdn.ncbi.nlm.nih.gov/pmc/blobs/4dd7/6606965/f7f11f2e3973/gr6.jpg
https://cdn.ncbi.nlm.nih.gov/pmc/blobs/4dd7/6606965/c323eefcf4fc/gr1.jpg
https://cdn.ncbi.nlm.nih.gov/pmc/blobs/4dd7/6606965/253ccb712d10/gr2.jpg
https://cdn.ncbi.nlm.nih.gov/pmc/blobs/4dd7/6606965/c69244408d4e/gr3.jpg
https://cdn.ncbi.nlm.nih.gov/pmc/blobs/4dd7/6606965/da9a4fd14177/gr4.jpg
https://cdn.ncbi.nlm.nih.gov/pmc/blobs/4dd7/6606965/cfde613f4eb8/gr5.jpg
https://cdn.ncbi.nlm.nih.gov/pmc/blobs/4dd7/6606965/f7f11f2e3973/gr6.jpg
https://cdn.ncbi.nlm.nih.gov/pmc/blobs/4dd7/6606965/c323eefcf4fc/gr1.jpg
https://cdn.ncbi.nlm.nih.gov/pmc/blobs/4dd7/6606965/253ccb712d10/gr2.jpg
https://cdn.ncbi.nlm.nih.gov/pmc/blobs/4dd7/6606965/c69244408d4e/gr3.jpg
https://cdn.ncbi.nlm.nih.gov/pmc/blobs/4dd7/6606965/da9a4fd14177/gr4.jpg
https://cdn.ncbi.nlm.nih.gov/pmc/blobs/4dd7/6606965/cfde613f4eb8/gr5.jpg
https://cdn.ncbi.nlm.nih.gov/pmc/blobs/4dd7/6606965/f7f11f2e3973/gr6.jpg

相似文献

1
Enhancement of Adeno-Associated Virus-Mediated Gene Therapy Using Hydroxychloroquine in Murine and Human Tissues.在小鼠和人体组织中使用羟氯喹增强腺相关病毒介导的基因治疗
Mol Ther Methods Clin Dev. 2019 Jun 4;14:77-89. doi: 10.1016/j.omtm.2019.05.012. eCollection 2019 Sep 13.
2
Tropism of AAV Vectors in Photoreceptor-Like Cells of Human iPSC-Derived Retinal Organoids.AAV 载体在人诱导多能干细胞源性视网膜类器官光感受器样细胞中的趋向性。
Transl Vis Sci Technol. 2022 Apr 1;11(4):3. doi: 10.1167/tvst.11.4.3.
3
[Expression pattern of different serotypes of adeno-associated viral vectors in mouse retina].[不同血清型腺相关病毒载体在小鼠视网膜中的表达模式]
Beijing Da Xue Xue Bao Yi Xue Ban. 2020 Oct 18;52(5):845-850. doi: 10.19723/j.issn.1671-167X.2020.05.008.
4
Focused ultrasound as a novel strategy for noninvasive gene delivery to retinal Müller glia.聚焦超声作为一种新型的非侵入性基因传递策略,用于视网膜 Müller 胶质细胞。
Theranostics. 2020 Feb 10;10(7):2982-2999. doi: 10.7150/thno.42611. eCollection 2020.
5
Tropism of engineered and evolved recombinant AAV serotypes in the rd1 mouse and ex vivo primate retina.工程化和进化的重组 AAV 血清型在 rd1 小鼠和体外灵长类动物视网膜中的趋向性。
Gene Ther. 2017 Dec;24(12):787-800. doi: 10.1038/gt.2017.85. Epub 2017 Nov 16.
6
Intraocular route of AAV2 vector administration defines humoral immune response and therapeutic potential.AAV2载体眼内给药途径决定体液免疫反应和治疗潜力。
Mol Vis. 2008 Sep 24;14:1760-9.
7
Gene therapy following subretinal AAV5 vector delivery is not affected by a previous intravitreal AAV5 vector administration in the partner eye.视网膜下注射AAV5载体后的基因治疗不受对侧眼先前玻璃体内注射AAV5载体的影响。
Mol Vis. 2009;15:267-75. Epub 2009 Feb 6.
8
Heparan Sulfate Binding Promotes Accumulation of Intravitreally Delivered Adeno-associated Viral Vectors at the Retina for Enhanced Transduction but Weakly Influences Tropism.硫酸乙酰肝素结合促进玻璃体内递送的腺相关病毒载体在视网膜的积累以增强转导,但对嗜性影响较弱。
J Virol. 2016 Oct 14;90(21):9878-9888. doi: 10.1128/JVI.01568-16. Print 2016 Nov 1.
9
Immunomodulatory Effects of Hydroxychloroquine and Chloroquine in Viral Infections and Their Potential Application in Retinal Gene Therapy.羟氯喹和氯喹在病毒感染中的免疫调节作用及其在视网膜基因治疗中的潜在应用。
Int J Mol Sci. 2020 Jul 14;21(14):4972. doi: 10.3390/ijms21144972.
10
Targeting photoreceptors via intravitreal delivery using novel, capsid-mutated AAV vectors.通过使用新型、衣壳突变的 AAV 载体经玻璃体腔递送来靶向感光细胞。
PLoS One. 2013 Apr 26;8(4):e62097. doi: 10.1371/journal.pone.0062097. Print 2013.

引用本文的文献

1
The clinical safety landscape for ocular AAV gene therapies: A systematic review and meta-analysis.眼部腺相关病毒基因疗法的临床安全性概况:一项系统评价与荟萃分析。
iScience. 2025 Mar 22;28(4):112265. doi: 10.1016/j.isci.2025.112265. eCollection 2025 Apr 18.
2
The curious case of AAV immunology.腺相关病毒免疫学的奇特案例。
Mol Ther. 2025 May 7;33(5):1946-1965. doi: 10.1016/j.ymthe.2025.03.037. Epub 2025 Mar 27.
3
AAV-based gene delivery of antimicrobial peptides to combat drug-resistant pathogens.基于腺相关病毒的抗菌肽基因递送用于对抗耐药病原体。

本文引用的文献

1
Adeno-associated Virus (AAV) versus Immune Response.腺相关病毒(AAV)与免疫反应。
Viruses. 2019 Jan 25;11(2):102. doi: 10.3390/v11020102.
2
AAV Immunogenicity: New Answers Create New Questions.腺相关病毒免疫原性:新答案引发新问题。
Mol Ther. 2018 Nov 7;26(11):2538-2539. doi: 10.1016/j.ymthe.2018.10.004. Epub 2018 Oct 23.
3
Beneficial effects on vision in patients undergoing retinal gene therapy for choroideremia.接受脉络膜黑色素瘤基因治疗的患者的视力有改善。
Appl Environ Microbiol. 2025 Feb 19;91(2):e0170224. doi: 10.1128/aem.01702-24. Epub 2025 Jan 6.
4
Clinical and Translational Landscape of Viral Gene Therapies.病毒基因治疗的临床和转化前景。
Cells. 2024 Nov 19;13(22):1916. doi: 10.3390/cells13221916.
5
Innate Immune Sensing of Adeno-Associated Virus Vectors.腺相关病毒载体的先天免疫感应。
Hum Gene Ther. 2024 Jul;35(13-14):451-463. doi: 10.1089/hum.2024.040. Epub 2024 Jul 5.
6
AAV Immunotoxicity: Implications in Anti-HBV Gene Therapy.腺相关病毒免疫毒性:在抗乙肝病毒基因治疗中的意义
Microorganisms. 2023 Dec 14;11(12):2985. doi: 10.3390/microorganisms11122985.
7
Prednisolone and rapamycin reduce the plasma cell gene signature and may improve AAV gene therapy in cynomolgus macaques.泼尼松龙和雷帕霉素可降低浆细胞基因特征,并可能改善食蟹猴的 AAV 基因治疗。
Gene Ther. 2024 Mar;31(3-4):128-143. doi: 10.1038/s41434-023-00423-z. Epub 2023 Oct 13.
8
The RLR intrinsic antiviral system is expressed in neural retina and restricts lentiviral transduction of human Mueller cells.RLR 固有抗病毒系统在神经视网膜中表达,并限制人类 Muller 细胞慢病毒的转导。
Exp Eye Res. 2023 Nov;236:109647. doi: 10.1016/j.exer.2023.109647. Epub 2023 Sep 7.
9
Sildenafil increases AAV9 transduction after a systemic administration and enhances AAV9-dystrophin therapeutic effect in mdx mice.西地那非经系统给药后可增加 AAV9 的转导,并增强 mdx 小鼠中 AAV9-肌营养不良蛋白的治疗效果。
Gene Ther. 2024 Jan;31(1-2):19-30. doi: 10.1038/s41434-023-00411-3. Epub 2023 Jul 27.
10
Host Cell Restriction Factors Blocking Efficient Vector Transduction: Challenges in Lentiviral and Adeno-Associated Vector Based Gene Therapies.宿主细胞限制因子阻碍高效载体转导:基于慢病毒和腺相关病毒的基因治疗面临的挑战。
Cells. 2023 Feb 24;12(5):732. doi: 10.3390/cells12050732.
Nat Med. 2018 Oct;24(10):1507-1512. doi: 10.1038/s41591-018-0185-5. Epub 2018 Oct 8.
4
ISG15 in antiviral immunity and beyond.ISG15 在抗病毒免疫中的作用及其他。
Nat Rev Microbiol. 2018 Jul;16(7):423-439. doi: 10.1038/s41579-018-0020-5.
5
AAV5-Factor VIII Gene Transfer in Severe Hemophilia A.AAV5-Factor VIII 基因治疗重度血友病 A。
N Engl J Med. 2017 Dec 28;377(26):2519-2530. doi: 10.1056/NEJMoa1708483. Epub 2017 Dec 9.
6
Hemophilia B Gene Therapy with a High-Specific-Activity Factor IX Variant.采用高特异性活性因子IX变体的B型血友病基因疗法。
N Engl J Med. 2017 Dec 7;377(23):2215-2227. doi: 10.1056/NEJMoa1708538.
7
Human Retinal Explant Culture for Ex Vivo Validation of AAV Gene Therapy.用于AAV基因治疗体外验证的人视网膜外植体培养
Methods Mol Biol. 2018;1715:289-303. doi: 10.1007/978-1-4939-7522-8_21.
8
AAV8 Can Induce Innate and Adaptive Immune Response in the Primate Eye.AAV8 可在灵长类动物眼中诱导先天和适应性免疫反应。
Mol Ther. 2017 Dec 6;25(12):2648-2660. doi: 10.1016/j.ymthe.2017.08.018. Epub 2017 Aug 31.
9
Long-term microdystrophin gene therapy is effective in a canine model of Duchenne muscular dystrophy.长期微肌营养不良蛋白基因治疗对杜氏肌营养不良症犬模型有效。
Nat Commun. 2017 Jul 25;8:16105. doi: 10.1038/ncomms16105.
10
Efficacy and safety of voretigene neparvovec (AAV2-hRPE65v2) in patients with RPE65-mediated inherited retinal dystrophy: a randomised, controlled, open-label, phase 3 trial.治疗 RPE65 介导的遗传性视网膜营养不良患者的 voretigene neparvovec(AAV2-hRPE65v2)的疗效和安全性:一项随机、对照、开放标签、3 期临床试验。
Lancet. 2017 Aug 26;390(10097):849-860. doi: 10.1016/S0140-6736(17)31868-8. Epub 2017 Jul 14.