Suppr超能文献

胞断后中期体是一种细胞内信号细胞器,可调节细胞增殖。

The post-abscission midbody is an intracellular signaling organelle that regulates cell proliferation.

机构信息

Department of Cell and Developmental Biology, University of Colorado Anschutz Medical Campus, Aurora, CO, 80045, USA.

Institute of Cardiology, Lithuanian University of Health Sciences, Kaunas, 44307, Lithuania.

出版信息

Nat Commun. 2019 Jul 18;10(1):3181. doi: 10.1038/s41467-019-10871-0.

Abstract

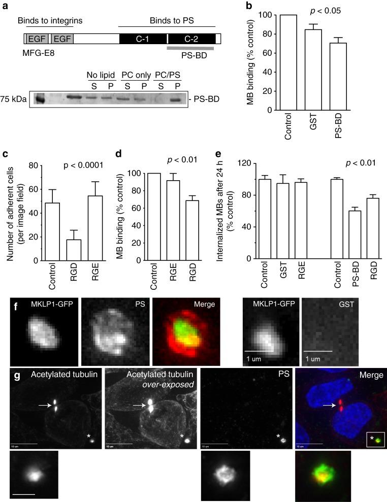
Once thought to be a remnant of cell division, the midbody (MB) has recently been shown to have roles beyond its primary function of orchestrating abscission. Despite the emerging roles of post-abscission MBs, how MBs accumulate in the cytoplasm and signal to regulate cellular functions remains unknown. Here, we show that extracellular post-abscission MBs can be internalized by interphase cells, where they reside in the cytoplasm as a membrane-bound signaling structure that we have named the MBsome. We demonstrate that MBsomes stimulate cell proliferation and that MBsome formation is a phagocytosis-like process that depends on a phosphatidylserine/integrin complex, driven by actin-rich membrane protrusions. Finally, we show that MBsomes rely on dynamic actin coats to slow lysosomal degradation and propagate their signaling function. In summary, MBsomes may sometimes serve as intracellular organelles that signal via integrin and EGFR-dependent pathways to promote cell proliferation and anchorage-independent growth and survival.

摘要

曾经被认为是细胞分裂的残留物,中期体(MB)最近被证明具有超越其协调分离的主要功能的作用。尽管在分离后 MB 具有新兴作用,但 MB 如何在细胞质中积累并发出信号以调节细胞功能仍然未知。在这里,我们表明细胞外分离后的 MB 可以被间期细胞内化,在那里它们作为一种膜结合的信号结构存在于细胞质中,我们将其命名为 MBsome。我们证明 MBsome 刺激细胞增殖,并且 MBsome 的形成是一种吞噬样过程,该过程依赖于由富含肌动蛋白的膜突起驱动的磷脂酰丝氨酸/整联蛋白复合物。最后,我们表明 MBsome 依赖于动态肌动蛋白涂层来减缓溶酶体降解并传播其信号功能。总之,MBsome 有时可能作为通过整联蛋白和 EGFR 依赖性途径发出信号的细胞内细胞器,以促进细胞增殖以及无锚定生长和存活。

https://cdn.ncbi.nlm.nih.gov/pmc/blobs/8274/6639393/4158e681e681/41467_2019_10871_Fig1_HTML.jpg

文献检索

告别复杂PubMed语法,用中文像聊天一样搜索,搜遍4000万医学文献。AI智能推荐,让科研检索更轻松。

立即免费搜索

文件翻译

保留排版,准确专业,支持PDF/Word/PPT等文件格式,支持 12+语言互译。

免费翻译文档

深度研究

AI帮你快速写综述,25分钟生成高质量综述,智能提取关键信息,辅助科研写作。

立即免费体验