Suppr超能文献

脊椎动物K2.1中一个可改变整流特性的PEST序列的鉴定。

Identification of a PEST Sequence in Vertebrate K2.1 That Modifies Rectification.

作者信息

Qile Muge, Ji Yuan, Houtman Marien J C, Veldhuis Marlieke, Romunde Fee, Kok Bart, van der Heyden Marcel A G

机构信息

Department of Medical Physiology, Division of Heart and Lungs, University Medical Center Utrecht, Utrecht, Netherlands.

出版信息

Front Physiol. 2019 Jul 5;10:863. doi: 10.3389/fphys.2019.00863. eCollection 2019.

Abstract

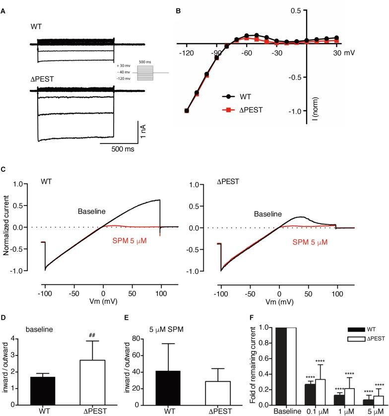
K2.1 potassium channels, producing inward rectifier potassium current ( ), are important for final action potential repolarization and a stable resting membrane potential in excitable cells like cardiomyocytes. Abnormal K2.1 function, either decreased or increased, associates with diseases such as Andersen-Tawil syndrome, long and short QT syndromes. K2.1 ion channel protein trafficking and subcellular anchoring depends on intrinsic specific short amino acid sequences. We hypothesized that combining an evolutionary based sequence comparison and bioinformatics will identify new functional domains within the C-terminus of the K2.1 protein, which function could be determined by mutation analysis. We determined PEST domain signatures, rich in proline (P), glutamic acid (E), serine (S), and threonine (T), within K2.1 sequences using the "epestfind" webtool. WT and ΔPEST K2.1 channels were expressed in HEK293T and COS-7 cells. Patch-clamp electrophysiology measurements were performed in the inside-out mode on excised membrane patches and the whole cell mode using AxonPatch 200B amplifiers. K2.1 protein expression levels were determined by western blot analysis. Immunofluorescence microscopy was used to determine K2.1 subcellular localization. An evolutionary conserved PEST domain was identified in the C-terminus of the K2.1 channel protein displaying positive PEST scores in vertebrates ranging from fish to human. No similar PEST domain was detected in K2.2, K2.3, and K2.6 proteins. Deletion of the PEST domain in California kingsnake and human K2.1 proteins (ΔPEST), did not affect plasma membrane localization. Co-expression of WT and ΔPEST K2.1 proteins resulted in heterotetrameric channel formation. Deletion of the PEST domain did not increase protein stability in cycloheximide assays [T½ from 2.64 h (WT) to 1.67 h (ΔPEST), n.s.]. WT and ΔPEST channels, either from human or snake, produced typical , however, human ΔPEST channels displayed stronger intrinsic rectification. The current observations suggest that the PEST sequence of K2.1 is not associated with rapid protein degradation, and has a role in the rectification behavior of channels.

摘要

K2.1钾通道可产生内向整流钾电流( ),对于像心肌细胞这样的可兴奋细胞的最终动作电位复极化和稳定的静息膜电位很重要。K2.1功能异常,无论是降低还是增加,都与诸如安德森 - 塔维尔综合征、长QT综合征和短QT综合征等疾病相关。K2.1离子通道蛋白的运输和亚细胞定位取决于内在的特定短氨基酸序列。我们假设,结合基于进化的序列比较和生物信息学将识别出K2.1蛋白C末端内的新功能域,其功能可通过突变分析来确定。我们使用“epestfind”网络工具在K2.1序列中确定了富含脯氨酸(P)、谷氨酸(E)、丝氨酸(S)和苏氨酸(T)的PEST结构域特征。野生型(WT)和缺失PEST的K2.1通道在人胚肾293T细胞(HEK293T)和非洲绿猴肾细胞(COS - 7)中表达。使用AxonPatch 200B放大器,以膜片外翻模式对分离的膜片进行膜片钳电生理测量,并以全细胞模式进行测量。通过蛋白质免疫印迹分析确定K2.1蛋白表达水平。使用免疫荧光显微镜确定K2.1亚细胞定位。在K2.1通道蛋白的C末端鉴定出一个进化保守的PEST结构域,在从鱼类到人类的脊椎动物中显示出阳性PEST评分。在K2.2、K2.3和K2.6蛋白中未检测到类似的PEST结构域。在加州王蛇和人类K2.1蛋白中缺失PEST结构域(ΔPEST)并不影响质膜定位。野生型和缺失PEST的K2.1蛋白共表达导致异源四聚体通道形成。在放线菌酮实验中,缺失PEST结构域并未增加蛋白质稳定性[T½从2.64小时(野生型)变为1.67小时(ΔPEST),无显著性差异]。野生型和缺失PEST的通道,无论是来自人类还是蛇类,都产生典型的 ,然而,人类缺失PEST的通道表现出更强的内向整流。目前观察结果表明,K2.1的PEST序列与蛋白质快速降解无关,并且在 通道的整流行为中起作用。

https://cdn.ncbi.nlm.nih.gov/pmc/blobs/0476/6624654/3211be6f4dc1/fphys-10-00863-g001.jpg

文献检索

告别复杂PubMed语法,用中文像聊天一样搜索,搜遍4000万医学文献。AI智能推荐,让科研检索更轻松。

立即免费搜索

文件翻译

保留排版,准确专业,支持PDF/Word/PPT等文件格式,支持 12+语言互译。

免费翻译文档

深度研究

AI帮你快速写综述,25分钟生成高质量综述,智能提取关键信息,辅助科研写作。

立即免费体验