Suppr超能文献

内质网驻留型 Nogo-B 通过 oxLDL 脂噬的代谢重编程加速非酒精性脂肪性肝病相关 HCC。

ER-residential Nogo-B accelerates NAFLD-associated HCC mediated by metabolic reprogramming of oxLDL lipophagy.

机构信息

Key Laboratory of Infection and Immunity of CAS, CAS Center for Excellence in Biomacromolecules, Institute of Biophysics, Chinese Academy of Sciences, 100101, Beijing, China.

University of Chinese Academy of Sciences, 100049, Beijing, China.

出版信息

Nat Commun. 2019 Jul 29;10(1):3391. doi: 10.1038/s41467-019-11274-x.

Abstract

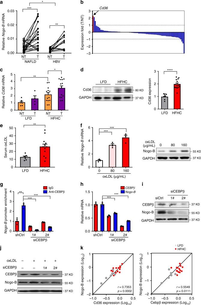
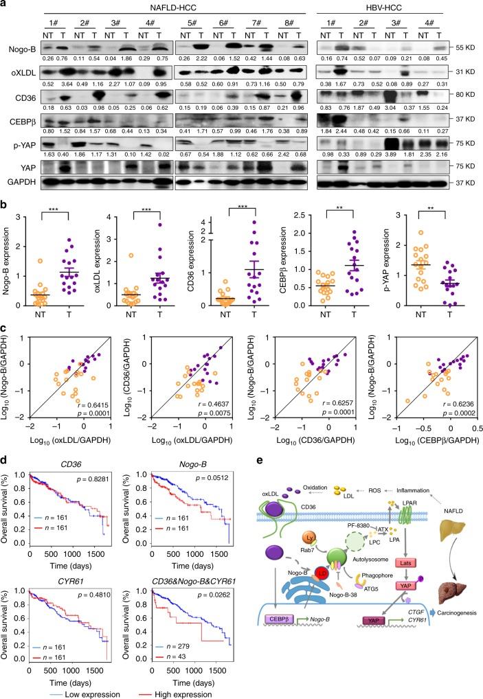
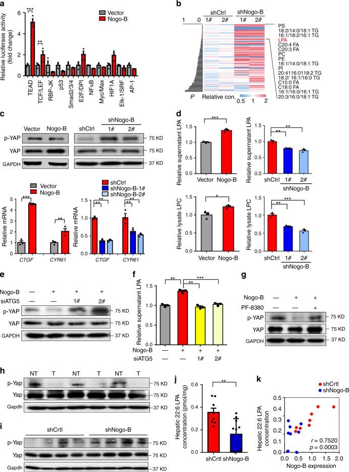
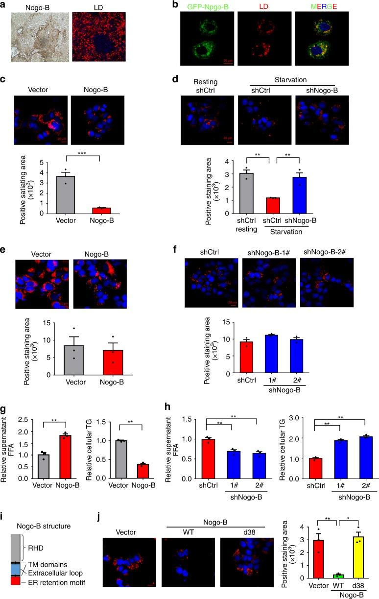
Non-alcoholic fatty liver disease (NAFLD) is the hepatic manifestation of the metabolic syndrome that elevates the risk of hepatocellular carcinoma (HCC). Although alteration of lipid metabolism has been increasingly recognized as a hallmark of cancer cells, the deregulated metabolic modulation of HCC cells in the NAFLD progression remains obscure. Here, we discovers an endoplasmic reticulum-residential protein, Nogo-B, as a highly expressed metabolic modulator in both murine and human NAFLD-associated HCCs, which accelerates high-fat, high-carbohydrate diet-induced metabolic dysfunction and tumorigenicity. Mechanistically, CD36-mediated oxLDL uptake triggers CEBPβ expression to directly upregulate Nogo-B, which interacts with ATG5 to promote lipophagy leading to lysophosphatidic acid-enhanced YAP oncogenic activity. This CD36-Nogo-B-YAP pathway consequently reprograms oxLDL metabolism and induces carcinogenetic signaling for NAFLD-associated HCCs. Targeting the Nogo-B pathway may represent a therapeutic strategy for HCC arising from the metabolic syndrome.

摘要

非酒精性脂肪性肝病 (NAFLD) 是代谢综合征的肝脏表现,会增加肝细胞癌 (HCC) 的风险。尽管脂质代谢的改变已被越来越多地认为是癌细胞的一个标志,但在 NAFLD 进展中 HCC 细胞的代谢调节紊乱仍不清楚。在这里,我们发现内质网驻留蛋白 Nogo-B 作为一种在鼠类和人类与 NAFLD 相关的 HCC 中高度表达的代谢调节剂,它加速了高脂肪、高碳水化合物饮食诱导的代谢功能障碍和肿瘤发生。从机制上讲,CD36 介导的氧化型低密度脂蛋白 (oxLDL) 摄取触发 CEBPβ 表达,直接上调 Nogo-B,Nogo-B 与 ATG5 相互作用促进脂自噬,导致溶血磷脂酸增强 YAP 致癌活性。因此,CD36-Nogo-B-YAP 通路重新编程 oxLDL 代谢,并诱导与 NAFLD 相关的 HCC 的致癌信号。靶向 Nogo-B 通路可能是治疗代谢综合征相关 HCC 的一种策略。

https://cdn.ncbi.nlm.nih.gov/pmc/blobs/fca5/6662851/bae86dcfdf57/41467_2019_11274_Fig1_HTML.jpg

文献检索

告别复杂PubMed语法,用中文像聊天一样搜索,搜遍4000万医学文献。AI智能推荐,让科研检索更轻松。

立即免费搜索

文件翻译

保留排版,准确专业,支持PDF/Word/PPT等文件格式,支持 12+语言互译。

免费翻译文档

深度研究

AI帮你快速写综述,25分钟生成高质量综述,智能提取关键信息,辅助科研写作。

立即免费体验