Suppr超能文献

白细胞介素-15对转化生长因子-1信号通路的抑制作用:白细胞介素-15在控制肾上皮-间质转化中的新作用——白细胞介素-15对抗转化生长因子-1诱导的肾纤维化上皮-间质转化

Inhibition of TGF-1 Signaling by IL-15: A Novel Role for IL-15 in the Control of Renal Epithelial-Mesenchymal Transition: IL-15 Counteracts TGF-1-Induced EMT in Renal Fibrosis.

作者信息

Devocelle Aurore, Lecru Lola, François Hélène, Desterke Christophe, Gallerne Cindy, Eid Pierre, Estelle Oberlin, Azzarone Bruno, Giron-Michel Julien

机构信息

INSERM UMRS 1197, Hôpital Paul Brousse, 94807 Villejuif Cedex, France.

Paris-Saclay University, France.

出版信息

Int J Cell Biol. 2019 Jul 7;2019:9151394. doi: 10.1155/2019/9151394. eCollection 2019.

Abstract

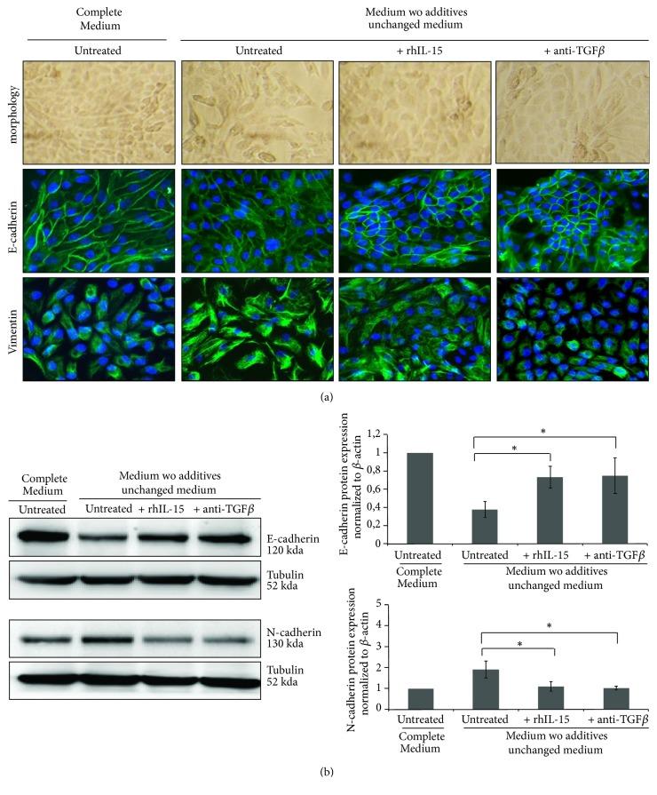
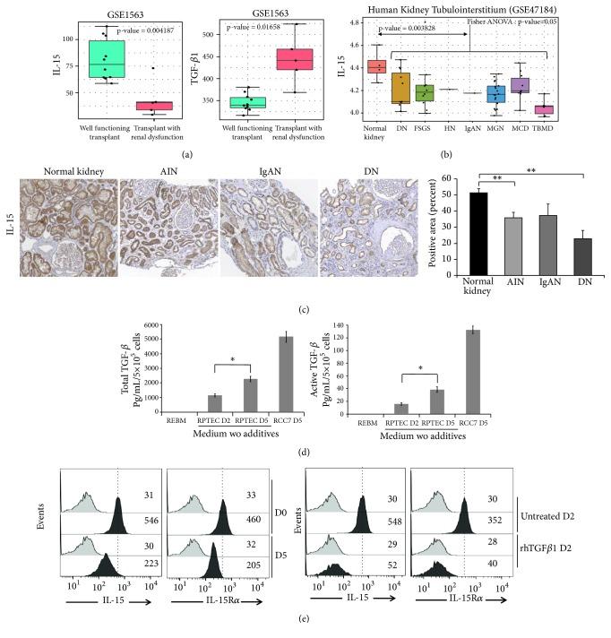
Renal tubulointerstitial fibrosis is the final common pathway in end-stage renal disease and is characterized by aberrant accumulation of extracellular matrix (ECM) components secreted by myofibroblasts. Tubular type 2 EMT, induced by TGF-, plays an important role in renal fibrosis, by participating directly or indirectly in myofibroblasts generation. TGF-1-induced apoptosis and fibrosis in experimental chronic murine kidney diseases are concomitantly associated with an intrarenal decreased expression of the IL-15 survival factor. Since IL-15 counteracts TGF-1 effects in different cell models, we analyzed whether (1) human chronic inflammatory nephropathies evolving towards fibrosis could be also characterized by a weak intrarenal IL-15 expression and (2) IL-15 could inhibit epithelial-mesenchymal transition (EMT) and excess matrix deposition in human renal proximal tubular epithelial cells (RPTEC). Our data show that different human chronic kidney diseases are characterized by a strong decreased expression of intrarenal IL-15, which is particularly relevant in diabetic nephropathy, in which type 2 tubular EMT plays an important role in fibrosis. Moreover, primary epithelial tubular cultures deprived of growth supplements rapidly produce active TGF-1 inducing a "spontaneous" EMT process characterized by the loss of membrane-bound IL-15 (mbIL-15) expression. Both "spontaneous" EMT and recombinant human (rh) TGF-1-induced EMT models can be inhibited by treating RPTEC and HK2 cells with rhIL-15. Through a long-lasting phospho-c-jun activation, IL-15 inhibits rhTGF-1-induced Snail1 expression, the master inducer of EMT, and blocks TGF-1-induced tubular EMT and downstream collagen synthesis. In conclusion, our data suggest that intrarenal IL-15 could be a natural inhibitor of TGF- in human kidney able to guarantee epithelial homeostasis and to prevent EMT process. Thus, both and an unbalance in intrarenal IL-15 and TGF-1 levels could render RPTEC cells more prone to undergo EMT process. Exogenous IL-15 treatment could be beneficial in some human nephropathies such as diabetic nephropathy.

摘要

肾小管间质纤维化是终末期肾病的最终共同通路,其特征是肌成纤维细胞分泌的细胞外基质(ECM)成分异常积聚。由转化生长因子-β(TGF-β)诱导的肾小管2型上皮-间质转化(EMT)在肾纤维化中起重要作用,它直接或间接参与肌成纤维细胞的生成。在实验性慢性小鼠肾脏疾病中,TGF-β1诱导的细胞凋亡和纤维化与肾脏内白细胞介素-15(IL-15)生存因子表达降低同时相关。由于IL-15在不同细胞模型中可抵消TGF-β1的作用,我们分析了:(1)向纤维化发展的人类慢性炎症性肾病是否也具有肾脏内IL-15表达减弱的特征;(2)IL-15是否能抑制人类肾近端小管上皮细胞(RPTEC)的上皮-间质转化(EMT)和过量基质沉积。我们的数据表明,不同的人类慢性肾脏疾病的特征是肾脏内IL-15表达显著降低,这在糖尿病肾病中尤为相关,其中2型肾小管EMT在纤维化中起重要作用。此外,缺乏生长补充剂的原代肾小管上皮培养物会迅速产生活性TGF-β1,诱导以膜结合IL-15(mbIL-15)表达缺失为特征的“自发性”EMT过程。“自发性”EMT和重组人(rh)TGF-β1诱导的EMT模型均可通过用rhIL-15处理RPTEC和HK2细胞来抑制。通过持久的磷酸化c-jun激活,IL-15抑制rhTGF-β1诱导的EMT主要诱导因子Snail1的表达,并阻断TGF-β1诱导的肾小管EMT和下游胶原蛋白合成。总之,我们的数据表明,肾脏内IL-15可能是人类肾脏中TGF-β的天然抑制剂,能够保证上皮细胞稳态并防止EMT过程。因此,肾脏内IL-15和TGF-β1水平的失衡可能使RPTEC细胞更容易发生EMT过程。外源性IL-15治疗可能对某些人类肾病如糖尿病肾病有益。

https://cdn.ncbi.nlm.nih.gov/pmc/blobs/3e45/6642769/d61629ec6f5c/IJCB2019-9151394.001.jpg

文献检索

告别复杂PubMed语法,用中文像聊天一样搜索,搜遍4000万医学文献。AI智能推荐,让科研检索更轻松。

立即免费搜索

文件翻译

保留排版,准确专业,支持PDF/Word/PPT等文件格式,支持 12+语言互译。

免费翻译文档

深度研究

AI帮你快速写综述,25分钟生成高质量综述,智能提取关键信息,辅助科研写作。

立即免费体验