Suppr超能文献

抑癌基因 p53 的缺失会触发 WNT 依赖性全身炎症反应,从而促进乳腺癌转移。

Loss of p53 triggers WNT-dependent systemic inflammation to drive breast cancer metastasis.

机构信息

Division of Tumour Biology & Immunology, Oncode Institute, Netherlands Cancer Institute, Amsterdam, The Netherlands.

Institute of Cancer Sciences, University of Glasgow, Glasgow, UK.

出版信息

Nature. 2019 Aug;572(7770):538-542. doi: 10.1038/s41586-019-1450-6. Epub 2019 Jul 31.

Abstract

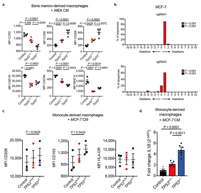
Cancer-associated systemic inflammation is strongly linked to poor disease outcome in patients with cancer. For most human epithelial tumour types, high systemic neutrophil-to-lymphocyte ratios are associated with poor overall survival, and experimental studies have demonstrated a causal relationship between neutrophils and metastasis. However, the cancer-cell-intrinsic mechanisms that dictate the substantial heterogeneity in systemic neutrophilic inflammation between tumour-bearing hosts are largely unresolved. Here, using a panel of 16 distinct genetically engineered mouse models for breast cancer, we uncover a role for cancer-cell-intrinsic p53 as a key regulator of pro-metastatic neutrophils. Mechanistically, loss of p53 in cancer cells induced the secretion of WNT ligands that stimulate tumour-associated macrophages to produce IL-1β, thus driving systemic inflammation. Pharmacological and genetic blockade of WNT secretion in p53-null cancer cells reverses macrophage production of IL-1β and subsequent neutrophilic inflammation, resulting in reduced metastasis formation. Collectively, we demonstrate a mechanistic link between the loss of p53 in cancer cells, secretion of WNT ligands and systemic neutrophilia that potentiates metastatic progression. These insights illustrate the importance of the genetic makeup of breast tumours in dictating pro-metastatic systemic inflammation, and set the stage for personalized immune intervention strategies for patients with cancer.

摘要

癌症相关的全身性炎症与癌症患者的不良预后密切相关。对于大多数人类上皮肿瘤类型,高全身性中性粒细胞与淋巴细胞比值与总生存率降低相关,实验研究已经证明了中性粒细胞与转移之间存在因果关系。然而,决定肿瘤宿主之间全身性中性粒细胞炎症显著异质性的肿瘤细胞内在机制在很大程度上仍未得到解决。在这里,我们使用了一组 16 种不同的乳腺癌基因工程小鼠模型,揭示了肿瘤细胞内在的 p53 作为促进转移性中性粒细胞的关键调节因子的作用。从机制上讲,癌细胞中 p53 的缺失诱导了 WNT 配体的分泌,刺激肿瘤相关巨噬细胞产生 IL-1β,从而引发全身性炎症。在 p53 缺失的癌细胞中,通过药物和基因阻断 WNT 分泌可逆转巨噬细胞产生的 IL-1β和随后的中性粒细胞炎症,从而减少转移的形成。总之,我们证明了癌细胞中 p53 的缺失、WNT 配体的分泌和全身性中性粒细胞增多之间的机制联系,这增强了转移进展。这些研究结果说明了乳腺癌肿瘤的遗传构成在决定促进转移的全身性炎症中的重要性,并为癌症患者的个性化免疫干预策略奠定了基础。

https://cdn.ncbi.nlm.nih.gov/pmc/blobs/b1cd/6707815/b0e173840e53/EMS83538-f005.jpg

文献检索

告别复杂PubMed语法,用中文像聊天一样搜索,搜遍4000万医学文献。AI智能推荐,让科研检索更轻松。

立即免费搜索

文件翻译

保留排版,准确专业,支持PDF/Word/PPT等文件格式,支持 12+语言互译。

免费翻译文档

深度研究

AI帮你快速写综述,25分钟生成高质量综述,智能提取关键信息,辅助科研写作。

立即免费体验