• 文献检索
  • 文档翻译
  • 深度研究
  • 学术资讯
  • Suppr Zotero 插件Zotero 插件
  • 邀请有礼
  • 套餐&价格
  • 历史记录
应用&插件
Suppr Zotero 插件Zotero 插件浏览器插件Mac 客户端Windows 客户端微信小程序
定价
高级版会员购买积分包购买API积分包
服务
文献检索文档翻译深度研究API 文档MCP 服务
关于我们
关于 Suppr公司介绍联系我们用户协议隐私条款
关注我们

Suppr 超能文献

核心技术专利:CN118964589B侵权必究
粤ICP备2023148730 号-1Suppr @ 2026

文献检索

告别复杂PubMed语法,用中文像聊天一样搜索,搜遍4000万医学文献。AI智能推荐,让科研检索更轻松。

立即免费搜索

文件翻译

保留排版,准确专业,支持PDF/Word/PPT等文件格式,支持 12+语言互译。

免费翻译文档

深度研究

AI帮你快速写综述,25分钟生成高质量综述,智能提取关键信息,辅助科研写作。

立即免费体验

褪黑素对脓毒症性心肌病治疗作用的研究进展:一个联系 Ripk3 修饰的线粒体功能和内质网功能的新机制。

Therapeutic contribution of melatonin to the treatment of septic cardiomyopathy: A novel mechanism linking Ripk3-modified mitochondrial performance and endoplasmic reticulum function.

机构信息

Department of Cardiology, Huiqiao Medical Center, Nanfang Hospital, Southern Medical University, Guangzhou, 510515, China; Department of Cardiology, Shunde Hospital, Southern Medical University (The First People's Hospital of Shunde Foshan), Foshan, 528308, Guangdong, China.

Department of Emergency Medicine, Nanfang Hospital, Southern Medical University, Guangzhou, 510515, China.

出版信息

Redox Biol. 2019 Sep;26:101287. doi: 10.1016/j.redox.2019.101287. Epub 2019 Jul 27.

DOI:10.1016/j.redox.2019.101287
PMID:31386965
原文链接:https://pmc.ncbi.nlm.nih.gov/articles/PMC6692063/
Abstract

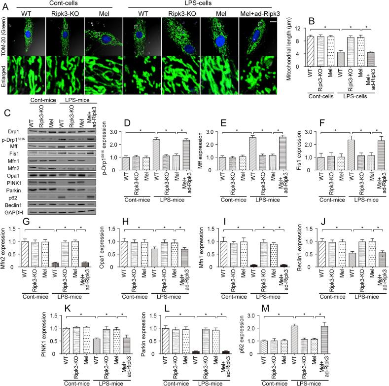
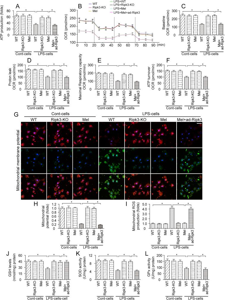
The basic pathophysiological mechanisms underlying septic cardiomyopathy have not yet been completely clarified. Disease-specific treatments are lacking, and care is still based on supportive modalities. The aim of our study was to assess the protective effects of melatonin on septic cardiomyopathy, with a focus on the interactions between receptor-interacting protein kinase 3 (Ripk3), the mitochondria, endoplasmic reticulum (ER) and cytoskeletal degradation in cardiomyocytes. Ripk3 expression was increased in heart samples challenged with LPS, followed by myocardial inflammation, cardiac dysfunction, myocardial breakdown and cardiomyocyte death. The melatonin treatment attenuated septic myocardial injury in a comparable manner to the genetic depletion of Ripk3. Molecular investigations revealed that Ripk3 intimately regulated mitochondrial function, ER stress, cytoskeletal homeostasis and cardioprotective signaling pathways. Melatonin-mediated inhibition of Ripk3 improved mitochondrial bioenergetics, reduced mitochondria-initiated oxidative damage, sustained mitochondrial dynamics, ameliorated ER stress, normalized calcium recycling, and activated cardioprotective signaling pathways (including AKT, ERK and AMPK) in cardiomyocytes. Interestingly, Ripk3 overexpression mediated resistance to melatonin therapy following the infection of LPS-treated hearts with an adenovirus expressing Ripk3. Altogether, our findings identify Ripk3 upregulation as a novel risk factor for the development of sepsis-related myocardial injury, and melatonin restores the physiological functions of the mitochondria, ER, contractile cytoskeleton and cardioprotective signaling pathways. Additionally, our data also reveal a new, potentially therapeutic mechanism by which melatonin protects the heart from sepsis-mediated dysfunction, possibly by targeting Ripk3.

摘要

脓毒症性心肌病的基本病理生理机制尚未完全阐明。目前缺乏针对该病的特异性治疗方法,治疗仍以支持性治疗为主。本研究旨在评估褪黑素对脓毒症性心肌病的保护作用,重点关注受体相互作用蛋白激酶 3(Ripk3)、线粒体、内质网(ER)和肌节细胞骨架降解之间的相互作用。LPS 刺激后的心脏样本中 Ripk3 表达增加,随后发生心肌炎症、心功能障碍、心肌破裂和心肌细胞死亡。褪黑素治疗以与 Ripk3 基因耗竭相当的方式减轻脓毒性心肌损伤。分子研究表明,Ripk3 密切调节线粒体功能、ER 应激、细胞骨架动态平衡和心脏保护信号通路。褪黑素介导的 Ripk3 抑制可改善线粒体生物能学,减少线粒体引发的氧化损伤,维持线粒体动力学,减轻 ER 应激,使钙循环正常化,并激活心肌细胞中的心脏保护信号通路(包括 AKT、ERK 和 AMPK)。有趣的是,Ripk3 过表达介导了 LPS 处理的心脏感染表达 Ripk3 的腺病毒后对褪黑素治疗的耐药性。总之,我们的研究结果表明 Ripk3 上调是脓毒症相关心肌损伤发展的一个新的危险因素,而褪黑素恢复了线粒体、ER、收缩细胞骨架和心脏保护信号通路的生理功能。此外,我们的数据还揭示了褪黑素通过靶向 Ripk3 保护心脏免受脓毒症介导的功能障碍的新的、潜在的治疗机制。

https://cdn.ncbi.nlm.nih.gov/pmc/blobs/8ede/6692063/4e574570b728/gr8.jpg
https://cdn.ncbi.nlm.nih.gov/pmc/blobs/8ede/6692063/3dd7f09ce556/gr1.jpg
https://cdn.ncbi.nlm.nih.gov/pmc/blobs/8ede/6692063/1a0d7568657d/gr2.jpg
https://cdn.ncbi.nlm.nih.gov/pmc/blobs/8ede/6692063/215169e18eb6/gr3.jpg
https://cdn.ncbi.nlm.nih.gov/pmc/blobs/8ede/6692063/09183ed14f16/gr4.jpg
https://cdn.ncbi.nlm.nih.gov/pmc/blobs/8ede/6692063/bd04e61832d8/gr5.jpg
https://cdn.ncbi.nlm.nih.gov/pmc/blobs/8ede/6692063/2c83658baf86/gr6.jpg
https://cdn.ncbi.nlm.nih.gov/pmc/blobs/8ede/6692063/23faa781fcb4/gr7.jpg
https://cdn.ncbi.nlm.nih.gov/pmc/blobs/8ede/6692063/4e574570b728/gr8.jpg
https://cdn.ncbi.nlm.nih.gov/pmc/blobs/8ede/6692063/3dd7f09ce556/gr1.jpg
https://cdn.ncbi.nlm.nih.gov/pmc/blobs/8ede/6692063/1a0d7568657d/gr2.jpg
https://cdn.ncbi.nlm.nih.gov/pmc/blobs/8ede/6692063/215169e18eb6/gr3.jpg
https://cdn.ncbi.nlm.nih.gov/pmc/blobs/8ede/6692063/09183ed14f16/gr4.jpg
https://cdn.ncbi.nlm.nih.gov/pmc/blobs/8ede/6692063/bd04e61832d8/gr5.jpg
https://cdn.ncbi.nlm.nih.gov/pmc/blobs/8ede/6692063/2c83658baf86/gr6.jpg
https://cdn.ncbi.nlm.nih.gov/pmc/blobs/8ede/6692063/23faa781fcb4/gr7.jpg
https://cdn.ncbi.nlm.nih.gov/pmc/blobs/8ede/6692063/4e574570b728/gr8.jpg

相似文献

1
Therapeutic contribution of melatonin to the treatment of septic cardiomyopathy: A novel mechanism linking Ripk3-modified mitochondrial performance and endoplasmic reticulum function.褪黑素对脓毒症性心肌病治疗作用的研究进展:一个联系 Ripk3 修饰的线粒体功能和内质网功能的新机制。
Redox Biol. 2019 Sep;26:101287. doi: 10.1016/j.redox.2019.101287. Epub 2019 Jul 27.
2
Melatonin attenuates ER stress and mitochondrial damage in septic cardiomyopathy: A new mechanism involving BAP31 upregulation and MAPK-ERK pathway.褪黑素减轻脓毒症性心肌病中的内质网应激和线粒体损伤:涉及 BAP31 上调和 MAPK-ERK 通路的新机制。
J Cell Physiol. 2020 Mar;235(3):2847-2856. doi: 10.1002/jcp.29190. Epub 2019 Sep 18.
3
Combination of melatonin and irisin ameliorates lipopolysaccharide-induced cardiac dysfunction through suppressing the Mst1-JNK pathways.褪黑素和鸢尾素的联合作用通过抑制 Mst1-JNK 通路改善脂多糖诱导的心脏功能障碍。
J Cell Physiol. 2020 Oct;235(10):6647-6659. doi: 10.1002/jcp.29561. Epub 2020 Jan 24.
4
The Protective Effects of Melatonin Against LPS-Induced Septic Myocardial Injury: A Potential Role of AMPK-Mediated Autophagy.褪黑素对脂多糖诱导的脓毒症性心肌损伤的保护作用:AMPK 介导的自噬的潜在作用。
Front Endocrinol (Lausanne). 2020 Apr 16;11:162. doi: 10.3389/fendo.2020.00162. eCollection 2020.
5
Melatonin-Mediated Pak2 Activation Reduces Cardiomyocyte Death Through Suppressing Hypoxia Reoxygenation Injury-Induced Endoplasmic Reticulum Stress.褪黑素通过激活 Pak2 减少心肌细胞死亡,抑制低氧复氧损伤诱导的内质网应激。
J Cardiovasc Pharmacol. 2019 Jul;74(1):20-29. doi: 10.1097/FJC.0000000000000678.
6
Sepsis-related myocardial injury is associated with Mst1 upregulation, mitochondrial dysfunction and the Drp1/F-actin signaling pathway.脓毒症相关心肌损伤与 Mst1 的上调、线粒体功能障碍和 Drp1/F-actin 信号通路有关。
J Mol Histol. 2019 Apr;50(2):91-103. doi: 10.1007/s10735-018-09809-5. Epub 2019 Jan 2.
7
Ripk3 mediates cardiomyocyte necrosis through targeting mitochondria and the JNK-Bnip3 pathway under hypoxia-reoxygenation injury.在缺氧复氧损伤下,Ripk3通过靶向线粒体和JNK - Bnip3途径介导心肌细胞坏死。
J Recept Signal Transduct Res. 2019 Aug;39(4):331-340. doi: 10.1080/10799893.2019.1676259. Epub 2019 Oct 28.
8
Cardiac overexpression of metallothionein rescues cardiac contractile dysfunction and endoplasmic reticulum stress but not autophagy in sepsis.心肌过表达金属硫蛋白可挽救脓毒症引起的心脏收缩功能障碍和内质网应激,但不能挽救自噬。
J Mol Cell Cardiol. 2010 Feb;48(2):367-78. doi: 10.1016/j.yjmcc.2009.11.003. Epub 2009 Nov 13.
9
LPS induces cardiomyocyte necroptosis through the Ripk3/Pgam5 signaling pathway.脂多糖通过 Ripk3/Pgam5 信号通路诱导心肌细胞坏死性凋亡。
J Recept Signal Transduct Res. 2021 Feb;41(1):32-37. doi: 10.1080/10799893.2020.1783682. Epub 2020 Jun 24.
10
AMPK/PGC1α activation by melatonin attenuates acute doxorubicin cardiotoxicity via alleviating mitochondrial oxidative damage and apoptosis.褪黑素通过激活 AMPK/PGC1α 减轻蒽环类药物急性心脏毒性,减轻线粒体氧化损伤和细胞凋亡。
Free Radic Biol Med. 2018 Dec;129:59-72. doi: 10.1016/j.freeradbiomed.2018.08.032. Epub 2018 Aug 30.

引用本文的文献

1
Melatonin and necroptosis: therapeutic aspects based on cellular mechanisms.褪黑素与坏死性凋亡:基于细胞机制的治疗学研究
Mol Biol Rep. 2025 Jun 17;52(1):606. doi: 10.1007/s11033-025-10713-x.
2
Receptor-Interacting Protein Kinase 3-Mediated Modulation of Endothelial Cell Necroptosis and Mitochondrial Dysfunction through AMPK/Drp1 Signaling Pathway: Insights into the Pathophysiological Mechanisms of Lipopolysaccharide-Induced Acute Lung Injury.受体相互作用蛋白激酶3通过AMPK/Drp1信号通路介导的内皮细胞坏死性凋亡和线粒体功能障碍的调节:对脂多糖诱导的急性肺损伤病理生理机制的见解
Int J Med Sci. 2025 Jan 1;22(1):71-86. doi: 10.7150/ijms.104932. eCollection 2025.
3

本文引用的文献

1
Epigenetically modified cardiac mesenchymal stromal cells limit myocardial fibrosis and promote functional recovery in a model of chronic ischemic cardiomyopathy.表观遗传学修饰的心脏间充质基质细胞可限制慢性缺血性心肌病模型中的心肌纤维化并促进功能恢复。
Basic Res Cardiol. 2018 Nov 16;114(1):3. doi: 10.1007/s00395-018-0710-1.
2
Of mice and men: models and mechanisms of diabetic cardiomyopathy.从老鼠到人:糖尿病心肌病的模型和机制。
Basic Res Cardiol. 2018 Nov 15;114(1):2. doi: 10.1007/s00395-018-0711-0.
3
Uncoupling protein 3 deficiency impairs myocardial fatty acid oxidation and contractile recovery following ischemia/reperfusion.
High-Throughput Screening of an FDA-Approved Compound Library Reveals a Novel GAS6 Receptor Agonist for Therapeutic Intervention in Septic Myocardial and microvascular Injury via Modulation of Danger-Associated Molecular Patterns.
对一个经美国食品药品监督管理局批准的化合物文库进行高通量筛选,发现一种新型GAS6受体激动剂,可通过调节危险相关分子模式对脓毒症性心肌和微血管损伤进行治疗干预。
Int J Biol Sci. 2024 Nov 11;20(15):6222-6240. doi: 10.7150/ijbs.104427. eCollection 2024.
4
Melatonin regulates mitochondrial dynamics and mitophagy: Cardiovascular protection.褪黑素调节线粒体动力学和线粒体自噬:心血管保护。
J Cell Mol Med. 2024 Sep;28(18):e70074. doi: 10.1111/jcmm.70074.
5
The Molecular Mechanism and Therapeutic Strategy of Cardiorenal Syndrome Type 3.3型心肾综合征的分子机制与治疗策略
Rev Cardiovasc Med. 2023 Feb 6;24(2):52. doi: 10.31083/j.rcm2402052. eCollection 2023 Feb.
6
Dapagliflozin attenuates LPS-induced myocardial injury by reducing ferroptosis.达格列净通过减少铁死亡减轻 LPS 诱导的心肌损伤。
J Bioenerg Biomembr. 2024 Aug;56(4):361-371. doi: 10.1007/s10863-024-10020-3. Epub 2024 May 14.
7
Clinical implications of septic cardiomyopathy: A narrative review.脓毒症性心肌病的临床意义:一篇叙述性综述。
Medicine (Baltimore). 2024 Apr 26;103(17):e37940. doi: 10.1097/MD.0000000000037940.
8
IP3R2-mediated Ca release promotes LPS-induced cardiomyocyte pyroptosis via the activation of NLRP3/Caspase-1/GSDMD pathway.IP3R2介导的钙释放通过激活NLRP3/半胱天冬酶-1/GSDMD途径促进脂多糖诱导的心肌细胞焦亡。
Cell Death Discov. 2024 Feb 20;10(1):91. doi: 10.1038/s41420-024-01840-8.
9
DUSP1 interacts with and dephosphorylates VCP to improve mitochondrial quality control against endotoxemia-induced myocardial dysfunction.DUSP1 与 VCP 相互作用并使其去磷酸化,以改善线粒体质量控制,对抗内毒素血症引起的心肌功能障碍。
Cell Mol Life Sci. 2023 Jul 18;80(8):213. doi: 10.1007/s00018-023-04863-z.
10
ANXA1sp Protects against Sepsis-Induced Myocardial Injury by Inhibiting Ferroptosis-Induced Cardiomyocyte Death via SIRT3-Mediated p53 Deacetylation.ANXA1sp 通过 SIRT3 介导的 p53 去乙酰化抑制铁死亡诱导的心肌细胞死亡来保护脓毒症诱导的心肌损伤。
Mediators Inflamm. 2023 Apr 4;2023:6638929. doi: 10.1155/2023/6638929. eCollection 2023.
解偶联蛋白 3 缺乏可损害缺血/再灌注后心肌脂肪酸氧化和收缩功能的恢复。
Basic Res Cardiol. 2018 Oct 29;113(6):47. doi: 10.1007/s00395-018-0707-9.
4
Cardiac mesenchymal cells from diabetic mice are ineffective for cell therapy-mediated myocardial repair.糖尿病小鼠的心脏间质细胞对于细胞治疗介导的心肌修复无效。
Basic Res Cardiol. 2018 Oct 23;113(6):46. doi: 10.1007/s00395-018-0703-0.
5
Purinergic receptor Y (P2Y)- dependent VCAM-1 expression promotes immune cell infiltration in metabolic syndrome.嘌呤能受体 Y (P2Y) 依赖性 VCAM-1 表达促进代谢综合征中的免疫细胞浸润。
Basic Res Cardiol. 2018 Oct 18;113(6):45. doi: 10.1007/s00395-018-0702-1.
6
Therapeutic potential of melatonin related to its role as an autophagy regulator: A review.褪黑素作为自噬调节剂的治疗潜力:综述。
J Pineal Res. 2019 Jan;66(1):e12534. doi: 10.1111/jpi.12534. Epub 2018 Nov 26.
7
The 10th Biennial Hatter Cardiovascular Institute workshop: cellular protection-evaluating new directions in the setting of myocardial infarction, ischaemic stroke, and cardio-oncology.第十届双年度哈特心血管研究所研讨会:细胞保护——评估心肌梗死、缺血性中风和心脏肿瘤学领域的新方向。
Basic Res Cardiol. 2018 Oct 11;113(6):43. doi: 10.1007/s00395-018-0704-z.
8
Direct visualization of location and uptake of applied melatonin and serotonin in living tissues and their redistribution in plants in response to thermal stress.直接观察热应激条件下活组织中施用的褪黑素和血清素的位置和摄取及其在植物中的再分配。
J Pineal Res. 2019 Jan;66(1):e12527. doi: 10.1111/jpi.12527. Epub 2018 Oct 20.
9
BI1 alleviates cardiac microvascular ischemia-reperfusion injury via modifying mitochondrial fission and inhibiting XO/ROS/F-actin pathways.BI1 通过调节线粒体分裂和抑制 XO/ROS/F-actin 通路减轻心脏微血管缺血再灌注损伤。
J Cell Physiol. 2019 Apr;234(4):5056-5069. doi: 10.1002/jcp.27308. Epub 2018 Sep 7.
10
Melatonin and inflammation-Story of a double-edged blade.褪黑素与炎症——一把双刃剑的故事。
J Pineal Res. 2018 Nov;65(4):e12525. doi: 10.1111/jpi.12525. Epub 2018 Oct 12.