Department of Internal Medicine I, Medical Center, Faculty of Medicine, University of Freiburg, Freiburg, Germany.
German Cancer Consortium (DKTK) and German Cancer Research Center (DKFZ), Heidelberg, Germany.
Haematologica. 2020 May;105(5):1285-1293. doi: 10.3324/haematol.2018.212027. Epub 2019 Aug 8.
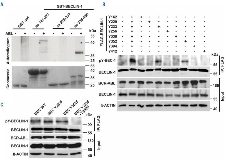
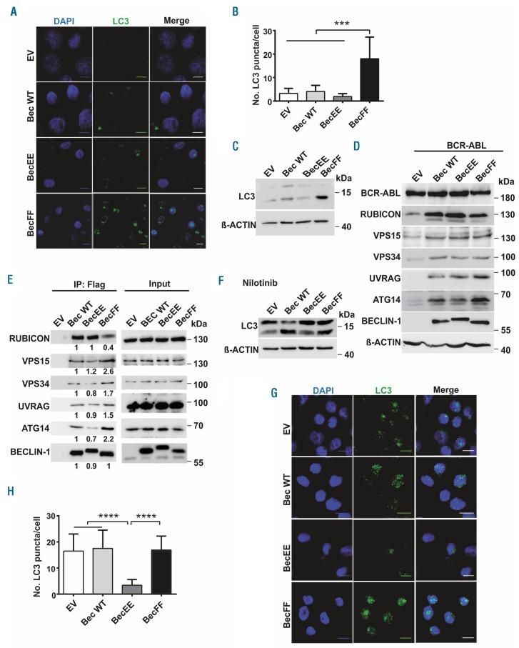
Autophagy is a genetically regulated process of adaptation to metabolic stress and was recently shown to be involved in the treatment response of chronic myeloid leukemia (CML). However, data are limited and the molecular mechanism of autophagy regulators in the process of leukemogenesis is not completely understood. Here we show that knockdown, but not deletion in a murine CML model leads to a reduced leukemic burden and results in a significantly prolonged median survival of targeted mice. Further analyses of murine cell lines and primary patient material indicate that active BCR-ABL directly interacts with BECLIN-1 and phosphorylates its tyrosine residues 233 and 352, resulting in autophagy suppression. By using phosphorylation-deficient and phosphorylation-mimic mutants, we identify BCR-ABL induced BECLIN-1 phosphorylation as a crucial mechanism for BECLIN-1 complex formation: interaction analyses exhibit diminished binding of the positive autophagy regulators UVRAG, VPS15, ATG14 and VPS34 and enhanced binding of the negative regulator Rubicon to BCR-ABL-phosphorylated BECLIN-1. Taken together, our findings show interaction of BCR-ABL and BECLIN-1 thereby highlighting the importance of BECLIN-1-mediated autophagy in BCR-ABL cells.
自噬是一种遗传调控的适应代谢应激的过程,最近被证明参与慢性髓细胞白血病(CML)的治疗反应。然而,数据有限,自噬调节剂在白血病发生过程中的分子机制尚不完全清楚。在这里,我们显示在一种小鼠 CML 模型中,敲低而不是缺失会导致白血病负担减少,并导致靶向小鼠的中位生存期显著延长。对小鼠细胞系和原发性患者材料的进一步分析表明,活性 BCR-ABL 直接与 BECLIN-1 相互作用,并磷酸化其酪氨酸残基 233 和 352,导致自噬抑制。通过使用磷酸化缺陷和磷酸化模拟突变体,我们确定 BCR-ABL 诱导的 BECLIN-1 磷酸化是 BECLIN-1 复合物形成的关键机制:相互作用分析显示,阳性自噬调节剂 UVRAG、VPS15、ATG14 和 VPS34 的结合减弱,而负调节因子 Rubicon 与 BCR-ABL 磷酸化 BECLIN-1 的结合增强。总之,我们的研究结果表明 BCR-ABL 和 BECLIN-1 相互作用,从而突出了 BECLIN-1 介导的自噬在 BCR-ABL 细胞中的重要性。