• 文献检索
  • 文档翻译
  • 深度研究
  • 学术资讯
  • Suppr Zotero 插件Zotero 插件
  • 邀请有礼
  • 套餐&价格
  • 历史记录
应用&插件
Suppr Zotero 插件Zotero 插件浏览器插件Mac 客户端Windows 客户端微信小程序
定价
高级版会员购买积分包购买API积分包
服务
文献检索文档翻译深度研究API 文档MCP 服务
关于我们
关于 Suppr公司介绍联系我们用户协议隐私条款
关注我们

Suppr 超能文献

核心技术专利:CN118964589B侵权必究
粤ICP备2023148730 号-1Suppr @ 2026

文献检索

告别复杂PubMed语法,用中文像聊天一样搜索,搜遍4000万医学文献。AI智能推荐,让科研检索更轻松。

立即免费搜索

文件翻译

保留排版,准确专业,支持PDF/Word/PPT等文件格式,支持 12+语言互译。

免费翻译文档

深度研究

AI帮你快速写综述,25分钟生成高质量综述,智能提取关键信息,辅助科研写作。

立即免费体验

病毒再激活后 CD20 的表达使 HIV 储存细胞对利妥昔单抗敏感。

Expression of CD20 after viral reactivation renders HIV-reservoir cells susceptible to Rituximab.

机构信息

Infectious Disease Department, Hospital Universitari Vall d'Hebrón, Institut de Recerca (VHIR), Universitat Autònoma de Barcelona, Barcelona, Spain.

Infectious Disease Department, Hospital Clínic de Barcelona, Universitat de Barcelona, Barcelona, Spain.

出版信息

Nat Commun. 2019 Aug 16;10(1):3705. doi: 10.1038/s41467-019-11556-4.

DOI:10.1038/s41467-019-11556-4
PMID:31420544
原文链接:https://pmc.ncbi.nlm.nih.gov/articles/PMC6697690/
Abstract

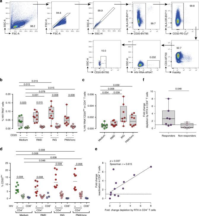
The identification of exclusive markers to target HIV-reservoir cells will represent a significant advance in the search for therapies to cure HIV. Here, we identify the B lymphocyte antigen CD20 as a marker for HIV-infected cells in vitro and in vivo. The CD20 molecule is dimly expressed in a subpopulation of CD4-positive (CD4) T lymphocytes from blood, with high levels of cell activation and heterogeneous memory phenotypes. In lymph node samples from infected patients, CD20 is present in productively HIV-infected cells, and ex vivo viral infection selectively upregulates the expression of CD20 during early infection. In samples from patients on antiretroviral therapy (ART) this subpopulation is significantly enriched in HIV transcripts, and the anti-CD20 monoclonal antibody Rituximab induces cell killing, which reduces the pool of HIV-expressing cells when combined with latency reversal agents. We provide a tool for targeting this active HIV-reservoir after viral reactivation in patients while on ART.

摘要

鉴定专门针对 HIV 储存细胞的标志物将是寻找治愈 HIV 疗法的重大进展。在这里,我们确定 B 淋巴细胞抗原 CD20 是体外和体内感染 HIV 细胞的标志物。CD20 分子在血液中 CD4 阳性(CD4)T 淋巴细胞的一个亚群中表达不明显,这些细胞具有高水平的细胞激活和异质记忆表型。在感染患者的淋巴结样本中,CD20 存在于具有感染力的 HIV 感染细胞中,体外病毒感染在早期感染期间选择性地上调 CD20 的表达。在接受抗逆转录病毒治疗(ART)的患者样本中,这个亚群中 HIV 转录本明显富集,抗 CD20 单克隆抗体利妥昔单抗诱导细胞杀伤,当与潜伏逆转剂联合使用时,可减少表达 HIV 的细胞池。我们为在接受 ART 的患者病毒重新激活后靶向这个活跃的 HIV 储存库提供了一种工具。

https://cdn.ncbi.nlm.nih.gov/pmc/blobs/c238/6697690/3623336467ba/41467_2019_11556_Fig8_HTML.jpg
https://cdn.ncbi.nlm.nih.gov/pmc/blobs/c238/6697690/ba3f7b755e86/41467_2019_11556_Fig1_HTML.jpg
https://cdn.ncbi.nlm.nih.gov/pmc/blobs/c238/6697690/4bdc33b17cee/41467_2019_11556_Fig2_HTML.jpg
https://cdn.ncbi.nlm.nih.gov/pmc/blobs/c238/6697690/50bf9064292e/41467_2019_11556_Fig3_HTML.jpg
https://cdn.ncbi.nlm.nih.gov/pmc/blobs/c238/6697690/6452c55bf9f0/41467_2019_11556_Fig4_HTML.jpg
https://cdn.ncbi.nlm.nih.gov/pmc/blobs/c238/6697690/11d3e7094c92/41467_2019_11556_Fig5_HTML.jpg
https://cdn.ncbi.nlm.nih.gov/pmc/blobs/c238/6697690/9f1967d8b7c8/41467_2019_11556_Fig6_HTML.jpg
https://cdn.ncbi.nlm.nih.gov/pmc/blobs/c238/6697690/960bf83ee905/41467_2019_11556_Fig7_HTML.jpg
https://cdn.ncbi.nlm.nih.gov/pmc/blobs/c238/6697690/3623336467ba/41467_2019_11556_Fig8_HTML.jpg
https://cdn.ncbi.nlm.nih.gov/pmc/blobs/c238/6697690/ba3f7b755e86/41467_2019_11556_Fig1_HTML.jpg
https://cdn.ncbi.nlm.nih.gov/pmc/blobs/c238/6697690/4bdc33b17cee/41467_2019_11556_Fig2_HTML.jpg
https://cdn.ncbi.nlm.nih.gov/pmc/blobs/c238/6697690/50bf9064292e/41467_2019_11556_Fig3_HTML.jpg
https://cdn.ncbi.nlm.nih.gov/pmc/blobs/c238/6697690/6452c55bf9f0/41467_2019_11556_Fig4_HTML.jpg
https://cdn.ncbi.nlm.nih.gov/pmc/blobs/c238/6697690/11d3e7094c92/41467_2019_11556_Fig5_HTML.jpg
https://cdn.ncbi.nlm.nih.gov/pmc/blobs/c238/6697690/9f1967d8b7c8/41467_2019_11556_Fig6_HTML.jpg
https://cdn.ncbi.nlm.nih.gov/pmc/blobs/c238/6697690/960bf83ee905/41467_2019_11556_Fig7_HTML.jpg
https://cdn.ncbi.nlm.nih.gov/pmc/blobs/c238/6697690/3623336467ba/41467_2019_11556_Fig8_HTML.jpg

相似文献

1
Expression of CD20 after viral reactivation renders HIV-reservoir cells susceptible to Rituximab.病毒再激活后 CD20 的表达使 HIV 储存细胞对利妥昔单抗敏感。
Nat Commun. 2019 Aug 16;10(1):3705. doi: 10.1038/s41467-019-11556-4.
2
A Novel Single-Cell FISH-Flow Assay Identifies Effector Memory CD4 T cells as a Major Niche for HIV-1 Transcription in HIV-Infected Patients.一种新型单细胞荧光原位杂交-流式细胞术检测方法确定效应记忆CD4 T细胞是HIV感染患者中HIV-1转录的主要微环境。
mBio. 2017 Jul 11;8(4):e00876-17. doi: 10.1128/mBio.00876-17.
3
In vivo analysis of the effect of panobinostat on cell-associated HIV RNA and DNA levels and latent HIV infection.帕比司他对细胞相关HIV RNA和DNA水平及潜伏性HIV感染影响的体内分析。
Retrovirology. 2016 May 21;13(1):36. doi: 10.1186/s12977-016-0268-7.
4
Select host restriction factors are associated with HIV persistence during antiretroviral therapy.某些宿主限制因子与抗逆转录病毒治疗期间的HIV持续存在有关。
AIDS. 2015 Feb 20;29(4):411-20. doi: 10.1097/QAD.0000000000000572.
5
Maraviroc Is Associated with Latent HIV-1 Reactivation through NF-κB Activation in Resting CD4 T Cells from HIV-Infected Individuals on Suppressive Antiretroviral Therapy.马拉维若与潜伏 HIV-1 再激活有关,通过抑制性抗逆转录病毒治疗的 HIV 感染者静息 CD4 T 细胞中 NF-κB 的激活。
J Virol. 2018 Apr 13;92(9). doi: 10.1128/JVI.01931-17. Print 2018 May 1.
6
HIV-1-Specific Chimeric Antigen Receptor T Cells Fail To Recognize and Eliminate the Follicular Dendritic Cell HIV Reservoir .HIV-1 特异性嵌合抗原受体 T 细胞无法识别和清除滤泡树突状细胞 HIV 储存库。
J Virol. 2020 May 4;94(10). doi: 10.1128/JVI.00190-20.
7
Antigen Production After Latency Reversal and Expression of Inhibitory Receptors in CD8+ T Cells Limit the Killing of HIV-1 Reactivated Cells.潜伏逆转后抗原产生和抑制性受体在 CD8+ T 细胞中的表达限制了 HIV-1 再激活细胞的杀伤。
Front Immunol. 2019 Jan 22;9:3162. doi: 10.3389/fimmu.2018.03162. eCollection 2018.
8
A Novel Toll-Like Receptor 9 Agonist, MGN1703, Enhances HIV-1 Transcription and NK Cell-Mediated Inhibition of HIV-1-Infected Autologous CD4+ T Cells.一种新型Toll样受体9激动剂MGN1703增强HIV-1转录以及自然杀伤细胞介导的对HIV-1感染的自体CD4+ T细胞的抑制作用。
J Virol. 2016 Apr 14;90(9):4441-4453. doi: 10.1128/JVI.00222-16. Print 2016 May.
9
Reduction of the HIV-1-infected T-cell reservoir by immune activation treatment is dose-dependent and restricted by the potency of antiretroviral drugs.通过免疫激活治疗减少HIV-1感染的T细胞储存库是剂量依赖性的,并受抗逆转录病毒药物效力的限制。
AIDS. 2000 Apr 14;14(6):659-69. doi: 10.1097/00002030-200004140-00005.
10
Modeling HIV-1 Latency Using Primary CD4 T Cells from Virally Suppressed HIV-1-Infected Individuals on Antiretroviral Therapy.利用抗逆转录病毒治疗中病毒抑制的 HIV-1 感染者的原代 CD4 T 细胞建立 HIV-1 潜伏期模型。
J Virol. 2019 May 15;93(11). doi: 10.1128/JVI.02248-18. Print 2019 Jun 1.

引用本文的文献

1
CD20-bearing extracellular vesicles are associated with prognostic biomarkers of patients with AIDS-NHL.携带CD20的细胞外囊泡与艾滋病相关非霍奇金淋巴瘤患者的预后生物标志物有关。
Sci Rep. 2025 Jul 12;15(1):25181. doi: 10.1038/s41598-025-11128-1.
2
Phenotyping Viral Reservoirs to Reveal HIV-1 Hiding Places.对病毒储存库进行表型分析以揭示HIV-1的藏身之处。
Curr HIV/AIDS Rep. 2025 Feb 4;22(1):15. doi: 10.1007/s11904-025-00723-6.
3
The hypoxia-regulated ectonucleotidase CD73 is a host determinant of HIV latency.缺氧调节的胞外核苷酸酶 CD73 是 HIV 潜伏期的宿主决定因素。

本文引用的文献

1
Evidence that CD32a does not mark the HIV-1 latent reservoir.CD32a不标记HIV-1潜伏库的证据。
Nature. 2018 Sep;561(7723):E20-E28. doi: 10.1038/s41586-018-0495-2. Epub 2018 Sep 19.
2
CD32 expression is associated to T-cell activation and is not a marker of the HIV-1 reservoir.CD32 表达与 T 细胞激活相关,而不是 HIV-1 储存库的标志物。
Nat Commun. 2018 Jul 16;9(1):2739. doi: 10.1038/s41467-018-05157-w.
3
CD32 is expressed on cells with transcriptionally active HIV but does not enrich for HIV DNA in resting T cells.
Cell Rep. 2023 Nov 28;42(11):113285. doi: 10.1016/j.celrep.2023.113285. Epub 2023 Oct 31.
4
KLRG1 expression on natural killer cells is associated with HIV persistence, and its targeting promotes the reduction of the viral reservoir.自然杀伤细胞上的 KLRG1 表达与 HIV 的持续存在有关,针对其进行靶向治疗可促进病毒储存库的减少。
Cell Rep Med. 2023 Oct 17;4(10):101202. doi: 10.1016/j.xcrm.2023.101202. Epub 2023 Sep 22.
5
Antigen specificities of HIV-infected cells: A role in infection and persistence?HIV感染细胞的抗原特异性:在感染和持续存在中起作用?
J Virus Erad. 2023 Jun 1;9(2):100329. doi: 10.1016/j.jve.2023.100329. eCollection 2023 Jun.
6
Lymph-Node-Based CD3 CD20 Cells Emerge from Membrane Exchange between T Follicular Helper Cells and B Cells and Increase Their Frequency following Simian Immunodeficiency Virus Infection.基于淋巴结的 CD3 CD20 细胞源自滤泡辅助性 T 细胞和 B 细胞之间的膜交换,并在感染猴免疫缺陷病毒后增加其频率。
J Virol. 2023 Jun 29;97(6):e0176022. doi: 10.1128/jvi.01760-22. Epub 2023 May 23.
7
HIV-1 remission and possible cure in a woman after haplo-cord blood transplant.HIV-1 缓解及单倍体脐带血移植后女性患者的可能治愈
Cell. 2023 Mar 16;186(6):1115-1126.e8. doi: 10.1016/j.cell.2023.02.030.
8
Phenotypic characterization of single CD4+ T cells harboring genetically intact and inducible HIV genomes.携带遗传完整和可诱导 HIV 基因组的单个 CD4+ T 细胞的表型特征。
Nat Commun. 2023 Feb 27;14(1):1115. doi: 10.1038/s41467-023-36772-x.
9
Profound phenotypic and epigenetic heterogeneity of the HIV-1-infected CD4 T cell reservoir.HIV-1 感染的 CD4 T 细胞储库的深刻表型和表观遗传异质性。
Nat Immunol. 2023 Feb;24(2):359-370. doi: 10.1038/s41590-022-01371-3. Epub 2022 Dec 19.
10
CD20 T cells: an emerging T cell subset in human pathology.CD20 T 细胞:人类病理学中的一个新兴 T 细胞亚群。
Inflamm Res. 2022 Nov;71(10-11):1181-1189. doi: 10.1007/s00011-022-01622-x. Epub 2022 Aug 11.
CD32 表达于转录活跃的 HIV 细胞上,但不会使静止 T 细胞中的 HIV DNA 富集。
Sci Transl Med. 2018 Apr 18;10(437). doi: 10.1126/scitranslmed.aar6759.
4
HIV latency in isolated patient CD4 T cells may be due to blocks in HIV transcriptional elongation, completion, and splicing.在分离的患者 CD4 T 细胞中,HIV 潜伏期可能是由于 HIV 转录延伸、完成和剪接过程中的障碍所致。
Sci Transl Med. 2018 Feb 28;10(430). doi: 10.1126/scitranslmed.aap9927.
5
Increased HIV-1 transcriptional activity and infectious burden in peripheral blood and gut-associated CD4+ T cells expressing CD30.表达 CD30 的外周血和肠道相关 CD4+T 细胞中 HIV-1 转录活性和感染负担增加。
PLoS Pathog. 2018 Feb 22;14(2):e1006856. doi: 10.1371/journal.ppat.1006856. eCollection 2018 Feb.
6
The B-Cell Follicle in HIV Infection: Barrier to a Cure.HIV 感染中的 B 细胞滤泡:治愈的障碍。
Front Immunol. 2018 Jan 25;9:20. doi: 10.3389/fimmu.2018.00020. eCollection 2018.
7
CD32 Expression of Different Memory T Cell Subpopulations in the Blood and Lymph Nodal Tissue of HIV Patients and Healthy Controls Correlates With Immune Activation.CD32 表达不同记忆 T 细胞亚群在 HIV 患者和健康对照者的血液和淋巴结组织中与免疫激活相关。
J Acquir Immune Defic Syndr. 2018 Apr 1;77(4):345-349. doi: 10.1097/QAI.0000000000001622.
8
Human Immunodeficiency Virus Type 1 Persistence Following Systemic Chemotherapy for Malignancy.1型人类免疫缺陷病毒在恶性肿瘤全身化疗后的持续存在。
J Infect Dis. 2017 Jul 15;216(2):254-262. doi: 10.1093/infdis/jix265.
9
A Novel Single-Cell FISH-Flow Assay Identifies Effector Memory CD4 T cells as a Major Niche for HIV-1 Transcription in HIV-Infected Patients.一种新型单细胞荧光原位杂交-流式细胞术检测方法确定效应记忆CD4 T细胞是HIV感染患者中HIV-1转录的主要微环境。
mBio. 2017 Jul 11;8(4):e00876-17. doi: 10.1128/mBio.00876-17.
10
Combined effect of Vacc-4x, recombinant human granulocyte macrophage colony-stimulating factor vaccination, and romidepsin on the HIV-1 reservoir (REDUC): a single-arm, phase 1B/2A trial.Vacc-4x、重组人粒细胞巨噬细胞集落刺激因子疫苗接种和罗米地辛联合对 HIV-1 储存库(REDUC)的影响:一项单臂、1B/2A 期临床试验。
Lancet HIV. 2016 Oct;3(10):e463-72. doi: 10.1016/S2352-3018(16)30055-8. Epub 2016 Jul 7.