Department of Biochemistry and Molecular Biology, School of Basic Medical Science, Nanchang University, Nanchang, Jiangxi 330006, P.R. China.
Int J Mol Med. 2019 Oct;44(4):1289-1298. doi: 10.3892/ijmm.2019.4310. Epub 2019 Aug 9.
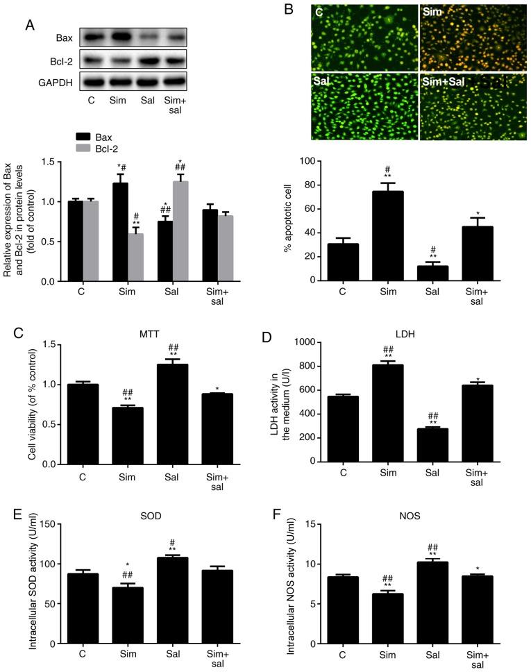
Atherosclerosis is a major pathogenic factor in patients with cardiovascular diseases, and endothelial dysfunction (ED) plays a primary role in its occurrence and development. Simvastatin is a lipid‑lowering drug, which is commonly used to prevent or treat risk factors of cardiovascular diseases with a significant anti‑atherogenic effect. However, its impact on endothelial cells under conditions of oxidative stress and broader mechanisms of action remain unclear. The present study evaluated the effect of simvastatin on human umbilical vein endothelial cells (HUVECs) under oxidative stress with H2O2, and the associated mechanisms. At a high dose (1 µM), simvastatin exacerbated H2O2‑induced endothelial cell dysfunction. Moreover, inhibition of the Wnt/β‑catenin pathway by salinomycin significantly suppressed the simvastatin‑associated HUVEC dysfunction. Western blot analysis further demonstrated that simvastatin promoted the phosphorylation of low‑density lipoprotein receptor‑related protein 6 (LRP6) and activated the Wnt/β‑catenin pathway. Simvastatin also activated endoplasmic reticulum (ER) stress, which was reversed by salinomycin treatment. Based on these results, it was hypothesized that simvastatin may promote ER stress by facilitating LRP6 phosphorylation and the subsequent activation of the Wnt/β‑catenin pathway, thereby enhancing H2O2‑induced ED. Therefore, high‑dose simvastatin treatment could have potential toxic side effects, indicating the need for close clinical management, monitoring and patient selection.
动脉粥样硬化是心血管疾病患者的主要致病因素,内皮功能障碍(ED)在其发生和发展中起主要作用。辛伐他汀是一种降脂药物,常用于预防或治疗心血管疾病的危险因素,具有显著的抗动脉粥样硬化作用。然而,其在氧化应激条件下对内皮细胞的影响及其更广泛的作用机制尚不清楚。本研究评估了辛伐他汀在 H2O2 诱导的氧化应激条件下对人脐静脉内皮细胞(HUVEC)的作用及其相关机制。在高剂量(1 μM)下,辛伐他汀加剧了 H2O2 诱导的内皮细胞功能障碍。此外,用盐霉素抑制 Wnt/β-连环蛋白通路显著抑制了辛伐他汀相关的 HUVEC 功能障碍。Western blot 分析进一步表明,辛伐他汀促进了低密度脂蛋白受体相关蛋白 6(LRP6)的磷酸化,并激活了 Wnt/β-连环蛋白通路。辛伐他汀还激活了内质网(ER)应激,盐霉素处理可逆转这种应激。基于这些结果,研究假设辛伐他汀可能通过促进 LRP6 磷酸化和随后激活 Wnt/β-连环蛋白通路来促进 ER 应激,从而增强 H2O2 诱导的 ED。因此,高剂量辛伐他汀治疗可能具有潜在的毒性副作用,这表明需要进行密切的临床管理、监测和患者选择。