• 文献检索
  • 文档翻译
  • 深度研究
  • 学术资讯
  • Suppr Zotero 插件Zotero 插件
  • 邀请有礼
  • 套餐&价格
  • 历史记录
应用&插件
Suppr Zotero 插件Zotero 插件浏览器插件Mac 客户端Windows 客户端微信小程序
定价
高级版会员购买积分包购买API积分包
服务
文献检索文档翻译深度研究API 文档MCP 服务
关于我们
关于 Suppr公司介绍联系我们用户协议隐私条款
关注我们

Suppr 超能文献

核心技术专利:CN118964589B侵权必究
粤ICP备2023148730 号-1Suppr @ 2026

文献检索

告别复杂PubMed语法,用中文像聊天一样搜索,搜遍4000万医学文献。AI智能推荐,让科研检索更轻松。

立即免费搜索

文件翻译

保留排版,准确专业,支持PDF/Word/PPT等文件格式,支持 12+语言互译。

免费翻译文档

深度研究

AI帮你快速写综述,25分钟生成高质量综述,智能提取关键信息,辅助科研写作。

立即免费体验

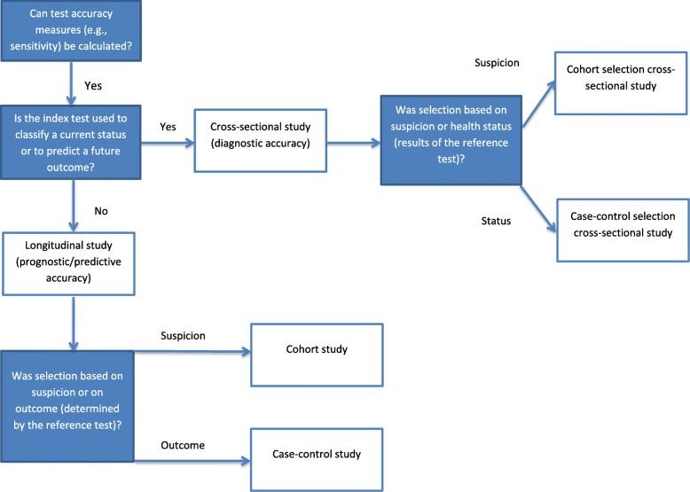
用于在系统评价中评估诊断、预后和预测性试验准确性的研究设计分类算法。

An algorithm for the classification of study designs to assess diagnostic, prognostic and predictive test accuracy in systematic reviews.

机构信息

Institute for Research in Operative Medicine, Witten/Herdecke University, Ostmerheimer Str. 200, 51109, Cologne, Germany.

出版信息

Syst Rev. 2019 Sep 3;8(1):226. doi: 10.1186/s13643-019-1131-4.

DOI:10.1186/s13643-019-1131-4
PMID:31481098
原文链接:https://pmc.ncbi.nlm.nih.gov/articles/PMC6720081/
Abstract

Results of medical tests are the main source to inform clinical decision making. The main information to assess the usefulness of medical tests for correct discrimination of patients are accuracy measures. For the estimation of test accuracy measures, many different study designs can be used. The study design is related to the clinical question to be answered (diagnosis, prognosis, prediction), determines the accuracy measures that can be calculated and it might have an influence on risk of bias. Therefore, a clear and consistent distinction of the different study designs in systematic reviews on test accuracy studies is very important. In this paper, we propose an algorithm for the classification of study designs of test accuracy, that compare the results of an index test (the test to be evaluated) with the results of a reference test (the test whose results are considered as correct/the gold standard) studies in systematic reviews.

摘要

医学检验结果是为临床决策提供信息的主要依据。评估医学检验对正确鉴别患者的有用性的主要信息是准确性测量指标。为了评估检验准确性测量指标,可以使用许多不同的研究设计。研究设计与要回答的临床问题(诊断、预后、预测)相关,决定了可以计算的准确性测量指标,并且可能对偏倚风险产生影响。因此,在系统评价中对检验准确性研究的不同研究设计进行清晰一致的区分非常重要。在本文中,我们提出了一种用于分类检验准确性研究设计的算法,该算法将系统评价中索引检验(待评估检验)的结果与参照检验(被认为是正确的/金标准的检验)的结果进行比较。

https://cdn.ncbi.nlm.nih.gov/pmc/blobs/d197/6720081/110eccef1469/13643_2019_1131_Fig1_HTML.jpg
https://cdn.ncbi.nlm.nih.gov/pmc/blobs/d197/6720081/110eccef1469/13643_2019_1131_Fig1_HTML.jpg
https://cdn.ncbi.nlm.nih.gov/pmc/blobs/d197/6720081/110eccef1469/13643_2019_1131_Fig1_HTML.jpg

相似文献

1
An algorithm for the classification of study designs to assess diagnostic, prognostic and predictive test accuracy in systematic reviews.用于在系统评价中评估诊断、预后和预测性试验准确性的研究设计分类算法。
Syst Rev. 2019 Sep 3;8(1):226. doi: 10.1186/s13643-019-1131-4.
2
A methodological review of how heterogeneity has been examined in systematic reviews of diagnostic test accuracy.对诊断试验准确性系统评价中如何检验异质性的方法学综述。
Health Technol Assess. 2005 Mar;9(12):1-113, iii. doi: 10.3310/hta9120.
3
Comparative reviews of diagnostic test accuracy in imaging research: evaluation of current practices.影像学研究中诊断试验准确性的比较评价:对现有实践的评估。
Eur Radiol. 2019 Oct;29(10):5386-5394. doi: 10.1007/s00330-019-06045-7. Epub 2019 Mar 21.
4
Various randomized designs can be used to evaluate medical tests.各种随机设计可用于评估医学检测。
J Clin Epidemiol. 2009 Apr;62(4):364-73. doi: 10.1016/j.jclinepi.2008.06.017. Epub 2008 Oct 21.
5
Chapter 10: deciding whether to complement a systematic review of medical tests with decision modeling.第 10 章:决定是否为医学检测系统评价补充决策模型。
J Gen Intern Med. 2012 Jun;27 Suppl 1(Suppl 1):S76-82. doi: 10.1007/s11606-012-2019-3.
6
The clinical effectiveness and cost-effectiveness of technologies used to visualise the seizure focus in people with refractory epilepsy being considered for surgery: a systematic review and decision-analytical model.用于可视化耐药性癫痫患者手术候选者致痫灶的技术的临床有效性和成本效益:系统评价和决策分析模型。
Health Technol Assess. 2012;16(34):1-157, iii-iv. doi: 10.3310/hta16340.
7
Diagnostic test accuracy: methods for systematic review and meta-analysis.诊断试验准确性:系统评价与Meta分析方法
Int J Evid Based Healthc. 2015 Sep;13(3):154-62. doi: 10.1097/XEB.0000000000000061.
8
Using a combination of reference tests to assess the accuracy of a new diagnostic test.使用多种参考测试来评估一种新诊断测试的准确性。
Stat Med. 1999 Nov 30;18(22):2987-3003. doi: 10.1002/(sici)1097-0258(19991130)18:22<2987::aid-sim205>3.0.co;2-b.
9
Systematic reviews of diagnostic tests in cancer: review of methods and reporting.癌症诊断试验的系统评价:方法与报告综述
BMJ. 2006 Aug 26;333(7565):413. doi: 10.1136/bmj.38895.467130.55. Epub 2006 Jul 18.
10
Diagnostic test accuracy of nutritional tools used to identify undernutrition in patients with colorectal cancer: a systematic review.用于识别结直肠癌患者营养不良的营养评估工具的诊断测试准确性:一项系统综述
JBI Database System Rev Implement Rep. 2015 May 15;13(4):141-87. doi: 10.11124/jbisrir-2015-1673.

引用本文的文献

1
Diagnostic value of circular RNAs as promising hematological biomarkers in acute myeloid leukemia: A systematic review and meta-analysis.环状RNA作为急性髓系白血病有前景的血液生物标志物的诊断价值:一项系统评价和荟萃分析
J Res Med Sci. 2025 May 26;30:31. doi: 10.4103/jrms.jrms_287_24. eCollection 2025.
2
Design of Epitopes from Lipoprotein Antigens for Syphilis Diagnosis and Treatment Prognosis.用于梅毒诊断和治疗预后的脂蛋白抗原表位设计
ACS Infect Dis. 2025 Jun 13;11(6):1606-1622. doi: 10.1021/acsinfecdis.5c00155. Epub 2025 May 23.
3
Diagnostic value of genetic and epigenetic biomarker panels for colorectal cancer detection: a systematic review.

本文引用的文献

1
Systematic reviews and meta-analyses addressing comparative test accuracy questions.针对比较测试准确性问题的系统评价和荟萃分析。
Diagn Progn Res. 2018 Sep 10;2:17. doi: 10.1186/s41512-018-0039-0. eCollection 2018.
2
Study design classification of registry-based studies in systematic reviews.系统评价中基于注册库研究的研究设计分类
J Clin Epidemiol. 2018 Jan;93:84-87. doi: 10.1016/j.jclinepi.2017.09.016. Epub 2017 Sep 22.
3
Decision making about healthcare-related tests and diagnostic test strategies. Paper 2: a review of methodological and practical challenges.
遗传和表观遗传生物标志物组合对结直肠癌检测的诊断价值:一项系统评价
Int J Colorectal Dis. 2025 May 22;40(1):125. doi: 10.1007/s00384-025-04904-y.
4
Diagnostic accuracy of nanopore sequencing for detecting Mycobacterium tuberculosis and drug-resistant strains: a systematic review and meta-analysis.纳米孔测序检测结核分枝杆菌及耐药菌株的诊断准确性:一项系统评价与荟萃分析
Sci Rep. 2025 Apr 4;15(1):11626. doi: 10.1038/s41598-025-90089-x.
5
18F-FDG PET or PET/CT in detecting high-grade transformation of chronic lymphocytic leukaemia and indolent lymphomas: a systematic review and meta-analysis.18F-FDG PET或PET/CT在检测慢性淋巴细胞白血病和惰性淋巴瘤的高级别转化中的应用:一项系统评价和荟萃分析
Br J Radiol. 2025 May 1;98(1169):669-678. doi: 10.1093/bjr/tqaf028.
6
The Diagnostic Utility of Host RNA Biosignatures in Adult Patients With Sepsis: A Systematic Review and Meta-Analysis.宿主RNA生物标志物在成年脓毒症患者中的诊断效用:一项系统综述和荟萃分析
Crit Care Explor. 2025 Jan 31;7(2):e1212. doi: 10.1097/CCE.0000000000001212. eCollection 2025 Feb 1.
7
Plasma alpha-synuclein predicts cognitive impairment in Parkinson's disease: a systematic review and meta-analysis.血浆α-突触核蛋白可预测帕金森病的认知障碍:一项系统评价和荟萃分析。
J Neurol. 2025 Jan 15;272(2):124. doi: 10.1007/s00415-024-12871-7.
8
Liver fibrosis stage based on the four factors (FIB-4) score or Forns index in adults with chronic hepatitis C.基于四项因素(FIB-4)评分或 Forns 指数的成人慢性丙型肝炎肝纤维化分期。
Cochrane Database Syst Rev. 2024 Aug 13;8(8):CD011929. doi: 10.1002/14651858.CD011929.pub2.
9
Sparing confirmatory testing in primary aldosteronism (SCIPA): a multicenter retrospective diagnostic accuracy study.原发性醛固酮增多症(SCIPA)中节省确证性检测:一项多中心回顾性诊断准确性研究。
BMC Endocr Disord. 2024 Jul 8;24(1):105. doi: 10.1186/s12902-024-01638-w.
10
Accuracy of rapid lateral flow immunoassays for human leptospirosis diagnosis: A systematic review and meta-analysis.快速侧向流动免疫分析在人钩端螺旋体病诊断中的准确性:系统评价和荟萃分析。
PLoS Negl Trop Dis. 2024 May 15;18(5):e0012174. doi: 10.1371/journal.pntd.0012174. eCollection 2024 May.
医疗相关检查及诊断检查策略的决策。论文2:方法学及实际挑战综述
J Clin Epidemiol. 2017 Dec;92:18-28. doi: 10.1016/j.jclinepi.2017.09.003. Epub 2017 Sep 12.
4
Clarifying the distinction between case series and cohort studies in systematic reviews of comparative studies: potential impact on body of evidence and workload.在比较研究的系统评价中明确病例系列研究与队列研究之间的区别:对证据体系和工作量的潜在影响。
BMC Med Res Methodol. 2017 Jul 17;17(1):107. doi: 10.1186/s12874-017-0391-8.
5
A computer-aided diagnosis (CAD) scheme for pretreatment prediction of pathological response to neoadjuvant therapy using dynamic contrast-enhanced MRI texture features.一种使用动态对比增强磁共振成像纹理特征进行新辅助治疗病理反应预处理预测的计算机辅助诊断(CAD)方案。
Br J Radiol. 2017 Aug;90(1077):20170269. doi: 10.1259/bjr.20170269. Epub 2017 Jul 14.
6
Development and Validation of a Novel Prediction Model for Differential Diagnosis Between Crohn's Disease and Intestinal Tuberculosis.开发和验证一种新的用于鉴别克罗恩病和肠结核的预测模型。
Inflamm Bowel Dis. 2017 Sep;23(9):1614-1623. doi: 10.1097/MIB.0000000000001162.
7
Predictive models in the diagnosis and treatment of autoimmune epilepsy.自身免疫性癫痫的诊断和治疗中的预测模型。
Epilepsia. 2017 Jul;58(7):1181-1189. doi: 10.1111/epi.13797. Epub 2017 May 26.
8
Time-dependent ROC curve analysis in medical research: current methods and applications.医学研究中的时间依赖性ROC曲线分析:当前方法与应用
BMC Med Res Methodol. 2017 Apr 7;17(1):53. doi: 10.1186/s12874-017-0332-6.
9
External validation and comparison of three prediction tools for risk of osteoporotic fractures using data from population based electronic health records: retrospective cohort study.利用基于人群的电子健康记录数据对三种骨质疏松性骨折风险预测工具进行外部验证和比较:回顾性队列研究
BMJ. 2017 Jan 19;356:i6755. doi: 10.1136/bmj.i6755.
10
Diagnosing eosinophilic asthma using a multivariate prediction model based on blood granulocyte responsiveness.基于血液粒细胞反应性的多变量预测模型诊断嗜酸性粒细胞性哮喘。
Allergy. 2017 Aug;72(8):1202-1211. doi: 10.1111/all.13117. Epub 2017 Apr 4.