Suppr超能文献

Dgcr8 敲除小鼠胚胎干细胞中 pri-miR-290~295 的功能解析。

Functional Dissection of pri-miR-290~295 in Dgcr8 Knockout Mouse Embryonic Stem Cells.

机构信息

Institute of Molecular Medicine, Peking University, 5 Yiheyuan Road, Beijing 100871, China.

Academy for Advanced Interdisciplinary Studies, Peking University, Beijing 100871, China.

出版信息

Int J Mol Sci. 2019 Sep 5;20(18):4345. doi: 10.3390/ijms20184345.

Abstract

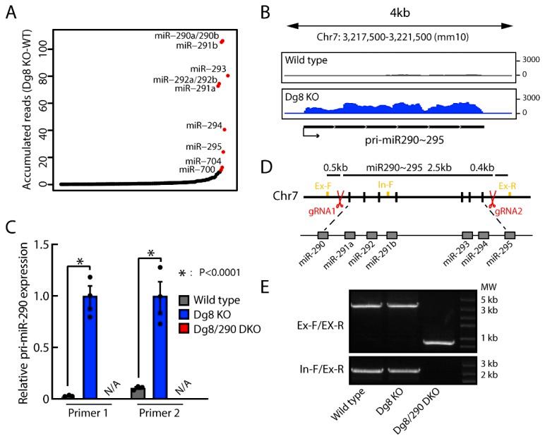
The DiGeorge syndrome critical region gene 8 (Dgcr8) knockout strategy has been widely used to study the function of canonical microRNAs (miRNAs) in vitro and in vivo. However, primary miRNA (pri-miRNA) transcripts are accumulated in Dgcr8 knockout cells due to interrupted processing. Whether abnormally accumulated pri-miRNAs have any function is unknown. Here, using clustered regularly interspaced short palindromic repeats system/CRISPR-associated protein 9 (CRISPR/Cas9), we successfully knocked out the primary microRNA-290295 (pri-miR-290295) cluster, the most highly expressed miRNA cluster in mouse embryonic stem cells (ESCs), in Dgcr8 knockout background. We found that the major defects associated with Dgcr8 knockout in mouse ESCs, including higher expression of epithelial-to-mesenchymal transition (EMT) markers, slower proliferation, G1 accumulation, and defects in silencing self-renewal, were not affected by the deletion of pri-miR-290290 cluster. Interestingly, the transcription of neighboring gene nucleotide-binding oligomerization domain, leucine rich repeat and pyrin domain containing 12(Nlrp12) was upregulated upon the deletion of the pri-miR-290295 cluster. Together, our results suggested that the major defects in Dgcr8 knockout ESCs were not due to the accumulation of pri-miR-290~295, and the deletion of miRNA genes could affect the transcription of neighboring DNA elements.

摘要

DiGeorge 综合征关键区域基因 8(Dgcr8)敲除策略已广泛用于研究体内外典型 microRNAs(miRNAs)的功能。然而,由于加工过程中断,Dgcr8 敲除细胞中积累了初级 miRNA(pri-miRNA)转录本。异常积累的 pri-miRNA 是否具有功能尚不清楚。在这里,我们使用成簇规律间隔短回文重复系统/CRISPR 相关蛋白 9(CRISPR/Cas9),成功敲除了 Dgcr8 敲除背景下最具表达的小鼠胚胎干细胞(mESC)miRNA 簇——初级 microRNA-290295(pri-miR-290295)簇。我们发现,与 Dgcr8 敲除相关的 mESC 的主要缺陷,包括上皮间质转化(EMT)标志物的高表达、增殖较慢、G1 期积累和自我更新沉默缺陷,不受 pri-miR-290295 簇缺失的影响。有趣的是,邻近基因核苷酸结合寡聚化结构域、富含亮氨酸重复和吡喃结构域蛋白 12(Nlrp12)的转录在 pri-miR-290295 簇缺失时上调。总之,我们的结果表明,Dgcr8 敲除 mESC 的主要缺陷不是由于 pri-miR-290~295 的积累所致,miRNA 基因的缺失可能会影响邻近 DNA 元件的转录。

https://cdn.ncbi.nlm.nih.gov/pmc/blobs/0a92/6770266/10fba0e9f617/ijms-20-04345-g001.jpg

文献检索

告别复杂PubMed语法,用中文像聊天一样搜索,搜遍4000万医学文献。AI智能推荐,让科研检索更轻松。

立即免费搜索

文件翻译

保留排版,准确专业,支持PDF/Word/PPT等文件格式,支持 12+语言互译。

免费翻译文档

深度研究

AI帮你快速写综述,25分钟生成高质量综述,智能提取关键信息,辅助科研写作。

立即免费体验