• 文献检索
  • 文档翻译
  • 深度研究
  • 学术资讯
  • Suppr Zotero 插件Zotero 插件
  • 邀请有礼
  • 套餐&价格
  • 历史记录
应用&插件
Suppr Zotero 插件Zotero 插件浏览器插件Mac 客户端Windows 客户端微信小程序
定价
高级版会员购买积分包购买API积分包
服务
文献检索文档翻译深度研究API 文档MCP 服务
关于我们
关于 Suppr公司介绍联系我们用户协议隐私条款
关注我们

Suppr 超能文献

核心技术专利:CN118964589B侵权必究
粤ICP备2023148730 号-1Suppr @ 2026

文献检索

告别复杂PubMed语法,用中文像聊天一样搜索,搜遍4000万医学文献。AI智能推荐,让科研检索更轻松。

立即免费搜索

文件翻译

保留排版,准确专业,支持PDF/Word/PPT等文件格式,支持 12+语言互译。

免费翻译文档

深度研究

AI帮你快速写综述,25分钟生成高质量综述,智能提取关键信息,辅助科研写作。

立即免费体验

精氨酸甲基化增强了 Sbp1 在翻译抑制和去帽中的功能。

Arginine methylation augments Sbp1 function in translation repression and decapping.

机构信息

Department of Biochemistry, Indian Institute of Science, Bangalore, India.

University of California, Davis, CA, USA.

出版信息

FEBS J. 2019 Dec;286(23):4693-4708. doi: 10.1111/febs.15057. Epub 2019 Sep 23.

DOI:10.1111/febs.15057
PMID:31495062
原文链接:https://pmc.ncbi.nlm.nih.gov/articles/PMC6916386/
Abstract

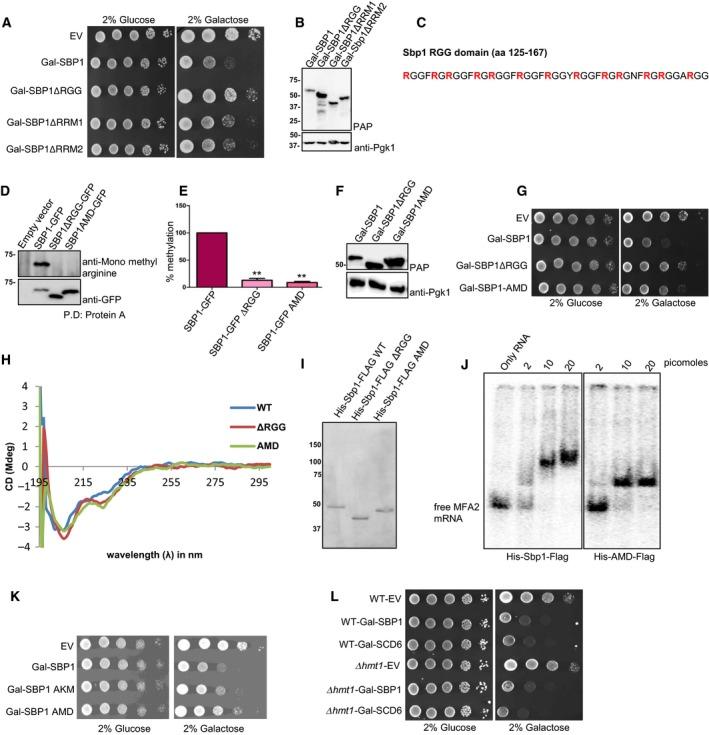
The fate of messenger RNA in cytoplasm plays a crucial role in various cellular processes. However, the mechanisms that decide whether mRNA will be translated, degraded or stored remain unclear. Single stranded nucleic acid binding protein (Sbp1), an Arginine-Glycine-Glycine (RGG-motif) protein, is known to promote transition of mRNA into a repressed state by binding eukaryotic translation initiation factor 4G1 (eIF4G1) and to promote mRNA decapping, perhaps by modulation of Dcp1/2 activity. Sbp1 is known to be methylated on arginine residues in RGG-motif; however, the functional relevance of this modification in vivo remains unknown. Here, we report that Sbp1 is arginine-methylated in an hnRNP methyl transferase (Hmt1)-dependent manner and that methylation is enhanced upon glucose deprivation. Characterization of an arginine-methylation-defective (AMD) mutant provided evidence that methylation affects Sbp1 function in vivo. The AMD mutant is compromised in causing growth defect upon overexpression, and the mutant is defective in both localizing to and inducing granule formation. Importantly, the Sbp1-eIF4G1 interaction is compromised both for the AMD mutant and in the absence of Hmt1. Upon overexpression, wild-type Sbp1 increases localization of another RGG motif containing protein, Scd6 (suppressor of clathrin deficiency) to granules; however, this property of Sbp1 is compromised in the AMD mutant and in the absence of Hmt1, indicating that Sbp1 repression activity could involve other RGG-motif translation repressors. Additionally, the AMD mutant fails to increase localization of the decapping activator DEAD box helicase homolog to foci and fails to rescue the decapping defect of a dcp1-2Δski8 strain, highlighting the role of Sbp1 methylation in decapping. Taken together, these results suggest that arginine methylation modulates Sbp1 role in mRNA fate determination.

摘要

细胞质中信使 RNA 的命运在各种细胞过程中起着至关重要的作用。然而,决定 mRNA 是否被翻译、降解或储存的机制尚不清楚。单链核酸结合蛋白(Sbp1)是一种精氨酸-甘氨酸-甘氨酸(RGG 基序)蛋白,已知通过结合真核翻译起始因子 4G1(eIF4G1)促进 mRNA 进入抑制状态,并通过调节 Dcp1/2 活性促进 mRNA 脱帽。Sbp1 已知在 RGG 基序的精氨酸残基上被甲基化;然而,这种修饰在体内的功能相关性尚不清楚。在这里,我们报告 Sbp1 以 hnRNP 甲基转移酶(Hmt1)依赖的方式被精氨酸甲基化,并且在葡萄糖剥夺时甲基化增强。精氨酸甲基化缺陷(AMD)突变体的特征提供了证据表明甲基化影响 Sbp1 在体内的功能。AMD 突变体在过表达时会导致生长缺陷,并且该突变体在定位和诱导颗粒形成方面都有缺陷。重要的是,AMD 突变体和缺乏 Hmt1 都会破坏 Sbp1-eIF4G1 相互作用。在过表达时,野生型 Sbp1 增加另一种含有 RGG 基序的蛋白质 Scd6(网格蛋白缺陷抑制剂)向颗粒的定位;然而,Sbp1 的这种特性在 AMD 突变体和缺乏 Hmt1 时被削弱,表明 Sbp1 的抑制活性可能涉及其他 RGG 基序翻译抑制剂。此外,AMD 突变体未能增加去帽激活因子 DEAD 盒螺旋酶同源物向焦点的定位,并且未能挽救 dcp1-2Δski8 菌株的去帽缺陷,突出了 Sbp1 甲基化在去帽中的作用。总之,这些结果表明精氨酸甲基化调节 Sbp1 在 mRNA 命运决定中的作用。

https://cdn.ncbi.nlm.nih.gov/pmc/blobs/71c9/6916386/819e36b9970c/FEBS-286-4693-g004.jpg
https://cdn.ncbi.nlm.nih.gov/pmc/blobs/71c9/6916386/0e5cbf7d68d7/FEBS-286-4693-g001.jpg
https://cdn.ncbi.nlm.nih.gov/pmc/blobs/71c9/6916386/627cfd06e420/FEBS-286-4693-g002.jpg
https://cdn.ncbi.nlm.nih.gov/pmc/blobs/71c9/6916386/85406933926b/FEBS-286-4693-g003.jpg
https://cdn.ncbi.nlm.nih.gov/pmc/blobs/71c9/6916386/819e36b9970c/FEBS-286-4693-g004.jpg
https://cdn.ncbi.nlm.nih.gov/pmc/blobs/71c9/6916386/0e5cbf7d68d7/FEBS-286-4693-g001.jpg
https://cdn.ncbi.nlm.nih.gov/pmc/blobs/71c9/6916386/627cfd06e420/FEBS-286-4693-g002.jpg
https://cdn.ncbi.nlm.nih.gov/pmc/blobs/71c9/6916386/85406933926b/FEBS-286-4693-g003.jpg
https://cdn.ncbi.nlm.nih.gov/pmc/blobs/71c9/6916386/819e36b9970c/FEBS-286-4693-g004.jpg

相似文献

1
Arginine methylation augments Sbp1 function in translation repression and decapping.精氨酸甲基化增强了 Sbp1 在翻译抑制和去帽中的功能。
FEBS J. 2019 Dec;286(23):4693-4708. doi: 10.1111/febs.15057. Epub 2019 Sep 23.
2
Arginine methylation promotes translation repression activity of eIF4G-binding protein, Scd6.精氨酸甲基化促进eIF4G结合蛋白Scd6的翻译抑制活性。
Nucleic Acids Res. 2016 Nov 2;44(19):9358-9368. doi: 10.1093/nar/gkw762. Epub 2016 Sep 8.
3
Exploring the role of RRM domains and conserved aromatic residues in RGG motif  of eIF4G-binding translation repressor protein Sbp1.探索eIF4G结合翻译抑制蛋白Sbp1的RGG基序中RRM结构域和保守芳香族残基的作用。
Wellcome Open Res. 2021 Sep 17;3:102. doi: 10.12688/wellcomeopenres.14709.3. eCollection 2018.
4
RGG-motif self-association regulates eIF4G-binding translation repressor protein Scd6.RGG 基序自组装调节 eIF4G 结合翻译阻遏蛋白 Scd6。
RNA Biol. 2019 Sep;16(9):1215-1227. doi: 10.1080/15476286.2019.1621623. Epub 2019 Jun 12.
5
Tdh3 and Rom2 are functional modulators of a conserved condensate-resident RNA-binding protein, Scd6, in Saccharomyces cerevisiae.Tdh3 和 Rom2 是酿酒酵母中一种保守的凝聚物驻留 RNA 结合蛋白 Scd6 的功能调节剂。
Genetics. 2024 Oct 7;228(2). doi: 10.1093/genetics/iyae127.
6
Analysis of the Physiological Activities of Scd6 through Its Interaction with Hmt1.通过Scd6与Hmt1的相互作用对其生理活性的分析
PLoS One. 2016 Oct 24;11(10):e0164773. doi: 10.1371/journal.pone.0164773. eCollection 2016.
7
Sbp1 modulates the translation of Pab1 mRNA in a poly(A)- and RGG-dependent manner.Sbp1以一种依赖于多聚腺苷酸(poly(A))和RGG的方式调节Pab1 mRNA的翻译。
RNA. 2018 Jan;24(1):43-55. doi: 10.1261/rna.062547.117. Epub 2017 Oct 6.
8
RGG-motif containing mRNA export factor Gbp2 acts as a translation repressor.富含 RGG 基序的 mRNA 输出因子 Gbp2 作为翻译抑制剂发挥作用。
RNA Biol. 2021 Dec;18(12):2342-2353. doi: 10.1080/15476286.2021.1910403. Epub 2021 Apr 29.
9
DEKTV and YVG motifs in the Lsm domain are important for the activity of Scd6, a conserved translation repressor protein.Lsm 结构域中的 DEKTV 和 YVG 基序对于 Scd6(一种保守的翻译抑制蛋白)的活性非常重要。
Biochim Biophys Acta Gene Regul Mech. 2020 Feb;1863(2):194474. doi: 10.1016/j.bbagrm.2019.194474. Epub 2020 Jan 9.
10
Methylarginines within the RGG-Motif Region of hnRNP A1 Affect Its IRES Trans-Acting Factor Activity and Are Required for hnRNP A1 Stress Granule Localization and Formation.异质性核糖核蛋白A1(hnRNP A1)的RGG基序区域内的甲基精氨酸影响其内部核糖体进入位点(IRES)反式作用因子活性,并且是hnRNP A1应激颗粒定位和形成所必需的。
J Mol Biol. 2017 Jan 20;429(2):295-307. doi: 10.1016/j.jmb.2016.12.011. Epub 2016 Dec 13.

引用本文的文献

1
Genotoxic stress triggers Scd6-dependent regulation of translation to modulate the DNA damage response.基因毒性应激触发Scd6依赖的翻译调控以调节DNA损伤反应。
EMBO Rep. 2025 Apr 24. doi: 10.1038/s44319-025-00443-3.
2
The nexus between RNA-binding proteins and their effectors.RNA 结合蛋白与其效应物之间的联系。
Nat Rev Genet. 2023 May;24(5):276-294. doi: 10.1038/s41576-022-00550-0. Epub 2022 Nov 23.
3
Assay to Study the Phase-transition Behavior of Edc3, a Conserved Processing Body (P-body) Marker Protein.用于研究保守的加工体(P小体)标记蛋白Edc3相变行为的分析方法。

本文引用的文献

1
RGG-motif self-association regulates eIF4G-binding translation repressor protein Scd6.RGG 基序自组装调节 eIF4G 结合翻译阻遏蛋白 Scd6。
RNA Biol. 2019 Sep;16(9):1215-1227. doi: 10.1080/15476286.2019.1621623. Epub 2019 Jun 12.
2
Suppressor of clathrin deficiency (Scd6)-An emerging RGG-motif translation repressor.网格蛋白缺乏抑制因子(Scd6)——一种新出现的RGG基序翻译抑制因子。
Wiley Interdiscip Rev RNA. 2018 Sep;9(5):e1479. doi: 10.1002/wrna.1479. Epub 2018 May 22.
3
Arginine methylation of the C-terminus RGG motif promotes TOP3B topoisomerase activity and stress granule localization.
Bio Protoc. 2022 Aug 20;12(16). doi: 10.21769/BioProtoc.4487.
4
Global analysis of protein arginine methylation.蛋白质精氨酸甲基化的全局分析。
Cell Rep Methods. 2021 Jun 21;1(2):100016. doi: 10.1016/j.crmeth.2021.100016.
5
Low complexity RGG-motif sequence is required for Processing body (P-body) disassembly.低复杂度 RGG 基序序列是解体多聚体核糖体结合颗粒(P 体)所必需的。
Nat Commun. 2022 Apr 19;13(1):2077. doi: 10.1038/s41467-022-29715-5.
6
Deep structural insights into RNA-binding disordered protein regions.深入了解 RNA 结合无规卷曲蛋白区域的结构。
Wiley Interdiscip Rev RNA. 2022 Sep;13(5):e1714. doi: 10.1002/wrna.1714. Epub 2022 Jan 30.
7
RGG-motif containing mRNA export factor Gbp2 acts as a translation repressor.富含 RGG 基序的 mRNA 输出因子 Gbp2 作为翻译抑制剂发挥作用。
RNA Biol. 2021 Dec;18(12):2342-2353. doi: 10.1080/15476286.2021.1910403. Epub 2021 Apr 29.
8
Elucidation of the RNA-granule inducing sodium azide stress response through transcriptome analysis.通过转录组分析阐明 RNA 颗粒诱导的叠氮化钠应激反应。
Genomics. 2020 Sep;112(5):2978-2989. doi: 10.1016/j.ygeno.2020.05.001. Epub 2020 May 11.
精氨酸 C 端 RGG 基序甲基化促进 TOP3B 拓扑异构酶活性和应激颗粒定位。
Nucleic Acids Res. 2018 Apr 6;46(6):3061-3074. doi: 10.1093/nar/gky103.
4
Sbp1 modulates the translation of Pab1 mRNA in a poly(A)- and RGG-dependent manner.Sbp1以一种依赖于多聚腺苷酸(poly(A))和RGG的方式调节Pab1 mRNA的翻译。
RNA. 2018 Jan;24(1):43-55. doi: 10.1261/rna.062547.117. Epub 2017 Oct 6.
5
Arginine Methylation: The Coming of Age.精氨酸甲基化:崭露头角。
Mol Cell. 2017 Jan 5;65(1):8-24. doi: 10.1016/j.molcel.2016.11.003.
6
Analysis of the Physiological Activities of Scd6 through Its Interaction with Hmt1.通过Scd6与Hmt1的相互作用对其生理活性的分析
PLoS One. 2016 Oct 24;11(10):e0164773. doi: 10.1371/journal.pone.0164773. eCollection 2016.
7
Arginine methylation promotes translation repression activity of eIF4G-binding protein, Scd6.精氨酸甲基化促进eIF4G结合蛋白Scd6的翻译抑制活性。
Nucleic Acids Res. 2016 Nov 2;44(19):9358-9368. doi: 10.1093/nar/gkw762. Epub 2016 Sep 8.
8
Expanding the yeast protein arginine methylome.拓展酵母蛋白质精氨酸甲基化修饰组
Proteomics. 2015 Sep;15(18):3232-43. doi: 10.1002/pmic.201500032. Epub 2015 Jul 2.
9
mRNP granules. Assembly, function, and connections with disease.信使核糖核蛋白颗粒。组装、功能及其与疾病的关联。
RNA Biol. 2014;11(8):1019-30. doi: 10.4161/15476286.2014.972208.
10
Analysis of the proteome of Saccharomyces cerevisiae for methylarginine.酵母蛋白质组中甲基精氨酸的分析。
J Proteome Res. 2013 Sep 6;12(9):3884-99. doi: 10.1021/pr400556c. Epub 2013 Aug 13.