Suppr超能文献

通过剪接调节反义寡核苷酸降低整合素 α4 活性。

Reduction of integrin alpha 4 activity through splice modulating antisense oligonucleotides.

机构信息

Centre for Molecular Medicine and Innovative Therapeutics, Murdoch University, Perth, Western Australia, Australia.

Perron Institute for Neurological and Translational Science and The Centre for Neuromuscular and Neurological Disorders, The University of Western Australia, Nedlands, Western Australia, Australia.

出版信息

Sci Rep. 2019 Sep 10;9(1):12994. doi: 10.1038/s41598-019-49385-6.

Abstract

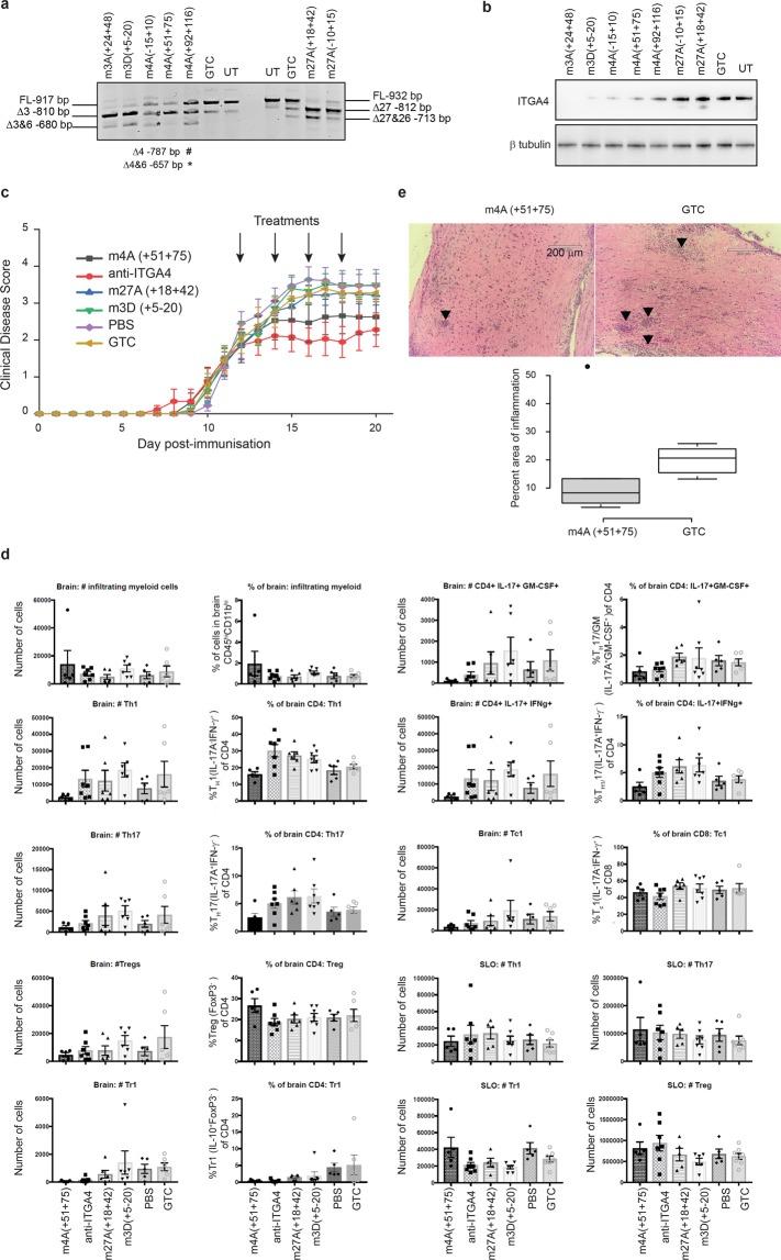
With recent approvals of antisense oligonucleotides as therapeutics, there is an increasing interest in expanding the application of these compounds to many other diseases. Our laboratory focuses on developing therapeutic splice modulating antisense oligonucleotides to treat diseases potentially amendable to intervention during pre-mRNA processing, and here we report the use of oligomers to down-regulate integrin alpha 4 protein levels. Over one hundred antisense oligonucleotides were designed to induce skipping of individual exons of the ITGA4 transcript and thereby reducing protein expression. Integrin alpha 4-mediated activities were evaluated in human dermal fibroblasts and Jurkat cells, an immortalised human T lymphocyte cell line. Peptide conjugated phosphorodiamidate morpholino antisense oligomers targeting ITGA4 were also assessed for their effect in delaying disease progression in the experimental autoimmune encephalomyelitis mouse model of multiple sclerosis. With the promising results in ameliorating disease progression, we are optimistic that the candidate oligomer may also be applicable to many other diseases associated with integrin alpha 4 mediated inflammation. This highly specific strategy to down-regulate protein expression through interfering with normal exon selection during pre-mRNA processing should be applicable to many other gene targets that undergo splicing during expression.

摘要

随着最近反义寡核苷酸作为治疗药物的批准,人们越来越有兴趣将这些化合物应用于许多其他疾病。我们的实验室专注于开发治疗性剪接调节反义寡核苷酸,以治疗潜在可通过前体 mRNA 处理进行干预的疾病,在这里我们报告了使用寡核苷酸下调整合素 alpha 4 蛋白水平。设计了一百多种反义寡核苷酸来诱导 ITGA4 转录本的单个外显子跳跃,从而降低蛋白表达。在人真皮成纤维细胞和 Jurkat 细胞(永生化人 T 淋巴细胞系)中评估了整合素 alpha 4 介导的活性。还评估了针对 ITGA4 的肽缀合磷二酰胺吗啉代反义寡核苷酸在多发性硬化症实验性自身免疫性脑脊髓炎小鼠模型中延迟疾病进展的效果。鉴于在改善疾病进展方面的有希望的结果,我们乐观地认为候选寡核苷酸也可能适用于许多其他与整合素 alpha 4 介导的炎症相关的疾病。这种通过干扰前体 mRNA 处理过程中正常外显子选择来下调蛋白表达的高度特异性策略应该适用于许多其他在表达过程中经历剪接的基因靶标。

https://cdn.ncbi.nlm.nih.gov/pmc/blobs/e294/6736852/50b02124477b/41598_2019_49385_Fig1_HTML.jpg

相似文献

1
Reduction of integrin alpha 4 activity through splice modulating antisense oligonucleotides.
Sci Rep. 2019 Sep 10;9(1):12994. doi: 10.1038/s41598-019-49385-6.
2
Translational development of splice-modifying antisense oligomers.
Expert Opin Biol Ther. 2017 Jan;17(1):15-30. doi: 10.1080/14712598.2017.1250880. Epub 2016 Nov 2.
3
Designing Effective Antisense Oligonucleotides for Exon Skipping.
Methods Mol Biol. 2018;1687:143-155. doi: 10.1007/978-1-4939-7374-3_10.
5
In Vitro Multiexon Skipping by Antisense PMOs in Dystrophic Dog and Exon 7-Deleted DMD Patient.
Methods Mol Biol. 2018;1828:151-163. doi: 10.1007/978-1-4939-8651-4_9.
7
Quantitative Antisense Screening and Optimization for Exon 51 Skipping in Duchenne Muscular Dystrophy.
Mol Ther. 2017 Nov 1;25(11):2561-2572. doi: 10.1016/j.ymthe.2017.07.014. Epub 2017 Jul 28.
10
In silico screening based on predictive algorithms as a design tool for exon skipping oligonucleotides in Duchenne muscular dystrophy.
PLoS One. 2015 Mar 27;10(3):e0120058. doi: 10.1371/journal.pone.0120058. eCollection 2015.

引用本文的文献

1
Expansion of Splice-Switching Therapy with Antisense Oligonucleotides.
Int J Mol Sci. 2025 Mar 4;26(5):2270. doi: 10.3390/ijms26052270.
3
Down syndrome and DYRK1A overexpression: relationships and future therapeutic directions.
Front Mol Neurosci. 2024 Jul 24;17:1391564. doi: 10.3389/fnmol.2024.1391564. eCollection 2024.
5
Differing coronavirus genres alter shared host signaling pathways upon viral infection.
Sci Rep. 2022 Jun 13;12(1):9744. doi: 10.1038/s41598-022-13396-7.
6
Developing predictive hybridization models for phosphorothioate oligonucleotides using high-resolution melting.
PLoS One. 2022 May 18;17(5):e0268575. doi: 10.1371/journal.pone.0268575. eCollection 2022.
9
Targeted Exon Skipping: A Useful Control to Assess In Vitro and In Vivo Splice-Switching Studies.
Biomedicines. 2021 May 14;9(5):552. doi: 10.3390/biomedicines9050552.

本文引用的文献

1
Roles of endoplasmic reticulum stress and autophagy on H2O2‑induced oxidative stress injury in HepG2 cells.
Mol Med Rep. 2018 Nov;18(5):4163-4174. doi: 10.3892/mmr.2018.9443. Epub 2018 Sep 3.
3
Modulation of nuclear REST by alternative splicing: a potential therapeutic target for Huntington's disease.
J Cell Mol Med. 2017 Nov;21(11):2974-2984. doi: 10.1111/jcmm.13209. Epub 2017 May 19.
5
ISS-N1 makes the First FDA-approved Drug for Spinal Muscular Atrophy.
Transl Neurosci. 2017 Jan 26;8:1-6. doi: 10.1515/tnsci-2017-0001. eCollection 2017 Jan.
6
FDA-Approved Oligonucleotide Therapies in 2017.
Mol Ther. 2017 May 3;25(5):1069-1075. doi: 10.1016/j.ymthe.2017.03.023. Epub 2017 Mar 31.
7
Natalizumab-associated PML: Challenges with incidence, resulting risk, and risk stratification.
Neurology. 2017 Mar 21;88(12):1197-1205. doi: 10.1212/WNL.0000000000003739. Epub 2017 Feb 22.
8
CD49d is a disease progression biomarker and a potential target for immunotherapy in Duchenne muscular dystrophy.
Skelet Muscle. 2015 Dec 10;5:45. doi: 10.1186/s13395-015-0066-2. eCollection 2015.
10
Reg3α Overexpression Protects Pancreatic β Cells from Cytokine-Induced Damage and Improves Islet Transplant Outcome.
Mol Med. 2015 May;20(1):548-558. doi: 10.2119/molmed.2014.00104. Epub 2015 Feb 5.

文献AI研究员

20分钟写一篇综述,助力文献阅读效率提升50倍。

立即体验

用中文搜PubMed

大模型驱动的PubMed中文搜索引擎

马上搜索

文档翻译

学术文献翻译模型,支持多种主流文档格式。

立即体验