Suppr超能文献

利用新型造血系统药理学模型定量评估药物诱导的骨髓毒性。

Quantifying Drug-Induced Bone Marrow Toxicity Using a Novel Haematopoiesis Systems Pharmacology Model.

机构信息

Clinical Pharmacology and Safety Sciences, BioPharmaceuticals R&D, AstraZeneca, Cambridge, USA.

Translational Medicine, Oncology R&D, AstraZeneca, Cambridge, UK.

出版信息

CPT Pharmacometrics Syst Pharmacol. 2019 Nov;8(11):858-868. doi: 10.1002/psp4.12459. Epub 2019 Oct 20.

Abstract

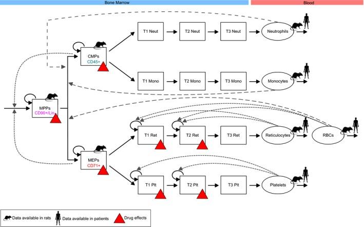
Haematological toxicity associated with cancer therapeutics is monitored by changes in blood cell count, and their primary effect is on proliferative progenitors in the bone marrow. Using observations in rat bone marrow and blood, we characterize a mathematical model that comprises cell proliferation and differentiation of the full haematopoietic phylogeny, with interacting feedback loops between lineages in homeostasis as well as following carboplatin exposure. We accurately predicted the temporal dynamics of several mature cell types related to carboplatin-induced bone marrow toxicity and identified novel insights into haematopoiesis. Our model confirms a significant degree of plasticity within bone marrow cells, with the number and type of both early progenitors and circulating cells affecting cell balance, via feedback mechanisms, through fate decisions of the multipotent progenitors. We also demonstrated cross-species translation of our predictions to patients, applying the same core model structure and considering differences in drug-dependent and physiology-dependent parameters.

摘要

癌症治疗相关的血液学毒性通过血细胞计数的变化来监测,其主要作用是对骨髓中的增殖祖细胞。我们利用大鼠骨髓和血液中的观察结果,描述了一个数学模型,该模型包括造血系统的所有细胞的增殖和分化,以及在稳态和卡铂暴露后谱系之间的相互反馈回路。我们准确地预测了与卡铂诱导的骨髓毒性相关的几种成熟细胞类型的时间动态,并对造血有了新的认识。我们的模型证实了骨髓细胞中存在显著程度的可塑性,通过多能祖细胞的命运决定,通过反馈机制,早期祖细胞和循环细胞的数量和类型影响细胞平衡。我们还通过应用相同的核心模型结构并考虑药物依赖性和生理学依赖性参数的差异,将我们的预测应用于患者,证明了跨物种的转化。

https://cdn.ncbi.nlm.nih.gov/pmc/blobs/8135/6875710/6a34328898a0/PSP4-8-858-g001.jpg

文献AI研究员

20分钟写一篇综述,助力文献阅读效率提升50倍。

立即体验

用中文搜PubMed

大模型驱动的PubMed中文搜索引擎

马上搜索

文档翻译

学术文献翻译模型,支持多种主流文档格式。

立即体验