Collaborative Research Center, Shanghai University of Medicine & Health Sciences, Shanghai, PR China.
College of Fundamental Medicine, Shanghai University of Medicine & Health Sciences, Shanghai, PR China.
Int J Biol Sci. 2019 Jul 20;15(9):1872-1881. doi: 10.7150/ijbs.35193. eCollection 2019.
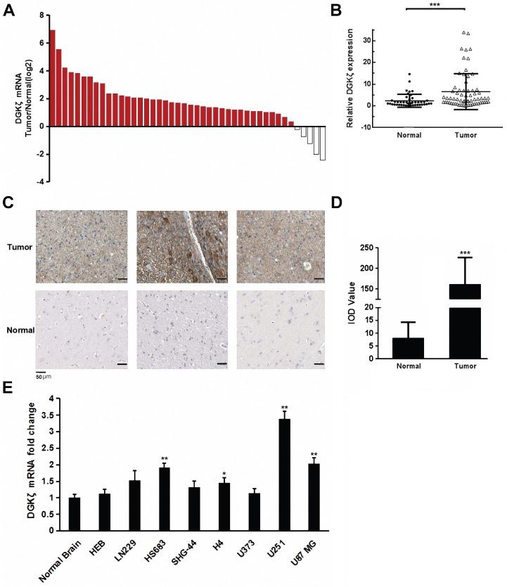
Glioblastoma is one of the most malignant brain cancers in adults, and it is a fatal disease because of its untimely pathogenetic location detection, infiltrative growth, and unfavorable prognosis. Unfortunately, multimodal treatment with maximal safe resection, chemotherapy and radiation has not increased the survival rate of patients with glioblastoma. Gene- and molecular-targeted therapy is considered to be a promising anticancer strategy for glioblastoma. The identification of novel potential targets in glioblastoma is of high importance. In this study, we found that both the mRNA and protein levels of diacylglycerol kinase ζ (DGKζ) were significantly higher in glioblastoma tissues than in precancerous lesions. The silencing of DGKζ by lentivirus-delivered shRNA reduced glioblastoma cell proliferation and induced G0/G1 phase arrest. Moreover, knockdown of DGKζ expression in U251 cells markedly reduced colony formation and tumorigenic capability. Further study showed that DGKζ inhibition resulted in decreases in cyclin D1, p-AKT and p-mTOR. Moreover, the rescue or overexpression of DGKζ in glioblastoma cells demonstrated the oncogenic function of DGKζ. In conclusion, these studies suggest that the suppression of DGKζ may inhibit the tumor growth of glioblastoma cells with high DGKζ expression. Thus, DGKζ might be a potential therapeutic target in malignant glioblastoma.
胶质母细胞瘤是成年人中最恶性的脑癌之一,由于其发病位置检测不及时、浸润性生长和预后不良,是一种致命的疾病。不幸的是,最大限度地安全切除、化疗和放疗的多模态治疗并没有提高胶质母细胞瘤患者的生存率。基因和分子靶向治疗被认为是胶质母细胞瘤有前途的抗癌策略。因此,鉴定胶质母细胞瘤中的新型潜在靶点非常重要。在这项研究中,我们发现二酰基甘油激酶 ζ (DGKζ) 的 mRNA 和蛋白水平在胶质母细胞瘤组织中均明显高于癌前病变。通过慢病毒介导的 shRNA 沉默 DGKζ 可降低胶质母细胞瘤细胞的增殖并诱导 G0/G1 期停滞。此外,在 U251 细胞中敲低 DGKζ 表达可显著减少集落形成和致瘤能力。进一步研究表明,DGKζ 抑制导致细胞周期蛋白 D1、p-AKT 和 p-mTOR 减少。此外,在胶质母细胞瘤细胞中拯救或过表达 DGKζ 表明 DGKζ 的致癌功能。总之,这些研究表明抑制 DGKζ 可能抑制高 DGKζ 表达的胶质母细胞瘤细胞的肿瘤生长。因此,DGKζ 可能是恶性胶质母细胞瘤的潜在治疗靶点。