Suppr超能文献

黄连碱通过消除Wnt/β-连环蛋白信号通路抑制结肠癌细胞的增殖和恶性转化。

Columbamine suppresses the proliferation and malignization of colon cancer cells via abolishing Wnt/β-catenin signaling pathway.

作者信息

Lei Changjiang, Yao Yao, Shen Bin, Liu Junru, Pan Qingyun, Liu Ning, Li Lei, Huang Jianbin, Long Zhixiong, Shao Liwei

机构信息

Department of General Surgery, Fifth Hospital in Wuhan, Wuhan, Hubei 430050, People's Republic of China.

Department of Oncology, The Fifth Hospital of Wuhan, Wuhan, Hubei 430050, People's Republic of China.

出版信息

Cancer Manag Res. 2019 Sep 23;11:8635-8645. doi: 10.2147/CMAR.S209861. eCollection 2019.

Abstract

BACKGROUND

Colon cancer is one of the most common malignancies worldwide. Because of the side effects and defects in tolerance of chemotherapy, it is necessary to discover new drugs for colon cancer treatment. Columbamine has been identified as an effective anti-osteosarcoma compound with only minor side effects. In this study, we analyzed the anticancer effect of columbamine on colon cancer.

METHODS

Human colon cancer cell lines were treatment with columbamine. MTT assay, colony formation assay, apoptosis detection and tumorigenicity assay were performed to detect the protective effect of columbamine on colon cancer development. Western blot assay and luciferase reporter assay were conducted to investigate the potential mechanism of the columbamine treatment.

RESULTS

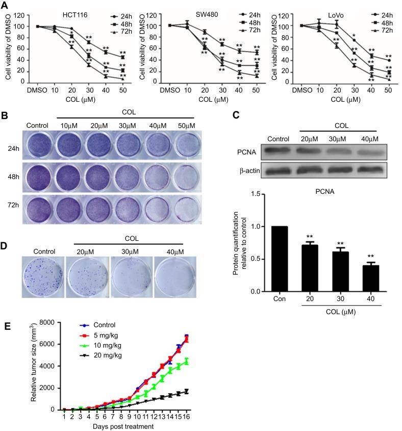
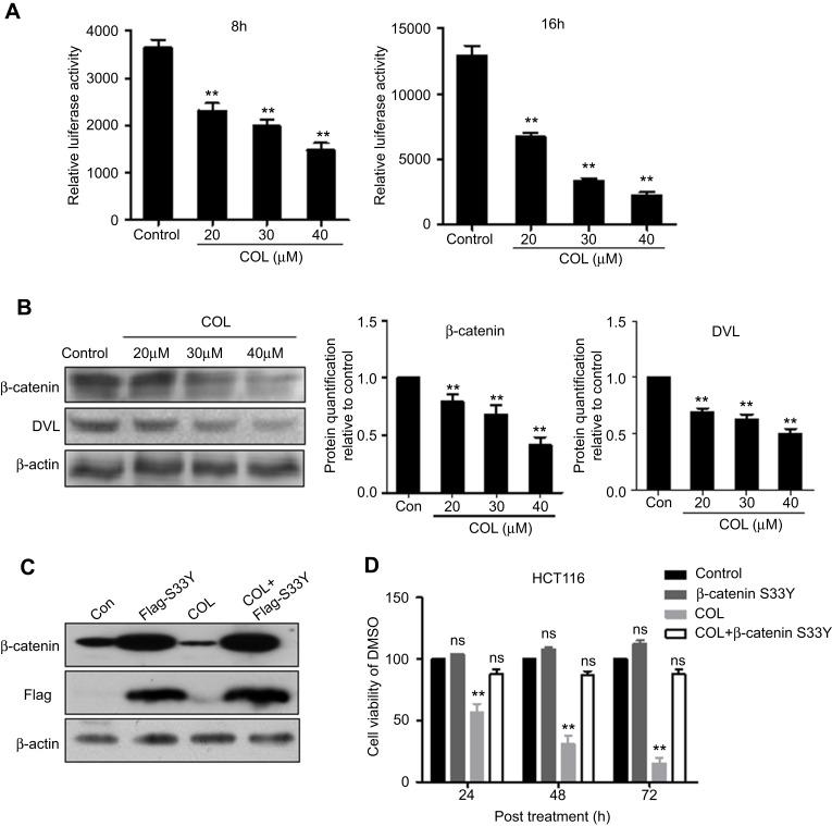
Columbamine significantly inhibited the proliferation, migration, invasion process of colon cancer cells, and dramatically promoted the apoptosis rate of colon cancer cells to further suppress the development of colon cancer to tumor. Both the signaling transducing and key factors expression of Wnt/β-catenin signaling pathway were obviously repressed by columbamine treatment in a dose-dependent manner.

CONCLUSION

The present study indicated that columbamine exerts its anti-tumor effect in colon cancer cells through abolishing Wnt/β-catenin signaling pathway. Columbamine may be a new therapy compound for colon cancer.

摘要

背景

结肠癌是全球最常见的恶性肿瘤之一。由于化疗的副作用和耐受性缺陷,有必要发现用于治疗结肠癌的新药。黄连碱已被确定为一种有效的抗骨肉瘤化合物,且副作用较小。在本研究中,我们分析了黄连碱对结肠癌的抗癌作用。

方法

用黄连碱处理人结肠癌细胞系。进行MTT试验、集落形成试验、凋亡检测和致瘤性试验,以检测黄连碱对结肠癌发展的保护作用。进行蛋白质免疫印迹试验和荧光素酶报告基因试验,以研究黄连碱治疗的潜在机制。

结果

黄连碱显著抑制结肠癌细胞的增殖、迁移和侵袭过程,并显著提高结肠癌细胞的凋亡率,从而进一步抑制结肠癌向肿瘤的发展。黄连碱处理以剂量依赖性方式明显抑制Wnt/β-连环蛋白信号通路的信号转导和关键因子表达。

结论

本研究表明,黄连碱通过消除Wnt/β-连环蛋白信号通路发挥其对结肠癌细胞的抗肿瘤作用。黄连碱可能是一种用于治疗结肠癌的新型治疗化合物。

https://cdn.ncbi.nlm.nih.gov/pmc/blobs/8262/6764743/c15c4b4c9ffc/CMAR-11-8635-g0001.jpg

文献检索

告别复杂PubMed语法,用中文像聊天一样搜索,搜遍4000万医学文献。AI智能推荐,让科研检索更轻松。

立即免费搜索

文件翻译

保留排版,准确专业,支持PDF/Word/PPT等文件格式,支持 12+语言互译。

免费翻译文档

深度研究

AI帮你快速写综述,25分钟生成高质量综述,智能提取关键信息,辅助科研写作。

立即免费体验