• 文献检索
  • 文档翻译
  • 深度研究
  • 学术资讯
  • Suppr Zotero 插件Zotero 插件
  • 邀请有礼
  • 套餐&价格
  • 历史记录
应用&插件
Suppr Zotero 插件Zotero 插件浏览器插件Mac 客户端Windows 客户端微信小程序
定价
高级版会员购买积分包购买API积分包
服务
文献检索文档翻译深度研究API 文档MCP 服务
关于我们
关于 Suppr公司介绍联系我们用户协议隐私条款
关注我们

Suppr 超能文献

核心技术专利:CN118964589B侵权必究
粤ICP备2023148730 号-1Suppr @ 2026

文献检索

告别复杂PubMed语法,用中文像聊天一样搜索,搜遍4000万医学文献。AI智能推荐,让科研检索更轻松。

立即免费搜索

文件翻译

保留排版,准确专业,支持PDF/Word/PPT等文件格式,支持 12+语言互译。

免费翻译文档

深度研究

AI帮你快速写综述,25分钟生成高质量综述,智能提取关键信息,辅助科研写作。

立即免费体验

SDHA 内源性升高驱动高度转移性葡萄膜黑色素瘤的病理性代谢。

Elevated Endogenous SDHA Drives Pathological Metabolism in Highly Metastatic Uveal Melanoma.

机构信息

Melanoma Medical Oncology, UT MD Anderson Cancer Center, Houston, Texas, United States.

Genomic Medicine, UT MD Anderson Cancer Center, Houston, Texas, United States.

出版信息

Invest Ophthalmol Vis Sci. 2019 Oct 1;60(13):4187-4195. doi: 10.1167/iovs.19-28082.

DOI:10.1167/iovs.19-28082
PMID:31596927
原文链接:https://pmc.ncbi.nlm.nih.gov/articles/PMC6785781/
Abstract

PURPOSE

Metastatic uveal melanoma (UM) has a very poor prognosis and no effective therapy. Despite remarkable advances in treatment of cutaneous melanoma, UM remains recalcitrant to chemotherapy, small-molecule kinase inhibitors, and immune-based therapy.

METHODS

We assessed two sets of oxidative phosphorylation (OxPhos) genes within 9858 tumors across 31 cancer types. An OxPhos inhibitor was used to characterize differential metabolic programming of highly metastatic monosomy 3 (M3) UM. Seahorse analysis and global metabolomics profiling were done to identify metabolic vulnerabilities. Analyses of UM TCGA data set were performed to determine expressions of key OxPhos effectors in M3 and non-M3 UM. We used targeted knockdown of succinate dehydrogenase A (SDHA) to determine the role of SDHA in M3 UM in conferring resistance to OxPhos inhibition.

RESULTS

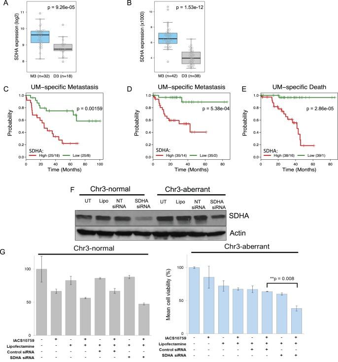
We identified UM to have among the highest median OxPhos levels and showed that M3 UM exhibits a distinct metabolic profile. M3 UM shows markedly low succinate levels and has highly increased levels of SDHA, the enzyme that couples the tricarboxylic acid cycle with OxPhos by oxidizing (lowering) succinate. We showed that SDHA-high M3 UM have elevated expression of key OxPhos molecules, exhibit abundant mitochondrial reserve respiratory capacity, and are resistant to OxPhos antagonism, which can be reversed by SDHA knockdown.

CONCLUSIONS

Our study has identified a critical metabolic program within poor prognostic M3 UM. In addition to the heightened mitochondrial functional capacity due to elevated SDHA, M3 UM SDHA-high mediate resistance to therapy that is reversible with targeted treatment.

摘要

目的

转移性葡萄膜黑色素瘤(UM)预后极差,且缺乏有效治疗方法。尽管在治疗皮肤黑色素瘤方面取得了显著进展,但 UM 仍然对化疗、小分子激酶抑制剂和免疫治疗具有抗性。

方法

我们评估了 31 种癌症类型的 9858 个肿瘤中的两组氧化磷酸化(OxPhos)基因。使用 OxPhos 抑制剂来描述高度转移性三倍体 3(M3)UM 的不同代谢编程。进行 Seahorse 分析和全局代谢组学分析,以确定代谢脆弱性。对 UM TCGA 数据集进行分析,以确定 M3 和非 M3 UM 中关键 OxPhos 效应物的表达。我们使用靶向 SDHA 敲低来确定 SDHA 在赋予 M3 UM 对 OxPhos 抑制的抗性中的作用。

结果

我们发现 UM 的 OxPhos 水平中位数最高,并表明 M3 UM 表现出独特的代谢特征。M3 UM 表现出明显的琥珀酸水平降低,并且 SDHA 水平显著升高,SDHA 是一种通过氧化(降低)琥珀酸将三羧酸循环与 OxPhos 偶联的酶。我们表明,SDHA 高的 M3 UM 具有关键 OxPhos 分子的高表达,具有丰富的线粒体储备呼吸能力,并且对 OxPhos 拮抗作用具有抗性,这种抗性可以通过 SDHA 敲低来逆转。

结论

我们的研究在预后不良的 M3 UM 中确定了一个关键的代谢程序。除了由于 SDHA 升高而导致的线粒体功能能力增强外,M3 UM 的 SDHA 高还介导对治疗的抗性,靶向治疗可逆转这种抗性。

https://cdn.ncbi.nlm.nih.gov/pmc/blobs/0db2/6785781/e4c9ec330742/i1552-5783-60-13-4187-f04.jpg
https://cdn.ncbi.nlm.nih.gov/pmc/blobs/0db2/6785781/088b87b4b8a0/i1552-5783-60-13-4187-f01.jpg
https://cdn.ncbi.nlm.nih.gov/pmc/blobs/0db2/6785781/cf80d6b22a47/i1552-5783-60-13-4187-f02.jpg
https://cdn.ncbi.nlm.nih.gov/pmc/blobs/0db2/6785781/5444adcd1efd/i1552-5783-60-13-4187-f03.jpg
https://cdn.ncbi.nlm.nih.gov/pmc/blobs/0db2/6785781/e4c9ec330742/i1552-5783-60-13-4187-f04.jpg
https://cdn.ncbi.nlm.nih.gov/pmc/blobs/0db2/6785781/088b87b4b8a0/i1552-5783-60-13-4187-f01.jpg
https://cdn.ncbi.nlm.nih.gov/pmc/blobs/0db2/6785781/cf80d6b22a47/i1552-5783-60-13-4187-f02.jpg
https://cdn.ncbi.nlm.nih.gov/pmc/blobs/0db2/6785781/5444adcd1efd/i1552-5783-60-13-4187-f03.jpg
https://cdn.ncbi.nlm.nih.gov/pmc/blobs/0db2/6785781/e4c9ec330742/i1552-5783-60-13-4187-f04.jpg

相似文献

1
Elevated Endogenous SDHA Drives Pathological Metabolism in Highly Metastatic Uveal Melanoma.SDHA 内源性升高驱动高度转移性葡萄膜黑色素瘤的病理性代谢。
Invest Ophthalmol Vis Sci. 2019 Oct 1;60(13):4187-4195. doi: 10.1167/iovs.19-28082.
2
BAP1 mutant uveal melanoma is stratified by metabolic phenotypes with distinct vulnerability to metabolic inhibitors.BAP1 突变性葡萄膜黑素瘤按代谢表型分层,对代谢抑制剂具有不同的敏感性。
Oncogene. 2021 Jan;40(3):618-632. doi: 10.1038/s41388-020-01554-y. Epub 2020 Nov 18.
3
Oncogenic Gq/11 signaling acutely drives and chronically sustains metabolic reprogramming in uveal melanoma.致癌性 Gq/11 信号通路急性驱动并慢性维持葡萄膜黑色素瘤的代谢重编程。
J Biol Chem. 2022 Jan;298(1):101495. doi: 10.1016/j.jbc.2021.101495. Epub 2021 Dec 14.
4
Contribution of the STAT Family of Transcription Factors to the Expression of the Serotonin 2B (HTR2B) Receptor in Human Uveal Melanoma.STAT 家族转录因子对人眼葡萄膜黑色素瘤中血清素 2B(HTR2B)受体表达的贡献。
Int J Mol Sci. 2022 Jan 29;23(3):1564. doi: 10.3390/ijms23031564.
5
Prognostication of uveal melanoma is simple and highly predictive using The Cancer Genome Atlas (TCGA) classification: A review.使用癌症基因组图谱(TCGA)分类法对葡萄膜黑色素瘤进行预后判断简单且具有高度预测性:综述。
Indian J Ophthalmol. 2019 Dec;67(12):1959-1963. doi: 10.4103/ijo.IJO_1589_19.
6
Lower Levels of Adiponectin and Its Receptor Adipor1 in the Uveal Melanomas With Monosomy-3.三倍体缺失的葡萄膜黑色素瘤中脂联素及其受体脂联素受体 1 的水平降低。
Invest Ophthalmol Vis Sci. 2020 May 11;61(5):12. doi: 10.1167/iovs.61.5.12.
7
Prognostic significance of chromosome 3 alterations determined by microsatellite analysis in uveal melanoma: a long-term follow-up study.微卫星分析确定的染色体 3 改变对葡萄膜黑色素瘤的预后意义:一项长期随访研究。
Br J Cancer. 2012 Mar 13;106(6):1171-6. doi: 10.1038/bjc.2012.54. Epub 2012 Feb 21.
8
EFS shows biallelic methylation in uveal melanoma with poor prognosis as well as tissue-specific methylation.EFS 显示双眼黑色素瘤存在预后不良的双等位基因甲基化和组织特异性甲基化。
BMC Cancer. 2011 Aug 26;11:380. doi: 10.1186/1471-2407-11-380.
9
CD166high Uveal Melanoma Cells Represent a Subpopulation With Enhanced Migratory Capacity.CD166high 葡萄膜黑色素瘤细胞代表具有增强迁移能力的亚群。
Invest Ophthalmol Vis Sci. 2019 Jun 3;60(7):2696-2704. doi: 10.1167/iovs.18-26431.
10
Aggressive uveal melanoma displays a high degree of centrosome amplification, opening the door to therapeutic intervention.侵袭性葡萄膜黑色素瘤表现出高度的中心体扩增,为治疗干预开辟了道路。
J Pathol Clin Res. 2022 Jul;8(4):383-394. doi: 10.1002/cjp2.272. Epub 2022 Apr 26.

引用本文的文献

1
Exploring the critical role of SDHA in breast cancer proliferation: implications for novel therapeutic strategies.探索SDHA在乳腺癌增殖中的关键作用:对新型治疗策略的启示
Am J Transl Res. 2025 Jul 15;17(7):5221-5240. doi: 10.62347/XAKQ8090. eCollection 2025.
2
The Identification of a Key Regulator of Mitochondrial Metabolism, the LRPPRC Protein, as a Novel Therapeutic Target in SDHA-Overexpressing Ovarian Tumors.线粒体代谢关键调节因子LRPPRC蛋白被鉴定为SDHA过表达卵巢肿瘤的新型治疗靶点。
Cancers (Basel). 2025 Jun 11;17(12):1942. doi: 10.3390/cancers17121942.
3
Metabolomic and Proteomic Analyses Unveil That Polyethylene Glycol-Polycaprolactone-Loaded Curcumin Nanoparticles Induce Mitochondrial Dysfunction and Metabolic Reprogramming to Suppress Melanoma Growth.

本文引用的文献

1
An inhibitor of oxidative phosphorylation exploits cancer vulnerability.一种抑制氧化磷酸化的物质利用了癌症的脆弱性。
Nat Med. 2018 Jul;24(7):1036-1046. doi: 10.1038/s41591-018-0052-4. Epub 2018 Jun 11.
2
Cell-of-Origin Patterns Dominate the Molecular Classification of 10,000 Tumors from 33 Types of Cancer.起源细胞模式主导了 33 种癌症类型的 10000 个肿瘤的分子分类。
Cell. 2018 Apr 5;173(2):291-304.e6. doi: 10.1016/j.cell.2018.03.022.
3
Treatment of uveal melanoma: where are we now?葡萄膜黑色素瘤的治疗:我们目前处于什么阶段?
代谢组学和蛋白质组学分析揭示,负载聚乙二醇-聚己内酯的姜黄素纳米颗粒可诱导线粒体功能障碍和代谢重编程以抑制黑色素瘤生长。
ACS Appl Mater Interfaces. 2025 Jun 11;17(23):33422-33438. doi: 10.1021/acsami.5c02854. Epub 2025 May 27.
4
Identification of molecular clusters and a risk prognosis model for diffuse large B-cell lymphoma based on lactate metabolism-related genes.基于乳酸代谢相关基因的弥漫性大B细胞淋巴瘤分子簇鉴定及风险预后模型
Ann Hematol. 2025 Apr 5. doi: 10.1007/s00277-025-06321-1.
5
Transcriptional Expression of SLC2A3 and SDHA Predicts the Risk of Local Tumor Recurrence in Patients with Head and Neck Squamous Cell Carcinomas Treated Primarily with Radiotherapy or Chemoradiotherapy.SLC2A3和SDHA的转录表达可预测主要接受放疗或放化疗的头颈部鳞状细胞癌患者局部肿瘤复发的风险。
Int J Mol Sci. 2025 Mar 9;26(6):2451. doi: 10.3390/ijms26062451.
6
Unveiling the hidden role of SDHA in breast cancer proliferation: a novel therapeutic avenue.揭示SDHA在乳腺癌增殖中的隐藏作用:一条新的治疗途径。
Cancer Cell Int. 2025 Mar 21;25(1):108. doi: 10.1186/s12935-025-03746-6.
7
Metabolic Inhibition Induces Pyroptosis in Uveal Melanoma.代谢抑制诱导葡萄膜黑色素瘤发生细胞焦亡。
Mol Cancer Res. 2025 Apr 1;23(4):350-362. doi: 10.1158/1541-7786.MCR-24-0508.
8
Imipridones inhibit tumor growth and improve survival in an orthotopic liver metastasis mouse model of human uveal melanoma.伊匹单抗抑制人葡萄膜黑素瘤原位肝转移小鼠模型的肿瘤生长并提高生存率。
Br J Cancer. 2024 Dec;131(11):1846-1857. doi: 10.1038/s41416-024-02866-6. Epub 2024 Oct 11.
9
The role of signaling pathways mediated by the GPCRs CysLTR1/2 in melanocyte proliferation and senescence.GPCRs CysLTR1/2 介导的信号通路在黑素细胞增殖和衰老中的作用。
Sci Signal. 2024 Sep 17;17(854):eadp3967. doi: 10.1126/scisignal.adp3967.
10
Quercetin Impairs the Growth of Uveal Melanoma Cells by Interfering with Glucose Uptake and Metabolism.槲皮素通过干扰葡萄糖摄取和代谢来抑制葡萄膜黑色素瘤细胞的生长。
Int J Mol Sci. 2024 Apr 12;25(8):4292. doi: 10.3390/ijms25084292.
Ther Adv Med Oncol. 2018 Feb 21;10:1758834018757175. doi: 10.1177/1758834018757175. eCollection 2018.
4
Modulating BAP1 expression affects ROS homeostasis, cell motility and mitochondrial function.调节BAP1表达会影响活性氧稳态、细胞运动性和线粒体功能。
Oncotarget. 2017 Aug 3;8(42):72513-72527. doi: 10.18632/oncotarget.19872. eCollection 2017 Sep 22.
5
Integrative Analysis Identifies Four Molecular and Clinical Subsets in Uveal Melanoma.综合分析确定了葡萄膜黑色素瘤的四个分子和临床亚组。
Cancer Cell. 2017 Aug 14;32(2):204-220.e15. doi: 10.1016/j.ccell.2017.07.003.
6
Systematic genomic and translational efficiency studies of uveal melanoma.葡萄膜黑色素瘤的系统基因组和转化效率研究
PLoS One. 2017 Jun 8;12(6):e0178189. doi: 10.1371/journal.pone.0178189. eCollection 2017.
7
Uveal Melanoma: Identifying Immunological and Chemotherapeutic Targets to Treat Metastases.葡萄膜黑色素瘤:确定治疗转移灶的免疫治疗和化疗靶点
Asia Pac J Ophthalmol (Phila). 2017 Mar-Apr;6(2):179-185. doi: 10.22608/APO.201782.
8
Integrative Genomic Analysis of Cholangiocarcinoma Identifies Distinct IDH-Mutant Molecular Profiles.胆管癌的综合基因组分析确定了不同的异柠檬酸脱氢酶(IDH)突变分子谱。
Cell Rep. 2017 Mar 14;18(11):2780-2794. doi: 10.1016/j.celrep.2017.02.033.
9
Understanding the Intersections between Metabolism and Cancer Biology.理解新陈代谢与癌症生物学之间的交叉点。
Cell. 2017 Feb 9;168(4):657-669. doi: 10.1016/j.cell.2016.12.039.
10
Mitochondrial Complex II: At the Crossroads.线粒体复合物II:处于十字路口
Trends Biochem Sci. 2017 Apr;42(4):312-325. doi: 10.1016/j.tibs.2017.01.003. Epub 2017 Feb 7.