Suppr超能文献

朊病毒株依赖性趋向性在脾脏和肉芽肿之间得以维持,并且依赖于淋巴滤泡结构。

Prion strain-dependent tropism is maintained between spleen and granuloma and relies on lymphofollicular structures.

机构信息

VIM, INRA, Université Paris-Saclay, 78350, Jouy-en-Josas, France.

UMR Infectiologie et Santé Publique, 37380, Nouzilly, France.

出版信息

Sci Rep. 2019 Oct 10;9(1):14656. doi: 10.1038/s41598-019-51084-1.

Abstract

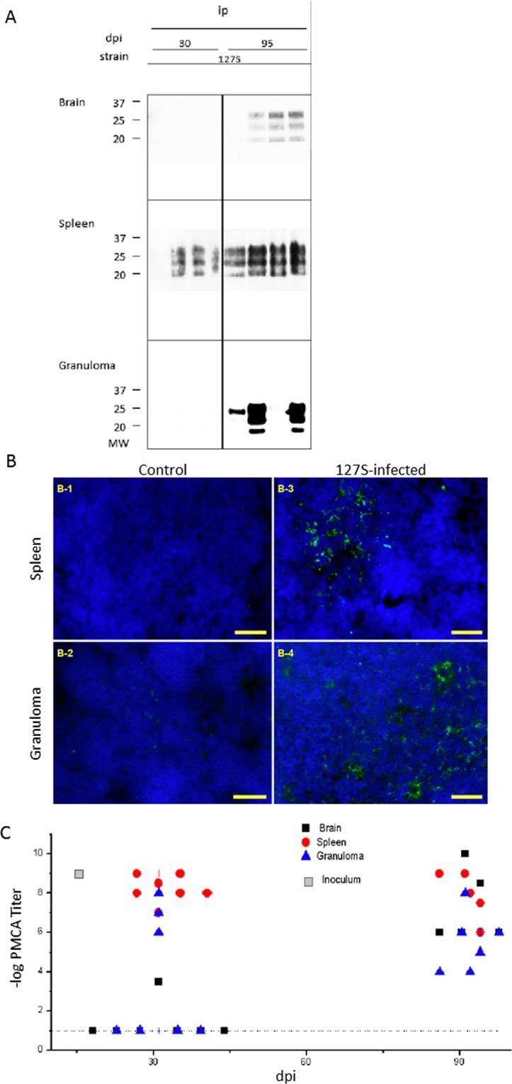
In peripherally acquired prion diseases, prions move through several tissues of the infected host, notably in the lymphoid tissue, long before the occurrence of neuroinvasion. Accumulation can even be restricted to the lymphoid tissue without neuroinvasion and clinical disease. Several experimental observations indicated that the presence of differentiated follicular dendritic cells (FDCs) in the lymphoid structures and the strain type are critical determinants of prion extraneural replication. In this context, the report that granulomatous structures apparently devoid of FDCs could support prion replication raised the question of the requirements for prion lymphotropism. The report also raised the possibility that nonlymphoid tissue-tropic prions could actually target these inflammatory structures. To investigate these issues, we examined the capacity of closely related prions, albeit with opposite lymphotropism (or FDC dependency), for establishment in experimentally-induced granuloma in ovine PrP transgenic mice. We found a positive correlation between the prion capacity to accumulate in the lymphoid tissue and granuloma, regardless of the prion detection method used. Surprisingly, we also revealed that the accumulation of prions in granulomas involved lymphoid-like structures associated with the granulomas and containing cells that stain positive for PrP, Mfge-8 but not CD45 that strongly suggest FDCs. These results suggest that the FDC requirement for prion replication in lymphoid/inflammatory tissues may be strain-dependent.

摘要

在外周获得的朊病毒病中,朊病毒在神经入侵前,会通过感染宿主的几种组织,特别是淋巴组织,进行多次转移。朊病毒的积累甚至可能局限于淋巴组织,而不发生神经入侵和临床疾病。几项实验观察表明,淋巴组织中分化的滤泡树突状细胞(FDCs)的存在和毒株类型是朊病毒神经外复制的关键决定因素。在这种情况下,有报道称,显然没有 FDC 的肉芽肿结构可以支持朊病毒复制,这引发了关于朊病毒淋巴亲嗜性的要求的问题。该报道还提出了一种可能性,即实际上非淋巴亲嗜性的朊病毒可能会靶向这些炎症结构。为了研究这些问题,我们检查了密切相关的朊病毒(尽管具有相反的淋巴亲嗜性(或 FDC 依赖性))在绵羊朊病毒转基因小鼠实验性诱导的肉芽肿中建立的能力。我们发现,朊病毒在淋巴组织中积累的能力与肉芽肿之间存在正相关,无论使用哪种朊病毒检测方法。令人惊讶的是,我们还发现,朊病毒在肉芽肿中的积累涉及与肉芽肿相关的淋巴样结构,其中包含染色阳性的 PrP、Mfge-8 但不染色阳性的 CD45 的细胞,这强烈提示存在 FDCs。这些结果表明,FDC 对淋巴/炎症组织中朊病毒复制的需求可能取决于毒株。

https://cdn.ncbi.nlm.nih.gov/pmc/blobs/9223/6787085/e4f4539ecb0f/41598_2019_51084_Fig1_HTML.jpg

文献AI研究员

20分钟写一篇综述,助力文献阅读效率提升50倍。

立即体验

用中文搜PubMed

大模型驱动的PubMed中文搜索引擎

马上搜索

文档翻译

学术文献翻译模型,支持多种主流文档格式。

立即体验