• 文献检索
  • 文档翻译
  • 深度研究
  • 学术资讯
  • Suppr Zotero 插件Zotero 插件
  • 邀请有礼
  • 套餐&价格
  • 历史记录
应用&插件
Suppr Zotero 插件Zotero 插件浏览器插件Mac 客户端Windows 客户端微信小程序
定价
高级版会员购买积分包购买API积分包
服务
文献检索文档翻译深度研究API 文档MCP 服务
关于我们
关于 Suppr公司介绍联系我们用户协议隐私条款
关注我们

Suppr 超能文献

核心技术专利:CN118964589B侵权必究
粤ICP备2023148730 号-1Suppr @ 2026

文献检索

告别复杂PubMed语法,用中文像聊天一样搜索,搜遍4000万医学文献。AI智能推荐,让科研检索更轻松。

立即免费搜索

文件翻译

保留排版,准确专业,支持PDF/Word/PPT等文件格式,支持 12+语言互译。

免费翻译文档

深度研究

AI帮你快速写综述,25分钟生成高质量综述,智能提取关键信息,辅助科研写作。

立即免费体验

染色质动力学使刺胞动物 Nematostella vectensis 中的转录呈现节律性。

Chromatin dynamics enable transcriptional rhythms in the cnidarian Nematostella vectensis.

机构信息

The Mina & Everard Goodman Faculty of Life Sciences, Bar-Ilan University, Ramat-Gan, Israel.

Department of Biology, Woods Hole Oceanographic Institution, Woods Hole, Massachusetts, United States of America.

出版信息

PLoS Genet. 2019 Nov 6;15(11):e1008397. doi: 10.1371/journal.pgen.1008397. eCollection 2019 Nov.

DOI:10.1371/journal.pgen.1008397
PMID:31693674
原文链接:https://pmc.ncbi.nlm.nih.gov/articles/PMC6834241/
Abstract

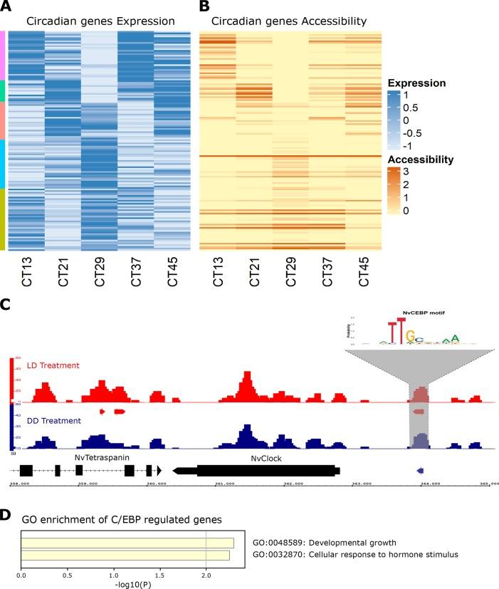
In animals, circadian rhythms are driven by oscillations in transcription, translation, and proteasomal degradation of highly conserved genes, resulting in diel cycles in the expression of numerous clock-regulated genes. Transcription is largely regulated through the binding of transcription factors to cis-regulatory elements within accessible regions of the chromatin. Chromatin remodeling is linked to circadian regulation in mammals, but it is unknown whether cycles in chromatin accessibility are a general feature of clock-regulated genes throughout evolution. To assess this, we applied an ATAC-seq approach using Nematostella vectensis, grown under two separate light regimes (light:dark (LD) and constant darkness (DD)). Based on previously identified N. vectensis circadian genes, our results show the coupling of chromatin accessibility and circadian transcription rhythmicity under LD conditions. Out of 180 known circadian genes, we were able to list 139 gene promoters that were highly accessible compared to common promoters. Furthermore, under LD conditions, we identified 259 active enhancers as opposed to 333 active enhancers under DD conditions, with 171 enhancers shared between the two treatments. The development of a highly reproducible ATAC-seq protocol integrated with published RNA-seq and ChIP-seq databases revealed the enrichment of transcription factor binding sites (such as C/EBP, homeobox, and MYB), which have not been previously associated with circadian signaling in cnidarians. These results provide new insight into the regulation of cnidarian circadian machinery. Broadly speaking, this supports the notion that the association between chromatin remodeling and circadian regulation arose early in animal evolution as reflected in this non-bilaterian lineage.

摘要

在动物中,昼夜节律是由转录、翻译和蛋白酶体降解高度保守基因的波动驱动的,导致许多时钟调节基因的表达出现昼夜节律。转录主要通过转录因子与染色质可及区域内的顺式调节元件结合来调节。染色质重塑与哺乳动物的昼夜节律调节有关,但尚不清楚染色质可及性的循环是否是整个进化过程中时钟调节基因的普遍特征。为了评估这一点,我们应用了一种 ATAC-seq 方法,使用 Nematostella vectensis,在两种不同的光照条件下(光照:黑暗(LD)和持续黑暗(DD))进行培养。基于先前鉴定的 N. vectensis 昼夜节律基因,我们的结果表明在 LD 条件下,染色质可及性和昼夜转录节律性的耦合。在 180 个已知的昼夜节律基因中,我们能够列出 139 个与常见启动子相比高度可及的基因启动子。此外,在 LD 条件下,我们鉴定出 259 个活性增强子,而在 DD 条件下鉴定出 333 个活性增强子,两种处理之间有 171 个增强子共享。与已发表的 RNA-seq 和 ChIP-seq 数据库相结合的高度可重复的 ATAC-seq 方案的开发揭示了转录因子结合位点(如 C/EBP、同源盒和 MYB)的富集,这些结合位点以前与刺胞动物的昼夜信号没有关联。这些结果为刺胞动物昼夜节律机制的调节提供了新的见解。广义上讲,这支持了这样一种观点,即染色质重塑和昼夜节律调节之间的关联在动物进化的早期就出现了,这在这个非双侧动物谱系中得到了反映。

https://cdn.ncbi.nlm.nih.gov/pmc/blobs/eadc/6834241/939eb659fa4a/pgen.1008397.g004.jpg
https://cdn.ncbi.nlm.nih.gov/pmc/blobs/eadc/6834241/23bfc8d79a15/pgen.1008397.g001.jpg
https://cdn.ncbi.nlm.nih.gov/pmc/blobs/eadc/6834241/b9340bbc715e/pgen.1008397.g002.jpg
https://cdn.ncbi.nlm.nih.gov/pmc/blobs/eadc/6834241/260268247ea7/pgen.1008397.g003.jpg
https://cdn.ncbi.nlm.nih.gov/pmc/blobs/eadc/6834241/939eb659fa4a/pgen.1008397.g004.jpg
https://cdn.ncbi.nlm.nih.gov/pmc/blobs/eadc/6834241/23bfc8d79a15/pgen.1008397.g001.jpg
https://cdn.ncbi.nlm.nih.gov/pmc/blobs/eadc/6834241/b9340bbc715e/pgen.1008397.g002.jpg
https://cdn.ncbi.nlm.nih.gov/pmc/blobs/eadc/6834241/260268247ea7/pgen.1008397.g003.jpg
https://cdn.ncbi.nlm.nih.gov/pmc/blobs/eadc/6834241/939eb659fa4a/pgen.1008397.g004.jpg

相似文献

1
Chromatin dynamics enable transcriptional rhythms in the cnidarian Nematostella vectensis.染色质动力学使刺胞动物 Nematostella vectensis 中的转录呈现节律性。
PLoS Genet. 2019 Nov 6;15(11):e1008397. doi: 10.1371/journal.pgen.1008397. eCollection 2019 Nov.
2
CLOCK evolved in cnidaria to synchronize internal rhythms with diel environmental cues.生物钟在刺胞动物中进化,以将内部节律与昼夜环境线索同步。
Elife. 2024 May 14;12:RP89499. doi: 10.7554/eLife.89499.
3
Sensory conflict disrupts circadian rhythms in the sea anemone .感觉冲突扰乱了海葵的昼夜节律。
Elife. 2023 Apr 6;12:e81084. doi: 10.7554/eLife.81084.
4
Transcriptional remodelling upon light removal in a model cnidarian: Losses and gains in gene expression.在模式刺胞动物中光去除后的转录重编程:基因表达的得失。
Mol Ecol. 2019 Jul;28(14):3413-3426. doi: 10.1111/mec.15163. Epub 2019 Jul 15.
5
Transcriptome-wide analysis of differential gene expression in response to light:dark cycles in a model cnidarian.转录组水平分析模型刺胞动物响应光照-黑暗周期的差异基因表达。
Comp Biochem Physiol Part D Genomics Proteomics. 2018 Jun;26:40-49. doi: 10.1016/j.cbd.2018.03.004. Epub 2018 Mar 22.
6
Transcription factor activity rhythms and tissue-specific chromatin interactions explain circadian gene expression across organs.转录因子活性节律和组织特异性染色质相互作用解释了器官间的昼夜节律基因表达。
Genome Res. 2018 Feb;28(2):182-191. doi: 10.1101/gr.222430.117. Epub 2017 Dec 18.
7
Clock-dependent chromatin accessibility rhythms regulate circadian transcription.生物钟依赖性染色质可及性节律调节昼夜节律转录。
PLoS Genet. 2024 May 28;20(5):e1011278. doi: 10.1371/journal.pgen.1011278. eCollection 2024 May.
8
Light entrained rhythmic gene expression in the sea anemone Nematostella vectensis: the evolution of the animal circadian clock.光诱发海葵 Nematostella vectensis 有节奏的基因表达:动物生物钟的进化。
PLoS One. 2010 Sep 21;5(9):e12805. doi: 10.1371/journal.pone.0012805.
9
Integrated 3D genome, epigenome and transcriptome analyses reveal transcriptional coordination of circadian rhythm in rice.整合的 3D 基因组、表观基因组和转录组分析揭示了水稻中昼夜节律的转录协调。
Nucleic Acids Res. 2023 Sep 22;51(17):9001-9018. doi: 10.1093/nar/gkad658.
10
Light- and clock-control of genes involved in detoxification.解毒相关基因的光控与生物钟调控
Chronobiol Int. 2017;34(8):1026-1041. doi: 10.1080/07420528.2017.1336172. Epub 2017 Jun 15.

引用本文的文献

1
Clock-dependent chromatin accessibility rhythms regulate circadian transcription.生物钟依赖性染色质可及性节律调节昼夜节律转录。
PLoS Genet. 2024 May 28;20(5):e1011278. doi: 10.1371/journal.pgen.1011278. eCollection 2024 May.
2
Nucleosome destabilization by polyamines.多胺致核小体不稳定。
Arch Biochem Biophys. 2022 Jun 15;722:109184. doi: 10.1016/j.abb.2022.109184. Epub 2022 Apr 5.
3
Kidney cell type-specific changes in the chromatin and transcriptome landscapes following epithelial and knockdown.上皮细胞和 knockdown 后肾脏细胞类型特异性染色质和转录组景观变化。

本文引用的文献

1
Metascape provides a biologist-oriented resource for the analysis of systems-level datasets.Metascape 为系统水平数据集的分析提供了面向生物学家的资源。
Nat Commun. 2019 Apr 3;10(1):1523. doi: 10.1038/s41467-019-09234-6.
2
The Culture, Sexual and Asexual Reproduction, and Growth of the Sea Anemone Nematostella vectensis.海滨沙海葵的培养、有性与无性繁殖及生长
Biol Bull. 1992 Apr;182(2):169-176. doi: 10.2307/1542110.
3
In vitro cultures of ectodermal monolayers from the model sea anemone Nematostella vectensis.来自模式海葵星状海葵的外胚层单层细胞的体外培养。
Physiol Genomics. 2022 Feb 1;54(2):45-57. doi: 10.1152/physiolgenomics.00102.2021. Epub 2021 Dec 10.
4
Chromatin Dynamics and Gene Expression Response to Heat Exposure in Field-Conditioned versus Laboratory-Cultured .野外条件与实验室培养条件下热暴露时染色质动态和基因表达的响应
Int J Mol Sci. 2021 Jul 12;22(14):7454. doi: 10.3390/ijms22147454.
5
Epigenetic Regulation in : Conserved and Divergent Roles.表观遗传调控:保守与不同的作用
Front Cell Dev Biol. 2021 May 10;9:663208. doi: 10.3389/fcell.2021.663208. eCollection 2021.
6
Epigenomic landscape of enhancer elements during Hydra head organizer formation.水螅头部组织者形成过程中增强子元件的表观基因组景观。
Epigenetics Chromatin. 2020 Oct 12;13(1):43. doi: 10.1186/s13072-020-00364-6.
Cell Tissue Res. 2016 Dec;366(3):693-705. doi: 10.1007/s00441-016-2495-6. Epub 2016 Sep 13.
4
A Role for the Transcription Factor Nk2 Homeobox 1 in Schizophrenia: Convergent Evidence from Animal and Human Studies.转录因子Nk2同源盒1在精神分裂症中的作用:来自动物和人类研究的一致证据。
Front Behav Neurosci. 2016 Mar 30;10:59. doi: 10.3389/fnbeh.2016.00059. eCollection 2016.
5
Understanding the role of chromatin remodeling in the regulation of circadian transcription in Drosophila.了解染色质重塑在果蝇昼夜节律转录调控中的作用。
Fly (Austin). 2015;9(4):145-54. doi: 10.1080/19336934.2016.1143993.
6
MYB-related transcription factors function as regulators of the circadian clock and anthocyanin biosynthesis in Arabidopsis.MYB相关转录因子在拟南芥中作为生物钟和花青素生物合成的调节因子发挥作用。
Plant Signal Behav. 2016;11(3):e1139278. doi: 10.1080/15592324.2016.1139278.
7
The Catalytic and Non-catalytic Functions of the Brahma Chromatin-Remodeling Protein Collaborate to Fine-Tune Circadian Transcription in Drosophila.婆罗门染色质重塑蛋白的催化和非催化功能协同作用,精细调节果蝇的昼夜节律转录。
PLoS Genet. 2015 Jul 1;11(7):e1005307. doi: 10.1371/journal.pgen.1005307. eCollection 2015 Jul.
8
Profiling molecular and behavioral circadian rhythms in the non-symbiotic sea anemone Nematostella vectensis.分析非共生海葵星状海葵的分子和行为昼夜节律。
Sci Rep. 2015 Jun 17;5:11418. doi: 10.1038/srep11418.
9
Coupling between the Circadian Clock and Cell Cycle Oscillators: Implication for Healthy Cells and Malignant Growth.生物钟与细胞周期振荡器之间的耦合:对健康细胞和恶性生长的影响。
Front Neurol. 2015 May 11;6:96. doi: 10.3389/fneur.2015.00096. eCollection 2015.
10
ATAC-seq: A Method for Assaying Chromatin Accessibility Genome-Wide.ATAC测序:一种全基因组范围内检测染色质可及性的方法。
Curr Protoc Mol Biol. 2015 Jan 5;109:21.29.1-21.29.9. doi: 10.1002/0471142727.mb2129s109.