Key Laboratory of Maternal-Fetal Medicine of Liaoning Province, Department of Obstetrics and Gynecology, Shengjing Hospital of China Medical University, Shenyang 110004, China.
Department of Obstetrics and Gynecology, Benxi Central Hospital of China Medical University, Benxi 117022, China.
Oxid Med Cell Longev. 2019 Nov 3;2019:1520753. doi: 10.1155/2019/1520753. eCollection 2019.
The objective of the present study was to identify differentially expressed proteins (DEPs) in the pancreas of a fetus with intrauterine growth restriction (IUGR) and to investigate the molecular mechanisms leading to adulthood diabetes in IUGR.
The IUGR rat model was induced by maternal protein malnutrition. The fetal pancreas was collected at embryonic day 20 (E20). Protein was extracted, pooled, and subjected to label-free quantitative proteomic analysis. Bioinformatics analysis (GO and IPA) was performed to define the pathways and networks associated with DEPs. LC-MS results were confirmed by western blotting and/or quantitative PCR (q-PCR). The principal parameters of oxidative stress-superoxide dismutase (Sod) were determined in blood samples of fetal rats.
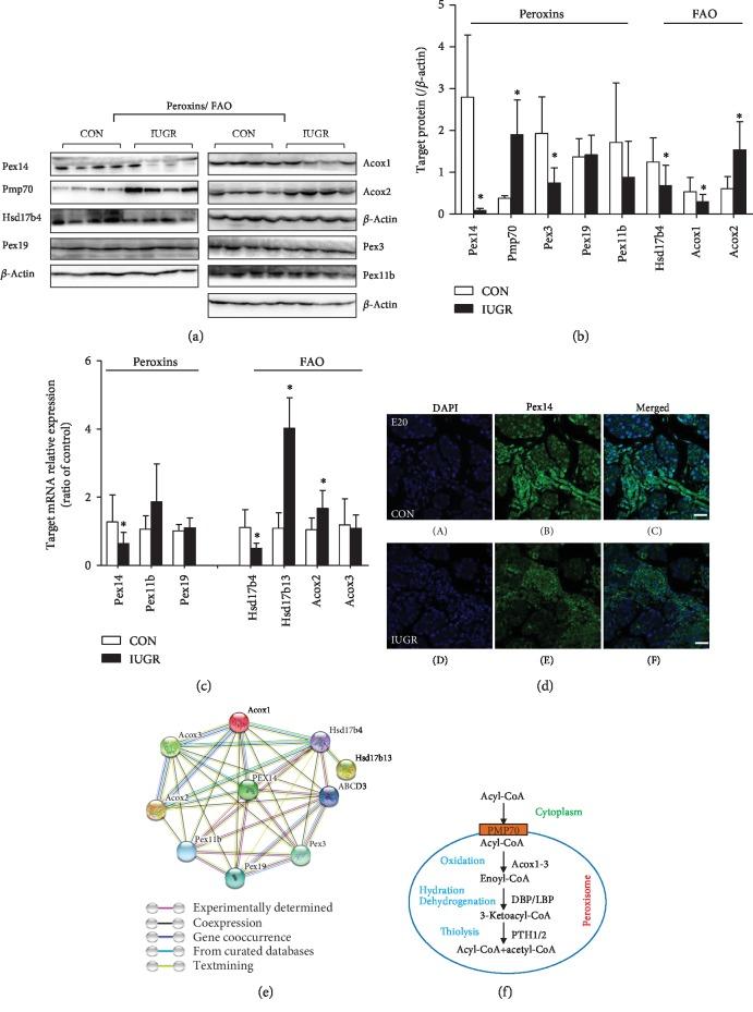
A total of 57 DEPs (27 upregulated, 30 downregulated) were identified with a 1.5-fold change threshold and a value ≤ 0.05 between the IUGR and the control pancreas. Bioinformatics analysis revealed that these proteins play important roles in peroxisome biogenesis and fission, fatty acid beta-oxidation (FAO), mitotic cell cycle, and histone modification. The peroxin Pex14 was downregulated in the IUGR pancreas as confirmed by western blotting and q-PCR. Pmp70, a peroxisomal membrane protein involved in the transport of fatty acids, was upregulated. Hsd17b4 and Acox1/2, which catalyze different steps of peroxisomal FAO, were dysregulated. Sod plasma concentrations in the IUGR fetus were higher than those in the control, suggesting partial compensation for oxidative stress. Multiple DEPs were related to the regulation of the cell cycle, including reduced Cdk1, Mcm2, and Brd4. The histone acetylation regulators Hdac1/2 were downregulated, whereas Sirt1/3 and acetylated H3K56 were increased in the IUGR fetal pancreas.
The present study identified DEPs in the fetal pancreas of IUGR rats by proteomic analysis. Downregulation of pancreas peroxins and dysregulation of enzymes involved in peroxisomal FAO may impair the biogenesis and function of the peroxisome and may underlie the development of T2 diabetes mellitus in adult IUGR rats. Disorders of cell cycle regulators may induce cell division arrest and lead to smaller islets. The present data provide new insight into the role of the peroxisome in the development of the pancreas and may be valuable in furthering our understanding of the pathogenesis of IUGR-induced diabetes.
本研究旨在鉴定宫内生长受限(IUGR)胎儿胰腺中的差异表达蛋白(DEPs),并探讨导致 IUGR 成年糖尿病的分子机制。
通过母体蛋白质营养不良诱导 IUGR 大鼠模型。在胚胎第 20 天(E20)收集胎儿胰腺。提取、汇集蛋白质,并进行无标记定量蛋白质组学分析。生物信息学分析(GO 和 IPA)用于定义与 DEPs 相关的途径和网络。通过 Western 印迹和/或定量 PCR(q-PCR)验证 LC-MS 结果。测定胎儿大鼠血液样本中氧化应激-超氧化物歧化酶(Sod)的主要参数。
在 IUGR 与对照胰腺之间,使用 1.5 倍变化阈值和 值≤0.05,鉴定出总共 57 个 DEPs(27 个上调,30 个下调)。生物信息学分析表明,这些蛋白质在过氧化物酶体生物发生和分裂、脂肪酸β氧化(FAO)、有丝分裂细胞周期和组蛋白修饰中发挥重要作用。过氧化物酶体蛋白 Pex14 在 IUGR 胰腺中下调,Western 印迹和 q-PCR 得到证实。过氧化物酶体膜蛋白 Pmp70 参与脂肪酸的转运,上调。催化过氧化物体 FAO 不同步骤的 Hsd17b4 和 Acox1/2 失调。IUGR 胎儿的 Sod 血浆浓度高于对照,表明部分补偿了氧化应激。多个 DEPs 与细胞周期的调节有关,包括减少的 Cdk1、Mcm2 和 Brd4。组蛋白乙酰化调节剂 Hdac1/2 下调,而 IUGR 胎儿胰腺中 Sirt1/3 和乙酰化 H3K56 增加。
本研究通过蛋白质组学分析鉴定了 IUGR 大鼠胎儿胰腺中的 DEPs。过氧化物酶体中胰腺过氧化物酶和参与过氧化物体 FAO 的酶的下调可能会损害过氧化物体的生物发生和功能,并可能导致成年 IUGR 大鼠 2 型糖尿病的发展。细胞周期调节剂的紊乱可能会诱导细胞分裂停滞,并导致胰岛变小。本研究数据提供了关于过氧化物体在胰腺发育中的作用的新见解,并可能有助于进一步了解 IUGR 诱导的糖尿病的发病机制。