Academic Endocrine Unit, Radcliffe Department of Medicine, Oxford Centre for Diabetes, Endocrinology and Metabolism (OCDEM), University of Oxford, Oxford, UK.
Oxford NIHR Biomedical Research Centre, University of Oxford, Churchill Hospital, Oxford, UK.
J Clin Endocrinol Metab. 2020 Mar 1;105(3):952-63. doi: 10.1210/clinem/dgz251.
Autosomal dominant hypocalcemia types 1 and 2 (ADH1 and ADH2) are caused by germline gain-of-function mutations of the calcium-sensing receptor (CaSR) and its signaling partner, the G-protein subunit α 11 (Gα 11), respectively. More than 70 different gain-of-function CaSR mutations, but only 6 different gain-of-function Gα 11 mutations are reported to date.
We ascertained 2 additional ADH families and investigated them for CaSR and Gα 11 mutations. The effects of identified variants on CaSR signaling were evaluated by transiently transfecting wild-type (WT) and variant expression constructs into HEK293 cells stably expressing CaSR (HEK-CaSR), and measuring intracellular calcium (Ca2+i) and MAPK responses following stimulation with extracellular calcium (Ca2+e).
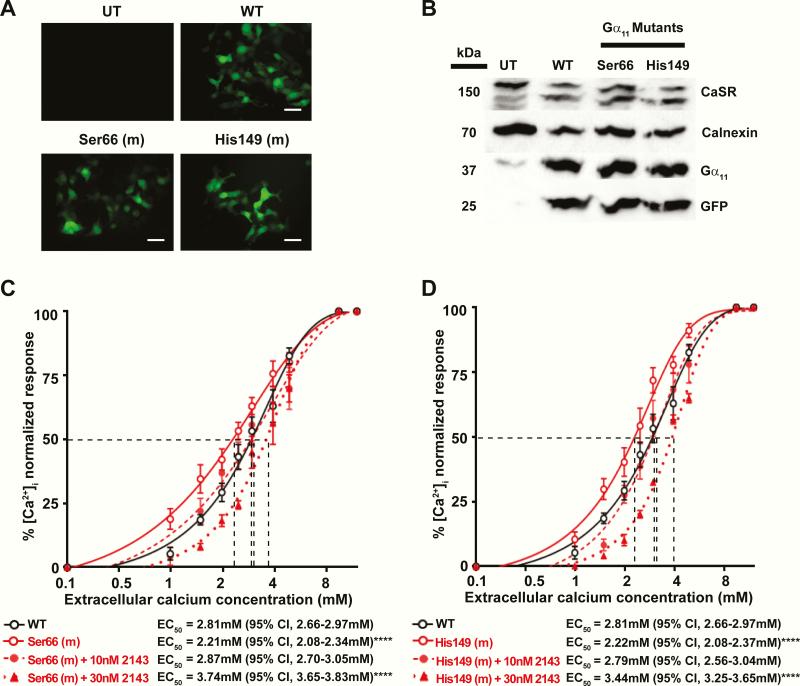
CaSR variants were not found, but 2 novel heterozygous germline Gα 11 variants, p.Gly66Ser and p.Arg149His, were identified. Homology modeling of these revealed that the Gly66 and Arg149 residues are located at the interface between the Gα 11 helical and GTPase domains, which is involved in guanine nucleotide binding, and this is the site of 3 other reported ADH2 mutations. The Ca2+i and MAPK responses of cells expressing the variant Ser66 or His149 Gα 11 proteins were similar to WT cells at low Ca2+e, but significantly increased in a dose-dependent manner following Ca2+e stimulation, thereby indicating that the p.Gly66Ser and p.Arg149His variants represent pathogenic gain-of-function Gα 11 mutations. Treatment of Ser66- and His149-Gα 11 expressing cells with the CaSR negative allosteric modulator NPS 2143 normalized Ca2+i and MAPK responses.
Two novel ADH2-causing mutations that highlight the Gα 11 interdomain interface as a hotspot for gain-of-function Gα 11 mutations have been identified.
常染色体显性低钙血症 1 型和 2 型(ADH1 和 ADH2)分别由钙敏感受体(CaSR)及其信号伴侣 G 蛋白亚基 α11(Gα11)的种系获得性功能突变引起。迄今为止,已经报道了超过 70 种不同的获得性功能 CaSR 突变,但只有 6 种不同的获得性功能 Gα11 突变。
我们确定了另外 2 个 ADH 家族,并对其 CaSR 和 Gα11 突变进行了研究。通过将野生型(WT)和变体表达构建体瞬时转染到稳定表达 CaSR(HEK-CaSR)的 HEK293 细胞中,测量细胞内钙(Ca2+i)和 MAPK 反应,评估鉴定出的变体对 CaSR 信号的影响。刺激细胞外钙(Ca2+e)。
未发现 CaSR 变体,但鉴定出 2 种新的杂合种系 Gα11 变体 p.Gly66Ser 和 p.Arg149His。这些变体的同源建模表明,Gly66 和 Arg149 残基位于 Gα11 螺旋和 GTPase 结构域之间的界面处,该界面涉及鸟嘌呤核苷酸结合,并且这是另外 3 种报道的 ADH2 突变的位点。表达 Ser66 或 His149 Gα11 蛋白的细胞的 Ca2+i 和 MAPK 反应在低 Ca2+e 时与 WT 细胞相似,但在 Ca2+e 刺激下呈剂量依赖性显著增加,表明 p.Gly66Ser 和 p.Arg149His 变体代表致病性获得性功能 Gα11 突变。用 CaSR 负变构调节剂 NPS 2143 处理表达 Ser66 和 His149-Gα11 的细胞可使 Ca2+i 和 MAPK 反应正常化。
已经鉴定出两种新的 ADH2 致病突变,这些突变突出了 Gα11 结构域间界面作为获得性功能 Gα11 突变的热点。