Suppr超能文献

血府逐瘀胶囊对气滞血瘀证患者的敏感生物标志物分析:一项巢式病例对照研究

Sensitive Biomarker Analysis of Xue-Fu-Zhu-Yu Capsule for Patients with Qi Stagnation and Blood Stasis Pattern: A Nested Case-Control Study.

作者信息

Chen Guang, He Haoqiang, Hu Kun, Gao Jialiang, Li Jun, Han Mei, Wang Jie

机构信息

Department of Cardiology, Guang'anmen Hospital, China Academy of Chinese Medical Sciences, Beijing 100053, China.

Graduate School, Beijing University of Chinese Medicine, Beijing 100029, China.

出版信息

Evid Based Complement Alternat Med. 2019 Nov 18;2019:7182865. doi: 10.1155/2019/7182865. eCollection 2019.

Abstract

OBJECTIVES

To identify the sensitive biomarker to predict the effectiveness of Xue-Fu-Zhu-Yu capsules (XFZYC).

METHODS

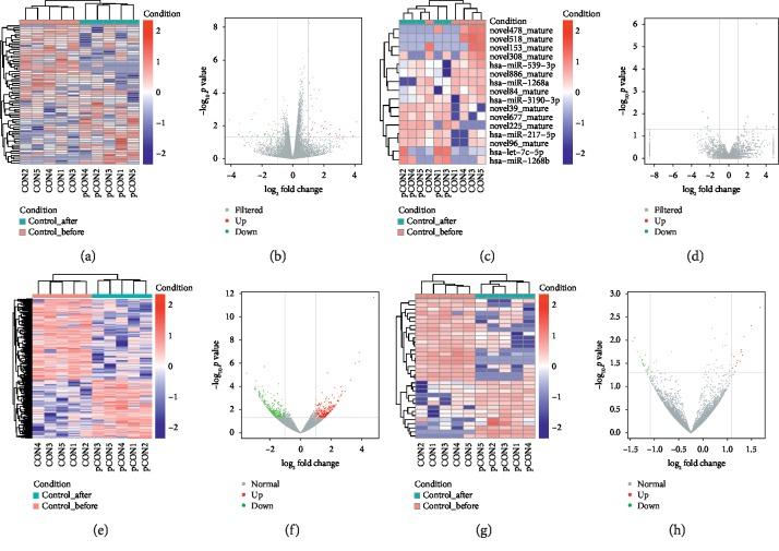
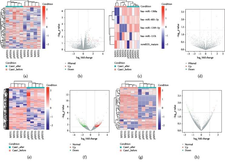
This nested case-control study included 5 patients with response to XFZYC in the treatment group, 5 patients with no response to XFZYC also in the treatment group, and 5 patients in the control group treated with placebo who participated in the previous RCT. The mRNAs, miRNAs, lncRNAs, and circRNAs were sequenced by next-generation sequencing and differential-expressed (DE) RNAs were identified if value ≤ 0.05 and fold change ≥2, bioinformatics analysis was conducted in terms of function annotations and signaling pathways, and then sensitive biomarker was analyzed based on real-time PCR.

RESULTS

The distributions of clinical characteristics between the selected participants from treatment group and placebo group were well balanced. A total of 1156 DE RNAs, 388 miRNAs, 1954 lncRNAs, and 560 circRNAs were identified, which was associated the mechanism of XFZYC and composed the targeted potential biomarkers for further real-time PCR. The DE RNAs were enriched in KEGG pathways pertaining to pathogenesis of Qi Stagnation and Blood Stasis- (QS & BS-) & associated diseases such as coronary heart disease and digestive diseases. The expression level of FZD8 was significantly higher in response patients than that in nonresponse patients ( = 0.041) and circRNA_13799 significantly lower in response patients than that in nonresponse patients ( = 0.040) based on real-time PCR. Patients with higher expression level of FZD8 with 75% stratification have significantly higher reduction in the questionnaire score ( = 0.010), and the area under the curve (AUC) was 0.765 (95%CI = 0.593-0.936; = 0.014).

CONCLUSIONS

FZD8 might perform the sensitive biomarker for predicting the effectiveness of XFZYC. However, further prospective cohort study was warranted to confirm the exact specificity and sensitivity of this biomarker.

摘要

目的

鉴定预测血府逐瘀胶囊(XFZYC)疗效的敏感生物标志物。

方法

本巢式病例对照研究纳入治疗组中对XFZYC有反应的5例患者、治疗组中对XFZYC无反应的5例患者以及参与先前随机对照试验的接受安慰剂治疗的对照组5例患者。通过下一代测序对mRNA、miRNA、lncRNA和circRNA进行测序,若P值≤0.05且倍数变化≥2,则鉴定差异表达(DE)RNA,依据功能注释和信号通路进行生物信息学分析,然后基于实时荧光定量PCR分析敏感生物标志物。

结果

治疗组和安慰剂组入选参与者的临床特征分布均衡。共鉴定出1156条DE RNA、388条miRNA、1954条lncRNA和560条circRNA,这些与XFZYC的作用机制相关,构成了用于进一步实时荧光定量PCR的潜在靶向生物标志物。DE RNA富集于与气滞血瘀(QS&BS)发病机制及相关疾病(如冠心病和消化系统疾病)相关的KEGG通路。基于实时荧光定量PCR,反应患者中FZD8的表达水平显著高于无反应患者(P = 0.041),而circRNA_13799在反应患者中的表达水平显著低于无反应患者(P = 0.040)。FZD8表达水平较高(分层比例为75%)的患者问卷评分降低幅度显著更大(P = 0.010),曲线下面积(AUC)为0.765(95%CI = 0.593⁃0.936;P = 0.014)。

结论

FZD8可能是预测XFZYC疗效的敏感生物标志物。然而,需要进一步的前瞻性队列研究来证实该生物标志物的确切特异性和敏感性。

https://cdn.ncbi.nlm.nih.gov/pmc/blobs/6493/6885824/38846251a7e2/ECAM2019-7182865.001.jpg

文献AI研究员

20分钟写一篇综述,助力文献阅读效率提升50倍。

立即体验

用中文搜PubMed

大模型驱动的PubMed中文搜索引擎

马上搜索

文档翻译

学术文献翻译模型,支持多种主流文档格式。

立即体验