• 文献检索
  • 文档翻译
  • 深度研究
  • 学术资讯
  • Suppr Zotero 插件Zotero 插件
  • 邀请有礼
  • 套餐&价格
  • 历史记录
应用&插件
Suppr Zotero 插件Zotero 插件浏览器插件Mac 客户端Windows 客户端微信小程序
定价
高级版会员购买积分包购买API积分包
服务
文献检索文档翻译深度研究API 文档MCP 服务
关于我们
关于 Suppr公司介绍联系我们用户协议隐私条款
关注我们

Suppr 超能文献

核心技术专利:CN118964589B侵权必究
粤ICP备2023148730 号-1Suppr @ 2026

文献检索

告别复杂PubMed语法,用中文像聊天一样搜索,搜遍4000万医学文献。AI智能推荐,让科研检索更轻松。

立即免费搜索

文件翻译

保留排版,准确专业,支持PDF/Word/PPT等文件格式,支持 12+语言互译。

免费翻译文档

深度研究

AI帮你快速写综述,25分钟生成高质量综述,智能提取关键信息,辅助科研写作。

立即免费体验

干扰素调节因子3的非转录活性保护小鼠免受高脂饮食诱导的肝损伤。

Nontranscriptional Activity of Interferon Regulatory Factor 3 Protects Mice From High-Fat Diet-Induced Liver Injury.

作者信息

Sanz-Garcia Carlos, McMullen Megan R, Chattopadhyay Saurabh, Roychowdhury Sanjoy, Sen Ganes, Nagy Laura E

机构信息

Department of Inflammation and Immunity Lerner Research Institute Cleveland Clinic Cleveland OH.

Department of Medical Microbiology and Immunology University of Toledo College of Medicine and Life Sciences Toledo OH.

出版信息

Hepatol Commun. 2019 Oct 10;3(12):1626-1641. doi: 10.1002/hep4.1441. eCollection 2019 Dec.

DOI:10.1002/hep4.1441
PMID:31832571
原文链接:https://pmc.ncbi.nlm.nih.gov/articles/PMC6887899/
Abstract

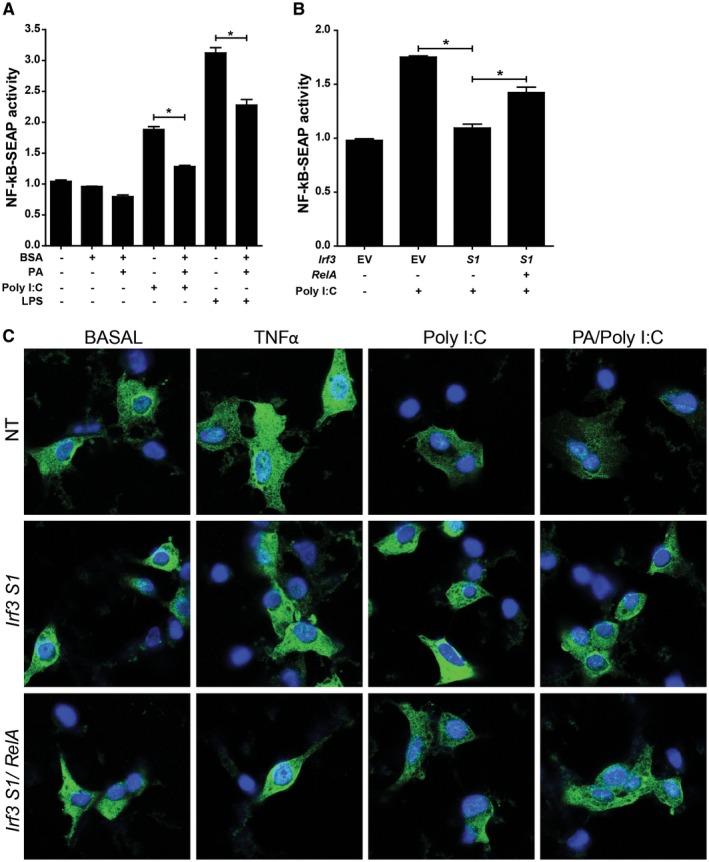
Interferon regulatory factor 3 (IRF3) has both transcriptional and nontranscriptional functions. Transcriptional activity is dependent on serine phosphorylation of IRF3, while transcription-independent IRF3-mediated apoptosis requires ubiquitination. IRF3 also binds to inhibitor of nuclear factor kappa B kinase (IKKβ) in the cytosol, restricting nuclear translocation of p65. IRF3-deficient mice are highly sensitive to high-fat diet (HFD)-induced liver injury; however, it is not known if transcriptional and/or nontranscriptional activity of IRF3 confers protection. Using a mouse model only expressing nontranscriptional functions of IRF3 ( ), we tested the hypothesis that nontranscriptional activity of IRF3 protects mice from HFD-induced liver injury. C57BL/6, , and mice were fed an HFD for 12 weeks. In C57BL/6 mice, the HFD increased expression of interferon (IFN)-dependent genes, despite a decrease in IRF3 protein in the liver. The HFD had no impact on IFN-dependent gene expression or mice, both lacking IRF3 transcriptional activity. Liver injury, apoptosis, and fibrosis were exacerbated in compared to C57BL/6 mice following the HFD; this increase was ameliorated in mice. Similarly, expression of inflammatory cytokines as well as numbers of neutrophils and infiltrating monocytes was increased in mice compared to C57BL/6 and mice. While the HFD increased the ubiquitination of IRF3, a response associated with IRF3-mediated apoptosis, in mice, protection from liver injury was not due to differences in apoptosis of hepatocytes or immune cells. Instead, protection from HFD-induced liver injury in mice was primarily associated with retardation of nuclear translocation of p65 and decreased expression of nuclear factor kappa B (NFκB)-dependent inflammatory cytokines. Taken together, these data identify important contributions of the nontranscriptional function of IRF3, likely by reducing NFκB signaling, in dampening the hepatic inflammatory environment in response to an HFD.

摘要

干扰素调节因子3(IRF3)具有转录和非转录功能。转录活性依赖于IRF3的丝氨酸磷酸化,而不依赖转录的IRF3介导的细胞凋亡则需要泛素化。IRF3还在细胞质中与核因子κB激酶(IKKβ)抑制剂结合,限制p65的核转位。IRF3缺陷小鼠对高脂饮食(HFD)诱导的肝损伤高度敏感;然而,尚不清楚IRF3的转录和/或非转录活性是否具有保护作用。我们使用仅表达IRF3非转录功能的小鼠模型,检验了IRF3的非转录活性可保护小鼠免受HFD诱导的肝损伤这一假说。将C57BL/6、IRF3转录活性缺失的小鼠和IRF3完全缺失的小鼠喂食HFD 12周。在C57BL/6小鼠中,尽管肝脏中IRF3蛋白减少,但HFD增加了干扰素(IFN)依赖性基因的表达。HFD对IRF3转录活性缺失的小鼠或IRF3完全缺失的小鼠的IFN依赖性基因表达没有影响。与C57BL/6小鼠相比,喂食HFD后,IRF3完全缺失的小鼠的肝损伤、细胞凋亡和纤维化加剧;而在IRF3转录活性缺失的小鼠中这种增加有所改善。同样,与C57BL/6小鼠和IRF3转录活性缺失的小鼠相比,IRF3完全缺失的小鼠中炎性细胞因子的表达以及中性粒细胞和浸润单核细胞的数量增加。虽然HFD增加了IRF3的泛素化,这是与IRF3介导的细胞凋亡相关的反应,但在IRF3转录活性缺失的小鼠中,对肝损伤的保护并非由于肝细胞或免疫细胞凋亡的差异。相反,IRF3转录活性缺失的小鼠对HFD诱导的肝损伤的保护主要与p65核转位的延迟和核因子κB(NFκB)依赖性炎性细胞因子表达的降低有关。综上所述,这些数据表明IRF3的非转录功能可能通过减少NFκB信号传导,在减轻HFD引起的肝脏炎症环境方面发挥重要作用。

https://cdn.ncbi.nlm.nih.gov/pmc/blobs/0cdc/6887899/9edc5276d4b0/HEP4-3-1626-g008.jpg
https://cdn.ncbi.nlm.nih.gov/pmc/blobs/0cdc/6887899/02b3dc2be690/HEP4-3-1626-g001.jpg
https://cdn.ncbi.nlm.nih.gov/pmc/blobs/0cdc/6887899/16275b7d246b/HEP4-3-1626-g002.jpg
https://cdn.ncbi.nlm.nih.gov/pmc/blobs/0cdc/6887899/3cf7d766755d/HEP4-3-1626-g003.jpg
https://cdn.ncbi.nlm.nih.gov/pmc/blobs/0cdc/6887899/9e9461412b9e/HEP4-3-1626-g004.jpg
https://cdn.ncbi.nlm.nih.gov/pmc/blobs/0cdc/6887899/e20b863bda68/HEP4-3-1626-g005.jpg
https://cdn.ncbi.nlm.nih.gov/pmc/blobs/0cdc/6887899/40f59435193a/HEP4-3-1626-g006.jpg
https://cdn.ncbi.nlm.nih.gov/pmc/blobs/0cdc/6887899/aab62e6b218c/HEP4-3-1626-g007.jpg
https://cdn.ncbi.nlm.nih.gov/pmc/blobs/0cdc/6887899/9edc5276d4b0/HEP4-3-1626-g008.jpg
https://cdn.ncbi.nlm.nih.gov/pmc/blobs/0cdc/6887899/02b3dc2be690/HEP4-3-1626-g001.jpg
https://cdn.ncbi.nlm.nih.gov/pmc/blobs/0cdc/6887899/16275b7d246b/HEP4-3-1626-g002.jpg
https://cdn.ncbi.nlm.nih.gov/pmc/blobs/0cdc/6887899/3cf7d766755d/HEP4-3-1626-g003.jpg
https://cdn.ncbi.nlm.nih.gov/pmc/blobs/0cdc/6887899/9e9461412b9e/HEP4-3-1626-g004.jpg
https://cdn.ncbi.nlm.nih.gov/pmc/blobs/0cdc/6887899/e20b863bda68/HEP4-3-1626-g005.jpg
https://cdn.ncbi.nlm.nih.gov/pmc/blobs/0cdc/6887899/40f59435193a/HEP4-3-1626-g006.jpg
https://cdn.ncbi.nlm.nih.gov/pmc/blobs/0cdc/6887899/aab62e6b218c/HEP4-3-1626-g007.jpg
https://cdn.ncbi.nlm.nih.gov/pmc/blobs/0cdc/6887899/9edc5276d4b0/HEP4-3-1626-g008.jpg

相似文献

1
Nontranscriptional Activity of Interferon Regulatory Factor 3 Protects Mice From High-Fat Diet-Induced Liver Injury.干扰素调节因子3的非转录活性保护小鼠免受高脂饮食诱导的肝损伤。
Hepatol Commun. 2019 Oct 10;3(12):1626-1641. doi: 10.1002/hep4.1441. eCollection 2019 Dec.
2
The non-transcriptional activity of IRF3 modulates hepatic immune cell populations in acute-on-chronic ethanol administration in mice.IRF3 的非转录活性调节了小鼠慢性酒精摄入急性加重时的肝免疫细胞群体。
J Hepatol. 2019 May;70(5):974-984. doi: 10.1016/j.jhep.2019.01.021. Epub 2019 Jan 31.
3
Interferon regulatory factor 3 constrains IKKβ/NF-κB signaling to alleviate hepatic steatosis and insulin resistance.干扰素调节因子 3 限制 IKKβ/NF-κB 信号转导以减轻肝脂肪变性和胰岛素抵抗。
Hepatology. 2014 Mar;59(3):870-85. doi: 10.1002/hep.26751. Epub 2014 Jan 30.
4
Activation of the STING-IRF3 pathway promotes hepatocyte inflammation, apoptosis and induces metabolic disorders in nonalcoholic fatty liver disease.STING-IRF3 通路的激活可促进肝细胞炎症、凋亡,并诱导非酒精性脂肪性肝病的代谢紊乱。
Metabolism. 2018 Apr;81:13-24. doi: 10.1016/j.metabol.2017.09.010. Epub 2017 Oct 26.
5
Autophagic degradation of IRF3 induced by the small-molecule auranofin inhibits its transcriptional and proapoptotic activities.小分子金诺芬诱导的 IRF3 自噬降解抑制其转录和促凋亡活性。
J Biol Chem. 2021 Nov;297(5):101274. doi: 10.1016/j.jbc.2021.101274. Epub 2021 Oct 5.
6
Receptor interacting protein 3 protects mice from high-fat diet-induced liver injury.受体相互作用蛋白3可保护小鼠免受高脂饮食诱导的肝损伤。
Hepatology. 2016 Nov;64(5):1518-1533. doi: 10.1002/hep.28676. Epub 2016 Jul 17.
7
Endoplasmic Reticulum Stress-induced Hepatocellular Death Pathways Mediate Liver Injury and Fibrosis via Stimulator of Interferon Genes.内质网应激诱导的肝细胞死亡途径通过干扰素基因刺激因子介导肝损伤和肝纤维化。
J Biol Chem. 2016 Dec 23;291(52):26794-26805. doi: 10.1074/jbc.M116.736991. Epub 2016 Nov 3.
8
Celastrol ameliorates liver metabolic damage caused by a high-fat diet through Sirt1.雷公藤红素通过 Sirt1 改善高脂肪饮食引起的肝代谢损伤。
Mol Metab. 2016 Nov 17;6(1):138-147. doi: 10.1016/j.molmet.2016.11.002. eCollection 2017 Jan.
9
Interferon regulatory factor 3 and type I interferons are protective in alcoholic liver injury in mice by way of crosstalk of parenchymal and myeloid cells.干扰素调节因子 3 和 I 型干扰素通过实质细胞和髓样细胞的串扰在小鼠酒精性肝损伤中起保护作用。
Hepatology. 2011 Feb;53(2):649-60. doi: 10.1002/hep.24059. Epub 2011 Jan 10.
10
IRF3 inhibits nuclear translocation of NF-κB to prevent viral inflammation.IRF3 抑制 NF-κB 的核转位以防止病毒炎症。
Proc Natl Acad Sci U S A. 2022 Sep 13;119(37):e2121385119. doi: 10.1073/pnas.2121385119. Epub 2022 Sep 6.

引用本文的文献

1
ISG15 Enhances the Activity of γ-Glutamate Cysteine Ligase to Suppress Apoptosis in High Fat Diet-Promoted Hepatocellular Carcinoma.ISG15增强γ-谷氨酰半胱氨酸连接酶活性以抑制高脂饮食促进的肝细胞癌中的细胞凋亡。
Adv Sci (Weinh). 2025 May;12(19):e2416401. doi: 10.1002/advs.202416401. Epub 2025 Mar 24.
2
Targeting TRAF6/IRF3 axis to inhibit NF-κB-p65 nuclear translocation enhances the chemosensitivity of 5-FU and reverses the proliferation of gastric cancer.靶向TRAF6/IRF3轴以抑制NF-κB-p65核转位可增强5-氟尿嘧啶的化疗敏感性并逆转胃癌增殖。
Cell Death Dis. 2024 Dec 20;15(12):924. doi: 10.1038/s41419-024-07290-5.
3

本文引用的文献

1
miRNAs Involved in M1/M2 Hyperpolarization Are Clustered and Coordinately Expressed in Alcoholic Hepatitis.酒精性肝炎中参与 M1/M2 极化的 miRNA 簇集并协调表达。
Front Immunol. 2019 Jun 7;10:1295. doi: 10.3389/fimmu.2019.01295. eCollection 2019.
2
STING-mediated disruption of calcium homeostasis chronically activates ER stress and primes T cell death.STING 介导的钙稳态破坏会慢性激活内质网应激并引发 T 细胞死亡。
J Exp Med. 2019 Apr 1;216(4):867-883. doi: 10.1084/jem.20182192. Epub 2019 Mar 18.
3
The non-transcriptional activity of IRF3 modulates hepatic immune cell populations in acute-on-chronic ethanol administration in mice.
Advances in the prerequisite and consequence of STING downstream signalosomes.
STING下游信号小体的前提条件及结果的研究进展。
Med Rev (2021). 2024 May 8;4(5):435-451. doi: 10.1515/mr-2024-0016. eCollection 2024 Oct.
4
Inflammatory Control of Viral Infection.病毒感染的炎症控制。
Viruses. 2023 Jul 20;15(7):1579. doi: 10.3390/v15071579.
5
The Role of STING in Liver Injury Is Both Stimulus- and Time-Dependent.STING 在肝损伤中的作用既具有刺激依赖性又具有时间依赖性。
Nutrients. 2022 Sep 28;14(19):4029. doi: 10.3390/nu14194029.
6
IRF3 inhibits nuclear translocation of NF-κB to prevent viral inflammation.IRF3 抑制 NF-κB 的核转位以防止病毒炎症。
Proc Natl Acad Sci U S A. 2022 Sep 13;119(37):e2121385119. doi: 10.1073/pnas.2121385119. Epub 2022 Sep 6.
7
Phenotypic Alteration of BMDM In Vitro Using Small Interfering RNA.体外使用小干扰 RNA 对骨髓来源的巨噬细胞进行表型改变。
Cells. 2022 Aug 11;11(16):2498. doi: 10.3390/cells11162498.
8
Hepatic IRF3 fuels dysglycemia in obesity through direct regulation of .肝脏 IRF3 通过直接调节. 导致肥胖患者的血糖紊乱。
Sci Transl Med. 2022 Mar 23;14(637):eabh3831. doi: 10.1126/scitranslmed.abh3831.
9
Transcriptional and Non-Transcriptional Activation, Posttranslational Modifications, and Antiviral Functions of Interferon Regulatory Factor 3 and Viral Antagonism by the SARS-Coronavirus.干扰素调节因子 3 的转录和非转录激活、翻译后修饰和抗病毒功能,以及 SARS-冠状病毒的病毒拮抗作用。
Viruses. 2021 Mar 29;13(4):575. doi: 10.3390/v13040575.
10
Classical swine fever virus N antagonises IRF3 to prevent IFN-independent TLR3 and RIG-I-mediated apoptosis.经典猪瘟病毒N蛋白拮抗IRF3以阻止不依赖干扰素的TLR3和RIG-I介导的细胞凋亡。
J Virol. 2020 May 1;95(9). doi: 10.1128/JVI.01136-20. Epub 2020 Dec 16.
IRF3 的非转录活性调节了小鼠慢性酒精摄入急性加重时的肝免疫细胞群体。
J Hepatol. 2019 May;70(5):974-984. doi: 10.1016/j.jhep.2019.01.021. Epub 2019 Jan 31.
4
Apoptosis and necroptosis in the liver: a matter of life and death.肝脏细胞的凋亡和坏死:生死攸关的问题。
Nat Rev Gastroenterol Hepatol. 2018 Dec;15(12):738-752. doi: 10.1038/s41575-018-0065-y.
5
Expression of STING Is Increased in Liver Tissues From Patients With NAFLD and Promotes Macrophage-Mediated Hepatic Inflammation and Fibrosis in Mice.STING 在非酒精性脂肪性肝病患者的肝组织中表达增加,并促进小鼠巨噬细胞介导的肝炎症和纤维化。
Gastroenterology. 2018 Dec;155(6):1971-1984.e4. doi: 10.1053/j.gastro.2018.09.010. Epub 2018 Sep 10.
6
Docosahexaenoic acid antagonizes the boosting effect of palmitic acid on LPS inflammatory signaling by inhibiting gene transcription and ceramide synthesis.二十二碳六烯酸通过抑制基因转录和神经酰胺合成拮抗棕榈酸对 LPS 炎症信号的增强作用。
PLoS One. 2018 Feb 23;13(2):e0193343. doi: 10.1371/journal.pone.0193343. eCollection 2018.
7
Loss of toll-like receptor 3 aggravates hepatic inflammation but ameliorates steatosis in mice.Toll样受体3缺失加重小鼠肝脏炎症,但改善肝脏脂肪变性。
Biochem Biophys Res Commun. 2018 Mar 18;497(4):957-962. doi: 10.1016/j.bbrc.2018.01.191. Epub 2018 Feb 2.
8
TRIF Differentially Regulates Hepatic Steatosis and Inflammation/Fibrosis in Mice.TRIF对小鼠肝脏脂肪变性和炎症/纤维化具有差异性调控作用。
Cell Mol Gastroenterol Hepatol. 2017 Jan 17;3(3):469-483. doi: 10.1016/j.jcmgh.2016.12.004. eCollection 2017 May.
9
Endoplasmic Reticulum Stress-induced Hepatocellular Death Pathways Mediate Liver Injury and Fibrosis via Stimulator of Interferon Genes.内质网应激诱导的肝细胞死亡途径通过干扰素基因刺激因子介导肝损伤和肝纤维化。
J Biol Chem. 2016 Dec 23;291(52):26794-26805. doi: 10.1074/jbc.M116.736991. Epub 2016 Nov 3.
10
Structures and recognition modes of toll-like receptors.Toll样受体的结构与识别模式。
Proteins. 2017 Jan;85(1):3-9. doi: 10.1002/prot.25179. Epub 2016 Oct 24.