Zhang Fan, Zeng Dan, Zhang Cong-Shun, Lu Jia-Ling, Chen Teng-Jun, Xie Jun-Ping, Zhou Yong-Li
Institute of Crop Sciences/The National Key Facility for Crop Gene Resources and Genetic Improvement, Chinese Academy of Agricultural Sciences, 12 South Zhong-Guan-Cun Street, Haidian District, Beijing, 100081, China.
Rice (N Y). 2019 Dec 18;12(1):93. doi: 10.1186/s12284-019-0351-5.
Sheath blight (ShB), caused by Rhizoctonia solani Kühn, is one of the most destructive rice diseases. Developing ShB-resistant rice cultivars represents the most economical and environmentally sound strategy for managing ShB.
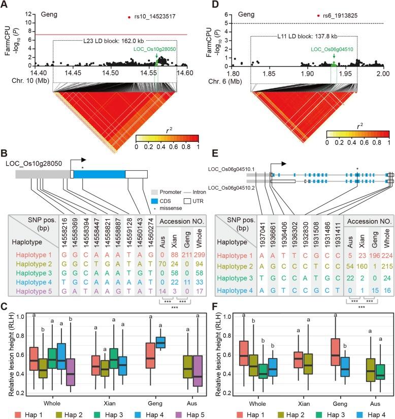
To characterize the genetic basis for ShB resistance in rice, we conducted association studies for traits related to ShB resistance, namely culm length (CL), lesion height (LH), and relative lesion height (RLH). Combined a single locus genome-wide scan and a multi-locus method using 2,977,750 single-nucleotide polymorphisms to analyse 563 rice accessions, we detected 134, 562, and 75 suggestive associations with CL, LH, and RLH, respectively. The adjacent signals associated with RLH were merged into 27 suggestively associated loci (SALs) based on the estimated linkage disequilibrium blocks. More than 44% of detected RLH-SALs harboured multiple QTLs/genes associated with ShB resistance, while the other RLH-SALs were putative novel ShB resistance loci. A total of 261 ShB resistance putative functional genes were screened from 23 RLH-SALs according to bioinformatics and haplotype analyses. Some of the annotated genes were previously reported to encode defence-related and pathogenesis-related proteins, suggesting that quantitative resistance to ShB in rice is mediated by SA- and JA-dependent signalling pathways.
Our findings may improve the application of germplasm resources as well as knowledge-based ShB management and the breeding of ShB-resistant rice cultivars.
由立枯丝核菌引起的纹枯病是最具破坏性的水稻病害之一。培育抗纹枯病水稻品种是防治纹枯病最经济且环保的策略。
为了阐明水稻抗纹枯病的遗传基础,我们对与纹枯病抗性相关的性状进行了关联研究,即茎长(CL)、病斑高度(LH)和相对病斑高度(RLH)。结合单基因座全基因组扫描和多基因座方法,利用2,977,750个单核苷酸多态性分析563份水稻种质,我们分别检测到与CL、LH和RLH相关的134、562和75个暗示性关联。基于估计的连锁不平衡块,将与RLH相关的相邻信号合并为27个暗示性关联位点(SALs)。超过44%的检测到的RLH-SALs包含多个与纹枯病抗性相关的QTL/基因,而其他RLH-SALs是假定的新的纹枯病抗性位点。根据生物信息学和单倍型分析,从23个RLH-SALs中筛选出总共261个纹枯病抗性假定功能基因。一些注释基因先前被报道编码与防御相关和病程相关的蛋白质,这表明水稻对纹枯病的数量抗性是由SA和JA依赖的信号通路介导的。
我们的研究结果可能会改善种质资源的应用以及基于知识的纹枯病管理和抗纹枯病水稻品种的育种。