• 文献检索
  • 文档翻译
  • 深度研究
  • 学术资讯
  • Suppr Zotero 插件Zotero 插件
  • 邀请有礼
  • 套餐&价格
  • 历史记录
应用&插件
Suppr Zotero 插件Zotero 插件浏览器插件Mac 客户端Windows 客户端微信小程序
定价
高级版会员购买积分包购买API积分包
服务
文献检索文档翻译深度研究API 文档MCP 服务
关于我们
关于 Suppr公司介绍联系我们用户协议隐私条款
关注我们

Suppr 超能文献

核心技术专利:CN118964589B侵权必究
粤ICP备2023148730 号-1Suppr @ 2026

文献检索

告别复杂PubMed语法,用中文像聊天一样搜索,搜遍4000万医学文献。AI智能推荐,让科研检索更轻松。

立即免费搜索

文件翻译

保留排版,准确专业,支持PDF/Word/PPT等文件格式,支持 12+语言互译。

免费翻译文档

深度研究

AI帮你快速写综述,25分钟生成高质量综述,智能提取关键信息,辅助科研写作。

立即免费体验

全基因组关联分析在多样化的籼稻种质资源中鉴定出白叶枯病抗性位点。

Genome-wide association analysis identifies resistance loci for bacterial blight in a diverse collection of indica rice germplasm.

作者信息

Zhang Fan, Wu Zhi-Chao, Wang Ming-Ming, Zhang Fan, Dingkuhn Michael, Xu Jian-Long, Zhou Yong-Li, Li Zhi-Kang

机构信息

Institute of Crop Sciences/National Key Facility for Crop Gene Resources and Genetic Improvement, Chinese Academy of Agricultural Sciences, Beijing, China.

Graduate School of Chinese Academy of Agricultural Sciences, Chinese Academy of Agricultural Sciences, Beijing, China.

出版信息

PLoS One. 2017 Mar 29;12(3):e0174598. doi: 10.1371/journal.pone.0174598. eCollection 2017.

DOI:10.1371/journal.pone.0174598
PMID:28355306
原文链接:https://pmc.ncbi.nlm.nih.gov/articles/PMC5371361/
Abstract

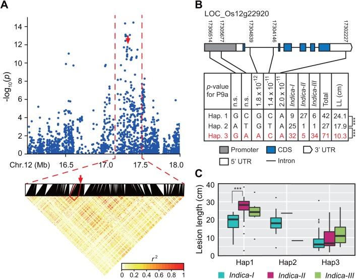
Bacterial blight, which is caused by Xanthomonas oryzae pv. oryzae (Xoo), is one of the most devastating rice diseases worldwide. The development and use of disease-resistant cultivars have been the most effective strategy to control bacterial blight. Identifying the genes mediating bacterial blight resistance is a prerequisite for breeding cultivars with broad-spectrum and durable resistance. We herein describe a genome-wide association study involving 172 diverse Oryza sativa ssp. indica accessions to identify loci influencing the resistance to representative strains of six Xoo races. Twelve resistance loci containing 121 significantly associated signals were identified using 317,894 single nucleotide polymorphisms, which explained 13.3-59.9% of the variability in lesion length caused by Xoo races P1, P6, and P9a. Two hotspot regions (L11 and L12) were located within or nearby two cloned R genes (xa25 and Xa26) and one fine-mapped R gene (Xa4). Our results confirmed the relatively high resolution of genome-wide association studies. Moreover, we detected novel significant associations on chromosomes 2, 3, and 6-10. Haplotype analyses of xa25, the Xa26 paralog (MRKc; LOC_Os11g47290), and a Xa4 candidate gene (LOC_11g46870) revealed differences in bacterial blight resistance among indica subgroups. These differences were responsible for the observed variations in lesion lengths resulting from infections by Xoo races P1 and P9a. Our findings may be relevant for future studies involving bacterial blight resistance gene cloning, and provide insights into the genetic basis for bacterial blight resistance in indica rice, which may be useful for knowledge-based crop improvement.

摘要

由稻黄单胞菌稻致病变种(Xoo)引起的白叶枯病是全球最具毁灭性的水稻病害之一。培育和使用抗病品种一直是控制白叶枯病最有效的策略。鉴定介导白叶枯病抗性的基因是培育具有广谱持久抗性品种的前提条件。我们在此描述了一项全基因组关联研究,该研究涉及172个不同的栽培稻印度亚种材料,以鉴定影响对六个Xoo小种代表性菌株抗性的位点。利用317,894个单核苷酸多态性鉴定出12个抗性位点,包含121个显著相关信号,这些位点解释了由Xoo小种P1、P6和P9a引起的病斑长度变异的13.3%-59.9%。两个热点区域(L11和L12)位于两个已克隆的R基因(xa25和Xa26)以及一个精细定位的R基因(Xa4)内部或附近。我们的结果证实了全基因组关联研究具有相对较高的分辨率。此外,我们在第2、3和6至10号染色体上检测到新的显著关联。对xa25、Xa26旁系同源基因(MRKc;LOC_Os11g47290)和一个Xa4候选基因(LOC_11g46870)的单倍型分析揭示了印度亚种亚群之间对白叶枯病抗性的差异。这些差异导致了由Xoo小种P1和P9a感染引起的病斑长度变化。我们的研究结果可能与未来涉及白叶枯病抗性基因克隆的研究相关,并为印度稻对白叶枯病抗性的遗传基础提供见解,这可能有助于基于知识的作物改良。

https://cdn.ncbi.nlm.nih.gov/pmc/blobs/0455/5371361/84219feeeda2/pone.0174598.g004.jpg
https://cdn.ncbi.nlm.nih.gov/pmc/blobs/0455/5371361/20ffb6e537e5/pone.0174598.g001.jpg
https://cdn.ncbi.nlm.nih.gov/pmc/blobs/0455/5371361/9f1b57a173bb/pone.0174598.g002.jpg
https://cdn.ncbi.nlm.nih.gov/pmc/blobs/0455/5371361/bca3a8252d88/pone.0174598.g003.jpg
https://cdn.ncbi.nlm.nih.gov/pmc/blobs/0455/5371361/84219feeeda2/pone.0174598.g004.jpg
https://cdn.ncbi.nlm.nih.gov/pmc/blobs/0455/5371361/20ffb6e537e5/pone.0174598.g001.jpg
https://cdn.ncbi.nlm.nih.gov/pmc/blobs/0455/5371361/9f1b57a173bb/pone.0174598.g002.jpg
https://cdn.ncbi.nlm.nih.gov/pmc/blobs/0455/5371361/bca3a8252d88/pone.0174598.g003.jpg
https://cdn.ncbi.nlm.nih.gov/pmc/blobs/0455/5371361/84219feeeda2/pone.0174598.g004.jpg

相似文献

1
Genome-wide association analysis identifies resistance loci for bacterial blight in a diverse collection of indica rice germplasm.全基因组关联分析在多样化的籼稻种质资源中鉴定出白叶枯病抗性位点。
PLoS One. 2017 Mar 29;12(3):e0174598. doi: 10.1371/journal.pone.0174598. eCollection 2017.
2
Genome-Wide Association Study Identifies Resistance Loci for Bacterial Blight in a Collection of Asian Temperate Rice Germplasm.全基因组关联研究鉴定亚洲温带水稻种质资源中抗细菌性条斑病的位点。
Int J Mol Sci. 2023 May 16;24(10):8810. doi: 10.3390/ijms24108810.
3
Identification and fine-mapping of a new resistance gene, Xa40, conferring resistance to bacterial blight races in rice (Oryza sativa L.).鉴定和精细定位一个新的抗性基因 Xa40,赋予水稻对细菌性条斑病的抗性。
Theor Appl Genet. 2015 Oct;128(10):1933-43. doi: 10.1007/s00122-015-2557-2. Epub 2015 Jun 17.
4
Genome-wide association mapping for resistance to bacterial blight and bacterial leaf streak in rice.利用全基因组关联分析研究水稻对细菌性条斑病和细菌性褐条病的抗性。
Planta. 2021 Apr 8;253(5):94. doi: 10.1007/s00425-021-03612-5.
5
A paralog of the MtN3/saliva family recessively confers race-specific resistance to Xanthomonas oryzae in rice.一个 MtN3/saliva 家族的基因家族成员的等位基因在水稻中隐性赋予了对黄单胞菌的种特异性抗性。
Plant Cell Environ. 2011 Nov;34(11):1958-69. doi: 10.1111/j.1365-3040.2011.02391.x. Epub 2011 Jul 28.
6
Reciprocal adaptation of rice and Xanthomonas oryzae pv. oryzae: cross-species 2D GWAS reveals the underlying genetics.水稻与稻黄单胞菌互作的适应性进化:种间二维 GWAS 揭示了其遗传基础。
Plant Cell. 2021 Aug 31;33(8):2538-2561. doi: 10.1093/plcell/koab146. Epub 2021 Jun 2.
7
High-resolution genetic mapping of a novel bacterial blight resistance gene xa-45(t) identified from Oryza glaberrima and transferred to Oryza sativa.从 Oryza glaberrima 中鉴定出一个新型细菌条斑病抗性基因 xa-45(t),并将其遗传图谱精细定位,然后将其导入到 Oryza sativa 中。
Theor Appl Genet. 2020 Mar;133(3):689-705. doi: 10.1007/s00122-019-03501-2. Epub 2019 Dec 6.
8
Promoter variants of Xa23 alleles affect bacterial blight resistance and evolutionary pattern.Xa23 等位基因的启动子变异影响白叶枯病抗性和进化模式。
PLoS One. 2017 Oct 5;12(10):e0185925. doi: 10.1371/journal.pone.0185925. eCollection 2017.
9
Precision mapping and expression analysis of recessive bacterial blight resistance gene xa-45(t) from Oryza glaberrima.精确绘制和表达分析来自 Oryza glaberrima 的隐性细菌性枯萎病抗性基因 xa-45(t)。
Mol Biol Rep. 2024 May 8;51(1):626. doi: 10.1007/s11033-024-09573-8.
10
Genome-wide association study and transcriptome analysis discover new genes for bacterial leaf blight resistance in rice (Oryza sativa L.).全基因组关联研究和转录组分析发现水稻细菌性条斑病抗性的新基因。
BMC Plant Biol. 2021 Jun 3;21(1):255. doi: 10.1186/s12870-021-03041-2.

引用本文的文献

1
Recent Progress in Rice- Interactions.水稻相互作用的最新进展。
Biology (Basel). 2025 Apr 25;14(5):471. doi: 10.3390/biology14050471.
2
Genome-Wide Association-Based Identification of Alleles, Genes and Haplotypes Influencing Yield in Rice ( L.) Under Low-Phosphorus Acidic Lowland Soils.基于全基因组关联分析鉴定影响水稻( L.)在低磷酸性低地土壤中产量的等位基因、基因和单倍型。
Int J Mol Sci. 2024 Oct 30;25(21):11673. doi: 10.3390/ijms252111673.
3
Rice breeding for low input agriculture.面向低投入农业的水稻育种

本文引用的文献

1
Open access resources for genome-wide association mapping in rice.水稻全基因组关联作图的开放获取资源。
Nat Commun. 2016 Feb 4;7:10532. doi: 10.1038/ncomms10532.
2
A knowledge-based molecular screen uncovers a broad-spectrum OsSWEET14 resistance allele to bacterial blight from wild rice.基于知识的分子筛选从野生稻中发现了一种对白叶枯病具有广谱抗性的OsSWEET14等位基因。
Plant J. 2015 Nov;84(4):694-703. doi: 10.1111/tpj.13042.
3
Gene targeting by the TAL effector PthXo2 reveals cryptic resistance gene for bacterial blight of rice.由TAL效应子PthXo2介导的基因靶向揭示了水稻白叶枯病的隐性抗性基因。
Front Plant Sci. 2024 Jun 21;15:1408356. doi: 10.3389/fpls.2024.1408356. eCollection 2024.
4
Superior haplotypes towards the development of blast and bacterial blight-resistant rice.有利于培育抗稻瘟病和白叶枯病水稻的优良单倍型。
Front Plant Sci. 2024 Feb 28;15:1272326. doi: 10.3389/fpls.2024.1272326. eCollection 2024.
5
Genome-Wide Association Study Identifies Resistance Loci for Bacterial Blight in a Collection of Asian Temperate Rice Germplasm.全基因组关联研究鉴定亚洲温带水稻种质资源中抗细菌性条斑病的位点。
Int J Mol Sci. 2023 May 16;24(10):8810. doi: 10.3390/ijms24108810.
6
Genome-Wide Association Study Identifies a Rice Panicle Blast Resistance Gene, , Encoding NLR Protein.全基因组关联研究鉴定出一个水稻穗瘟抗性基因 ,编码 NLR 蛋白。
Int J Mol Sci. 2022 May 18;23(10):5668. doi: 10.3390/ijms23105668.
7
Rice (Oryza sativa L.) cytochrome P450 protein 716A subfamily CYP716A16 regulates disease resistance.水稻(Oryza sativa L.)细胞色素 P450 蛋白 716A 亚家族 CYP716A16 调控抗病性。
BMC Genomics. 2022 May 3;23(1):343. doi: 10.1186/s12864-022-08568-8.
8
Genome-Wide Association Mapping and Gene Expression Analysis Reveal the Negative Role of OsMYB21 in Regulating Bacterial Blight Resistance in Rice.全基因组关联图谱绘制与基因表达分析揭示了水稻中OsMYB21在调控白叶枯病抗性方面的负向作用。
Rice (N Y). 2021 Jun 29;14(1):58. doi: 10.1186/s12284-021-00501-z.
9
Genome-wide association study and transcriptome analysis discover new genes for bacterial leaf blight resistance in rice (Oryza sativa L.).全基因组关联研究和转录组分析发现水稻细菌性条斑病抗性的新基因。
BMC Plant Biol. 2021 Jun 3;21(1):255. doi: 10.1186/s12870-021-03041-2.
10
Genome-wide association mapping for resistance to bacterial blight and bacterial leaf streak in rice.利用全基因组关联分析研究水稻对细菌性条斑病和细菌性褐条病的抗性。
Planta. 2021 Apr 8;253(5):94. doi: 10.1007/s00425-021-03612-5.
Plant J. 2015 May;82(4):632-43. doi: 10.1111/tpj.12838.
4
Genetic Architecture of Natural Variation in Rice Chlorophyll Content Revealed by a Genome-Wide Association Study.利用全基因组关联研究揭示水稻叶绿素含量自然变异的遗传结构。
Mol Plant. 2015 Jun;8(6):946-57. doi: 10.1016/j.molp.2015.02.014. Epub 2015 Mar 5.
5
XA23 is an executor R protein and confers broad-spectrum disease resistance in rice.XA23 是一个效应子 R 蛋白,赋予水稻广谱抗病性。
Mol Plant. 2015 Feb;8(2):290-302. doi: 10.1016/j.molp.2014.10.010. Epub 2014 Dec 15.
6
Improvement of the Oryza sativa Nipponbare reference genome using next generation sequence and optical map data.利用下一代测序和光学图谱数据提高水稻日本晴参考基因组质量。
Rice (N Y). 2013 Feb 6;6(1):4. doi: 10.1186/1939-8433-6-4.
7
Sequencing-based genome-wide association study in rice.基于测序的全基因组关联研究在水稻中的应用。
Curr Opin Plant Biol. 2013 May;16(2):133-8. doi: 10.1016/j.pbi.2013.03.006. Epub 2013 Apr 4.
8
A program for annotating and predicting the effects of single nucleotide polymorphisms, SnpEff: SNPs in the genome of Drosophila melanogaster strain w1118; iso-2; iso-3.一个用于注释和预测单核苷酸多态性影响的程序,即SnpEff:黑腹果蝇品系w1118、iso-2、iso-3基因组中的单核苷酸多态性。
Fly (Austin). 2012 Apr-Jun;6(2):80-92. doi: 10.4161/fly.19695.
9
Genome-wide association study of flowering time and grain yield traits in a worldwide collection of rice germplasm.在全球水稻种质资源中进行开花时间和籽粒产量性状的全基因组关联研究。
Nat Genet. 2011 Dec 4;44(1):32-9. doi: 10.1038/ng.1018.
10
Ortholog alleles at Xa3/Xa26 locus confer conserved race-specific resistance against Xanthomonas oryzae in rice.Xa3/Xa26 基因座上的直系同源等位基因赋予水稻对黄单胞菌的保守种特异性抗性。
Mol Plant. 2012 Jan;5(1):281-90. doi: 10.1093/mp/ssr079. Epub 2011 Sep 19.