Suppr超能文献

天然延伸转录测序揭示了拟南芥中新生 RNA 聚合酶 II 转录的温度依赖性动力学。

Native elongation transcript sequencing reveals temperature dependent dynamics of nascent RNAPII transcription in Arabidopsis.

机构信息

University of Copenhagen, Department of Plant and Environmental Sciences, Copenhagen Plant Science Centre, Frederiksberg, Denmark.

出版信息

Nucleic Acids Res. 2020 Mar 18;48(5):2332-2347. doi: 10.1093/nar/gkz1189.

Abstract

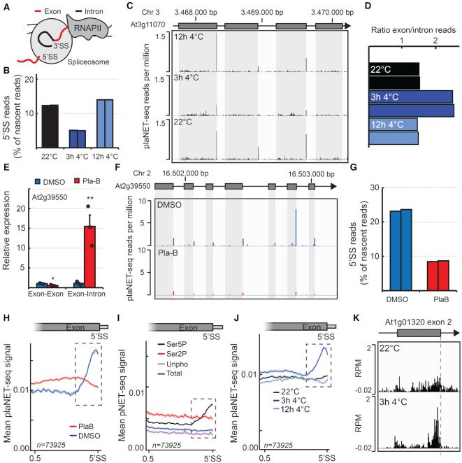
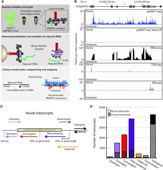
Temperature profoundly affects the kinetics of biochemical reactions, yet how large molecular complexes such as the transcription machinery accommodate changing temperatures to maintain cellular function is poorly understood. Here, we developed plant native elongating transcripts sequencing (plaNET-seq) to profile genome-wide nascent RNA polymerase II (RNAPII) transcription during the cold-response of Arabidopsis thaliana with single-nucleotide resolution. Combined with temporal resolution, these data revealed transient genome-wide reprogramming of nascent RNAPII transcription during cold, including characteristics of RNAPII elongation and thousands of non-coding transcripts connected to gene expression. Our results suggest a role for promoter-proximal RNAPII stalling in predisposing genes for transcriptional activation during plant-environment interactions. At gene 3'-ends, cold initially facilitated transcriptional termination by limiting the distance of read-through transcription. Within gene bodies, cold reduced the kinetics of co-transcriptional splicing leading to increased intragenic stalling. Our data resolved multiple distinct mechanisms by which temperature transiently altered the dynamics of nascent RNAPII transcription and associated RNA processing, illustrating potential biotechnological solutions and future focus areas to promote food security in the context of a changing climate.

摘要

温度深刻地影响着生化反应的动力学,但对于像转录机器这样的大型分子复合物如何适应温度变化以维持细胞功能,人们知之甚少。在这里,我们开发了植物原生延伸转录物测序(plaNET-seq),以单核苷酸分辨率在拟南芥的冷响应过程中对全基因组新生 RNA 聚合酶 II(RNAPII)转录进行分析。结合时间分辨率,这些数据揭示了冷过程中全基因组新生 RNAPII 转录的瞬时重编程,包括 RNAPII 延伸的特征和数千个与基因表达相关的非编码转录本。我们的结果表明,在植物-环境相互作用过程中,启动子近端 RNAPII 停滞可能在为基因的转录激活做好准备方面发挥作用。在基因 3' 末端,冷最初通过限制通读转录的距离来促进转录终止。在基因体中,冷降低了共转录剪接的动力学,导致基因内停滞增加。我们的数据解决了温度如何瞬时改变新生 RNAPII 转录及其相关 RNA 处理动力学的多个不同机制,说明了在气候变化背景下促进粮食安全的潜在生物技术解决方案和未来重点领域。

https://cdn.ncbi.nlm.nih.gov/pmc/blobs/010d/7049701/ad8f4e17d9ab/gkz1189fig1.jpg

文献检索

告别复杂PubMed语法,用中文像聊天一样搜索,搜遍4000万医学文献。AI智能推荐,让科研检索更轻松。

立即免费搜索

文件翻译

保留排版,准确专业,支持PDF/Word/PPT等文件格式,支持 12+语言互译。

免费翻译文档

深度研究

AI帮你快速写综述,25分钟生成高质量综述,智能提取关键信息,辅助科研写作。

立即免费体验