Suppr超能文献

miR-424-5p通过使甲状腺癌中的Hippo信号失活来促进失巢凋亡抗性和肺转移。

miR-424-5p Promotes Anoikis Resistance and Lung Metastasis by Inactivating Hippo Signaling in Thyroid Cancer.

作者信息

Liu Xiaoli, Fu Yantao, Zhang Guang, Zhang Daqi, Liang Nan, Li Fang, Li Changlin, Sui Chengqiu, Jiang Jinxi, Lu Hongzhi, Zhao Zihan, Dionigi Gianlorenzo, Sun Hui

机构信息

Division of Thyroid Surgery, China-Japan Union Hospital of Jilin University, Jilin Provincial Key Laboratory of Surgical Translational Medicine, Changchun City, Jilin Province, 130033, China.

Division for Endocrine and Minimally Invasive Surgery, Department of Human Pathology in Adulthood and Childhood "G. Barresi," University Hospital "G. Martino," University of Messina, Messina, Italy.

出版信息

Mol Ther Oncolytics. 2019 Nov 13;15:248-260. doi: 10.1016/j.omto.2019.10.008. eCollection 2019 Dec 20.

Abstract

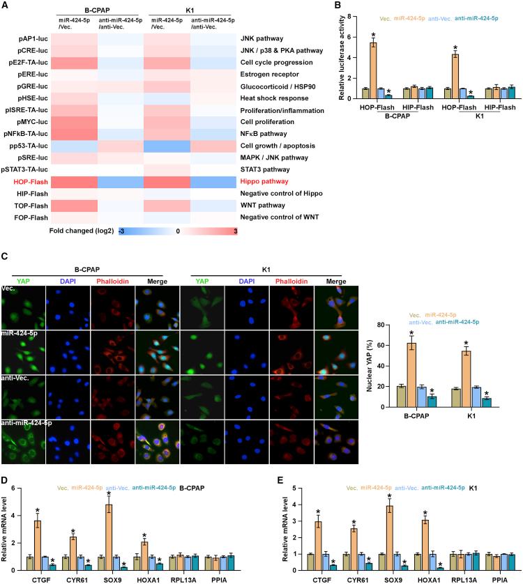
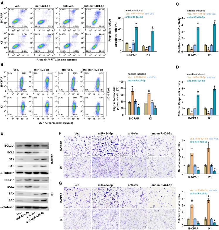
miR-424-5p has been widely identified to function as an oncomiR in multiple human cancer types. However, the biological function of miR-424-5p in distant metastasis of thyroid cancer, as well as the underlying mechanism, remains not clarified yet. In the current study, miR-424-5p expression was elucidated in 10 paired fresh thyroid cancer tissues and the thyroid cancer dataset from The Cancer Genome Atlas (TCGA). Lung metastasis colonization models and functional assays were used to determine the role of miR-424-5p in thyroid cancer. Bioinformatics analysis, western blot, luciferase reporter, and immunofluorescence assays were applied to identify the potential targets and underlying mechanism involved in the functional role of miR-424-5p in lung metastasis of thyroid cancer. Here, we reported that miR-424-5p was upregulated in thyroid cancer, and overexpression of miR-424-5p significantly correlated with distant metastasis of thyroid cancer. Upregulating miR-424-5p promoted, whereas silencing miR-424-5p inhibited, anoikis resistance and lung metastasis . Mechanistic investigation further revealed that miR-424-5p promoted anoikis resistance and lung metastasis by inactivating Hippo signaling via simultaneously targeting WWC1, SAV1, and LAST2. Therefore, our results support the idea that miR-424-5p may serve as a potential therapeutic target in lung metastasis of thyroid cancer.

摘要

miR - 424 - 5p已被广泛证实在多种人类癌症类型中发挥癌基因作用。然而,miR - 424 - 5p在甲状腺癌远处转移中的生物学功能及其潜在机制仍不清楚。在本研究中,我们对10对新鲜甲状腺癌组织以及来自癌症基因组图谱(TCGA)的甲状腺癌数据集进行了miR - 424 - 5p表达分析。采用肺转移定植模型和功能试验来确定miR - 424 - 5p在甲状腺癌中的作用。运用生物信息学分析、蛋白质免疫印迹、荧光素酶报告基因检测以及免疫荧光试验来鉴定miR - 424 - 5p在甲状腺癌肺转移功能作用中涉及的潜在靶点和潜在机制。在此,我们报告miR - 424 - 5p在甲状腺癌中上调,且miR - 424 - 5p的过表达与甲状腺癌的远处转移显著相关。上调miR - 424 - 5p促进,而沉默miR - 424 - 5p抑制失巢凋亡抗性和肺转移。机制研究进一步表明,miR - 424 - 5p通过同时靶向WWC1、SAV1和LAST2使Hippo信号通路失活,从而促进失巢凋亡抗性和肺转移。因此,我们的结果支持miR - 424 - 5p可能作为甲状腺癌肺转移潜在治疗靶点的观点。

https://cdn.ncbi.nlm.nih.gov/pmc/blobs/85a0/6921161/1d76ef876d95/gr1.jpg

文献AI研究员

20分钟写一篇综述,助力文献阅读效率提升50倍。

立即体验

用中文搜PubMed

大模型驱动的PubMed中文搜索引擎

马上搜索

文档翻译

学术文献翻译模型,支持多种主流文档格式。

立即体验