Department of Orthopaedic Surgery, the Second Affiliated Hospital of Guangzhou Medical University, 510260, Guangzhou, People's Republic of China.
Department of Orthopaedic Surgery, the First Affiliated Hospital of Sun Yat-sen University, 510080, Guangzhou, People's Republic of China.
J Exp Clin Cancer Res. 2017 Dec 4;36(1):173. doi: 10.1186/s13046-017-0645-7.
Clinically, prostate cancer (PCa) exhibits a high avidity to metastasize to bone. miR-141-3p is an extensively studied miRNA in cancers and downregulation of miR-141-3p has been widely reported to be involved in the progression and metastasis of several human cancer types. However, the clinical significance and biological roles of miR-141-3p in bone metastasis of PCa are still unclear.
miR-141-3p expression was examined in 89 non-bone metastatic and 52 bone metastatic PCa tissues by real-time PCR. Statistical analysis was performed to investigate the clinical correlation between miR-141-3p expression levels and clinicopathological characteristics in PCa patients. The biological roles of miR-141-3p in bone metastasis of PCa were evaluated both in vitro and a mouse intracardial model in vivo. Bioinformatics analysis, Western blot, luciferase reporter and miRNA immunoprecipitation assays were performed to explore and examine the relationship between miR-141-3p and its potential targets. Clinical correlation of miR-141-3p with its targets was examined in clinical PCa tissues.
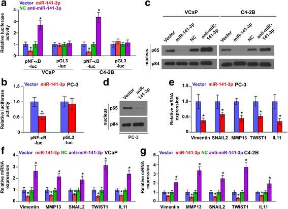
miR-141-3p expression is reduced in bone metastatic PCa tissues compared with non-bone metastatic PCa tissues. Low expression of miR-141-3p positively correlates with serum PSA levels, Gleason grade and bone metastasis status in PCa patients. Furthermore, upregulating miR-141-3p suppresses the EMT, invasion and migration of PCa cells in vitro. Conversely, silencing miR-141-3p yields an opposite effect. Importantly, upregulating miR-141-3p dramatically reduces bone metastasis of PC-3 cells in vivo. Our results further show that miR-141-3p inhibits the activation of NF-κB signaling via directly targeting tumor necrosis factor receptor-associated factor 5(TRAF5) and 6 (TRAF6), which further suppresses invasion, migration and bone metastasis of PCa cells. The clinical negative correlation of miR-141-3p expression with TRAF5, TRAF6 and NF-κB signaling activity is demonstrated in PCa tissues.
Our findings unravel a novel mechanism underlying the bone metastasis of PCa, suggesting that miR-141-3p mimics might represent a potential therapeutic avenue for the treatment of PCa bone metastasis.
临床上,前列腺癌(PCa)表现出高度向骨转移的倾向。miR-141-3p 是癌症中广泛研究的 miRNA,miR-141-3p 的下调已被广泛报道参与多种人类癌症类型的进展和转移。然而,miR-141-3p 在 PCa 骨转移中的临床意义和生物学作用仍不清楚。
通过实时 PCR 检测 89 例非骨转移和 52 例骨转移 PCa 组织中的 miR-141-3p 表达。进行统计学分析,以研究 miR-141-3p 表达水平与 PCa 患者临床病理特征之间的临床相关性。通过体外和体内小鼠心内模型评估 miR-141-3p 在 PCa 骨转移中的生物学作用。进行生物信息学分析、Western blot、荧光素酶报告和 miRNA 免疫沉淀测定,以探讨和检验 miR-141-3p 与其潜在靶标的关系。在临床 PCa 组织中检测 miR-141-3p 与其靶标的临床相关性。
与非骨转移 PCa 组织相比,骨转移 PCa 组织中 miR-141-3p 的表达降低。miR-141-3p 的低表达与 PCa 患者的血清 PSA 水平、Gleason 分级和骨转移状态呈正相关。此外,上调 miR-141-3p 可抑制 PCa 细胞的 EMT、侵袭和迁移。相反,沉默 miR-141-3p 则产生相反的效果。重要的是,上调 miR-141-3p 可显著减少体内 PC-3 细胞的骨转移。我们的结果进一步表明,miR-141-3p 通过直接靶向肿瘤坏死因子受体相关因子 5(TRAF5)和 6(TRAF6)抑制 NF-κB 信号通路的激活,从而进一步抑制 PCa 细胞的侵袭、迁移和骨转移。在 PCa 组织中证明了 miR-141-3p 表达与 TRAF5、TRAF6 和 NF-κB 信号活性的临床负相关。
我们的研究结果揭示了 PCa 骨转移的新机制,提示 miR-141-3p 模拟物可能代表治疗 PCa 骨转移的潜在治疗途径。