School of Biomedical Sciences, The University of Hong Kong, Hong Kong, China.
State Key Laboratory of Brain and Cognitive Sciences, The University of Hong Kong, Hong Kong, China.
Elife. 2020 Jan 21;9:e53456. doi: 10.7554/eLife.53456.
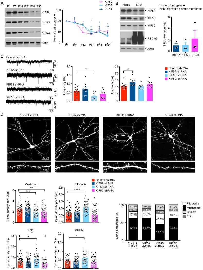
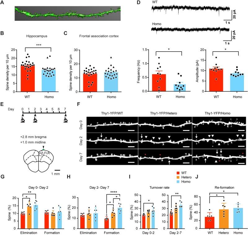
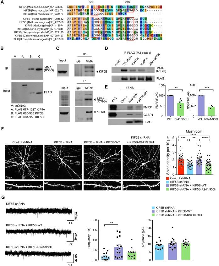
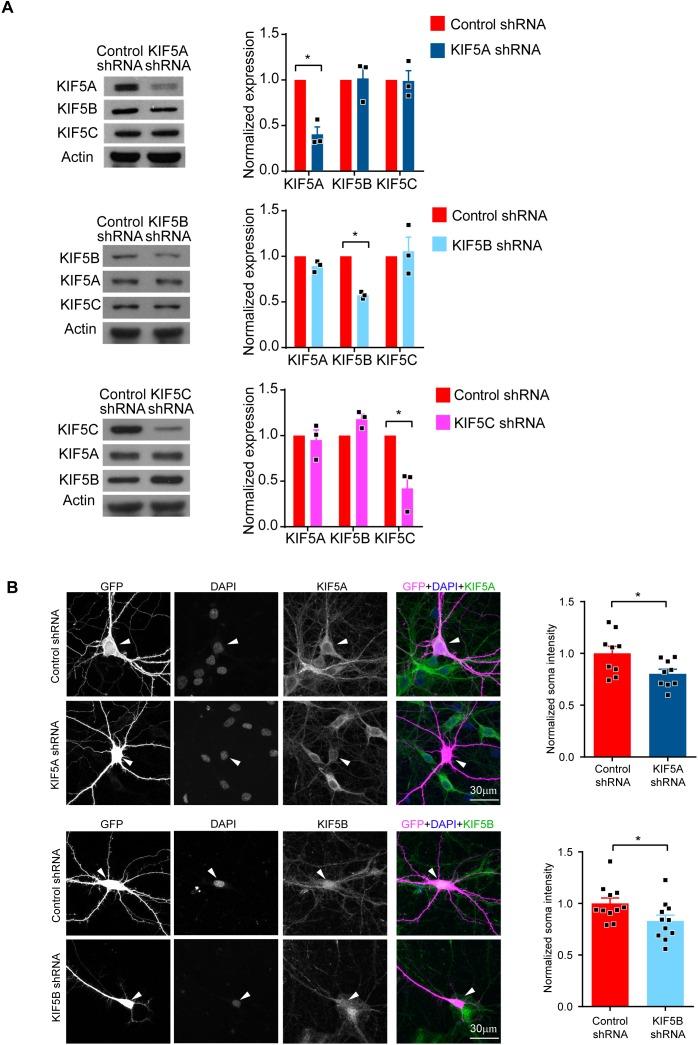
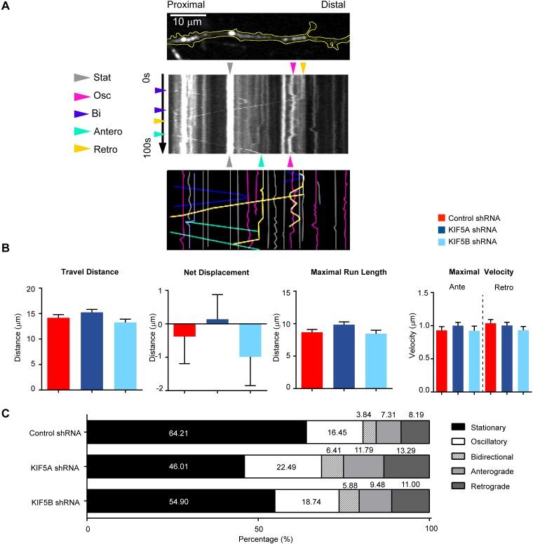
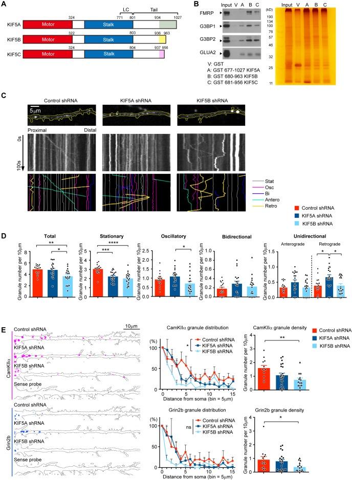
The kinesin I family of motor proteins are crucial for axonal transport, but their roles in dendritic transport and postsynaptic function are not well-defined. Gene duplication and subsequent diversification give rise to three homologous kinesin I proteins (KIF5A, KIF5B and KIF5C) in vertebrates, but it is not clear whether and how they exhibit functional specificity. Here we show that knockdown of KIF5A or KIF5B differentially affects excitatory synapses and dendritic transport in hippocampal neurons. The functional specificities of the two kinesins are determined by their diverse carboxyl-termini, where arginine methylation occurs in KIF5B and regulates its function. KIF5B conditional knockout mice exhibit deficits in dendritic spine morphogenesis, synaptic plasticity and memory formation. Our findings provide insights into how expansion of the kinesin I family during evolution leads to diversification and specialization of motor proteins in regulating postsynaptic function.
驱动蛋白 I 家族的运动蛋白对于轴突运输至关重要,但它们在树突运输和突触后功能中的作用尚未明确界定。基因复制和随后的多样化在脊椎动物中产生了三种同源的驱动蛋白 I 蛋白(KIF5A、KIF5B 和 KIF5C),但尚不清楚它们是否以及如何表现出功能特异性。本文中,作者研究表明,KIF5A 或 KIF5B 的敲低会对海马神经元中的兴奋性突触和树突运输产生不同的影响。两种驱动蛋白的功能特异性由其不同的羧基末端决定,其中精氨酸甲基化发生在 KIF5B 中并调节其功能。KIF5B 条件性敲除小鼠表现出树突棘形态发生、突触可塑性和记忆形成缺陷。这些发现为驱动蛋白 I 家族在进化过程中的扩张如何导致调节突触后功能的运动蛋白多样化和专业化提供了深入了解。