• 文献检索
  • 文档翻译
  • 深度研究
  • 学术资讯
  • Suppr Zotero 插件Zotero 插件
  • 邀请有礼
  • 套餐&价格
  • 历史记录
应用&插件
Suppr Zotero 插件Zotero 插件浏览器插件Mac 客户端Windows 客户端微信小程序
定价
高级版会员购买积分包购买API积分包
服务
文献检索文档翻译深度研究API 文档MCP 服务
关于我们
关于 Suppr公司介绍联系我们用户协议隐私条款
关注我们

Suppr 超能文献

核心技术专利:CN118964589B侵权必究
粤ICP备2023148730 号-1Suppr @ 2026

文献检索

告别复杂PubMed语法,用中文像聊天一样搜索,搜遍4000万医学文献。AI智能推荐,让科研检索更轻松。

立即免费搜索

文件翻译

保留排版,准确专业,支持PDF/Word/PPT等文件格式,支持 12+语言互译。

免费翻译文档

深度研究

AI帮你快速写综述,25分钟生成高质量综述,智能提取关键信息,辅助科研写作。

立即免费体验

环状 RNA 0007255 通过 miR-335-5p/SIX2 轴调控乳腺癌的进展。

Circular RNA 0007255 regulates the progression of breast cancer through miR-335-5p/SIX2 axis.

机构信息

Department of Radiology, East Hospital, Xiamen University, Fuzhou, China.

Department of Radiology, Zhengxing Hospital, Zhangzhou, China.

出版信息

Thorac Cancer. 2020 Mar;11(3):619-630. doi: 10.1111/1759-7714.13306. Epub 2020 Jan 21.

DOI:10.1111/1759-7714.13306
PMID:31962380
原文链接:https://pmc.ncbi.nlm.nih.gov/articles/PMC7049509/
Abstract

BACKGROUND

Breast cancer (BC) is a common cancer in women worldwide. Emerging evidence has indicated that circular RNA hsa-circ_0007255 (circ_0007255) is a prognostic mediator in BC progression. However, the functional role of circ_0007255 needs to be determined.

METHODS

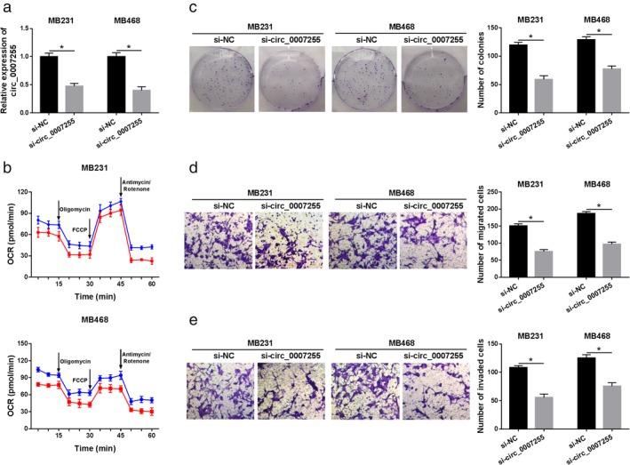
The expression of circ_0007255, microRNA (miR)-335-5p, and SIX Homeobox 2 (SIX2) was evaluated using quantitative real-time polymerase chain reaction (qRT-PCR) or western blot assay. Actinomycin D and RNase R treatment was performed to analyze the stability of circ_0007255. Additionally, Seahorse extracellular flux, colony formation and transwell analyses were carried out to detect oxygen consumption ratio (OCR), colony formation and cell mobility, respectively. The interaction between miR-335-5p and circ_0007255 or SIX2 was confirmed via dual-luciferase reporter assay. A xenograft tumor model was established to explore the role of circ_0007255 in vivo.

RESULTS

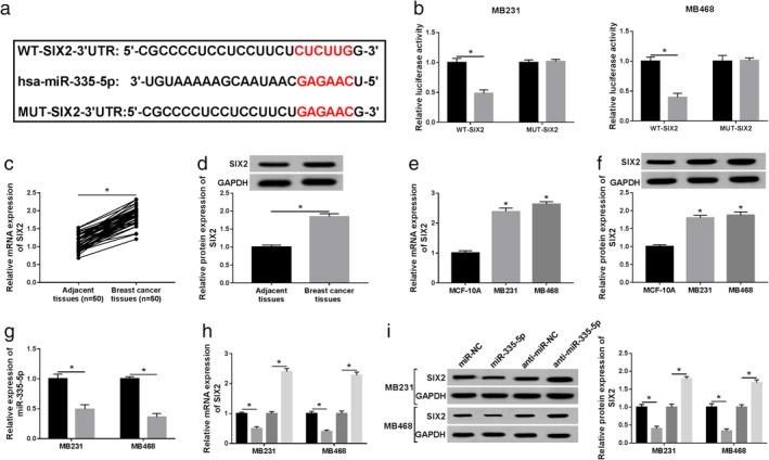
Circ_0007255 and SIX2 were overexpressed, but miR-335-5p was diminished in BC tissues and cells. Circ_0007255 absence inhibited oxygen consumption, colony formation, cell migration and invasion, and these effects were particularly abrogated via miR-335-5p upregulation in BC cells. Moreover, SIX2 deficiency eliminated the promotion effects of miR-335-5p inhibitor on oxygen consumption, colony formation, and cell mobility in BC cells. Importantly, circ_0007255 inhibited tumor growth in vivo. Mechanically, circ_0007255 was a sponge of miR-335-5p to regulate SIX2 expression in BC progression.

CONCLUSION

Circ_0007255 functioned as a novel oncogene in the progression of BC by regulating miR-335-5p/SIX2 axis, and might be a promising biomarker for BC treatment.

KEY POINTS

Significant findings of the study: Levels of circ_0007255 and SIX2 were upregulated, but miR-335-5p was diminished in BC tissues and cells. Circ_0007255 was an oncogene in BC development and exerted its function via miR-335-5p/SIX2 axis in BC. Tumor growth was reduced by circ_0007255 absence.

WHAT THIS STUDY ADDS

Circ_0007255 functioned as a novel oncogene in the progression of BC by regulating miR-335-5p/SIX2 axis, and might be a promising biomarker for BC treatment.

摘要

背景

乳腺癌(BC)是全世界女性中常见的癌症。新出现的证据表明,环状 RNA hsa-circ_0007255(circ_0007255)是 BC 进展中的一种预后介质。然而,circ_0007255 的功能作用仍需确定。

方法

采用实时定量聚合酶链反应(qRT-PCR)或 Western blot 检测 circ_0007255、微小 RNA(miR)-335-5p 和六家族同源盒 2(SIX2)的表达。采用放线菌素 D 和核糖核酸酶 R 处理来分析 circ_0007255 的稳定性。此外,通过 Seahorse 细胞外通量、集落形成和 Transwell 分析分别检测氧消耗率(OCR)、集落形成和细胞迁移。通过双荧光素酶报告基因检测证实 miR-335-5p 与 circ_0007255 或 SIX2 之间的相互作用。建立异种移植肿瘤模型以探讨 circ_0007255 在体内的作用。

结果

circ_0007255 和 SIX2 表达上调,而 miR-335-5p 在 BC 组织和细胞中减少。circ_0007255 缺失抑制了 BC 细胞中的氧消耗、集落形成、细胞迁移和侵袭,并且这些作用在 BC 细胞中通过 miR-335-5p 的上调而特别被消除。此外,SIX2 缺失消除了 miR-335-5p 抑制剂对 BC 细胞中氧消耗、集落形成和细胞迁移能力的促进作用。重要的是,circ_0007255 在体内抑制了肿瘤生长。机制上,circ_0007255 是 miR-335-5p 的海绵,调节 BC 进展中的 SIX2 表达。

结论

circ_0007255 通过调节 miR-335-5p/SIX2 轴在 BC 进展中发挥新型致癌基因的作用,并且可能是 BC 治疗的有前途的生物标志物。

https://cdn.ncbi.nlm.nih.gov/pmc/blobs/951c/7049509/001a74fac93e/TCA-11-619-g010.jpg
https://cdn.ncbi.nlm.nih.gov/pmc/blobs/951c/7049509/9b310e662120/TCA-11-619-g001.jpg
https://cdn.ncbi.nlm.nih.gov/pmc/blobs/951c/7049509/020ef6897ca0/TCA-11-619-g002.jpg
https://cdn.ncbi.nlm.nih.gov/pmc/blobs/951c/7049509/de75ae873a0f/TCA-11-619-g003.jpg
https://cdn.ncbi.nlm.nih.gov/pmc/blobs/951c/7049509/b2deb1315353/TCA-11-619-g004.jpg
https://cdn.ncbi.nlm.nih.gov/pmc/blobs/951c/7049509/bbaf5326de41/TCA-11-619-g005.jpg
https://cdn.ncbi.nlm.nih.gov/pmc/blobs/951c/7049509/135121d172c4/TCA-11-619-g006.jpg
https://cdn.ncbi.nlm.nih.gov/pmc/blobs/951c/7049509/80443916fce6/TCA-11-619-g007.jpg
https://cdn.ncbi.nlm.nih.gov/pmc/blobs/951c/7049509/a8e9ae9a0685/TCA-11-619-g008.jpg
https://cdn.ncbi.nlm.nih.gov/pmc/blobs/951c/7049509/bca9b646ed85/TCA-11-619-g009.jpg
https://cdn.ncbi.nlm.nih.gov/pmc/blobs/951c/7049509/001a74fac93e/TCA-11-619-g010.jpg
https://cdn.ncbi.nlm.nih.gov/pmc/blobs/951c/7049509/9b310e662120/TCA-11-619-g001.jpg
https://cdn.ncbi.nlm.nih.gov/pmc/blobs/951c/7049509/020ef6897ca0/TCA-11-619-g002.jpg
https://cdn.ncbi.nlm.nih.gov/pmc/blobs/951c/7049509/de75ae873a0f/TCA-11-619-g003.jpg
https://cdn.ncbi.nlm.nih.gov/pmc/blobs/951c/7049509/b2deb1315353/TCA-11-619-g004.jpg
https://cdn.ncbi.nlm.nih.gov/pmc/blobs/951c/7049509/bbaf5326de41/TCA-11-619-g005.jpg
https://cdn.ncbi.nlm.nih.gov/pmc/blobs/951c/7049509/135121d172c4/TCA-11-619-g006.jpg
https://cdn.ncbi.nlm.nih.gov/pmc/blobs/951c/7049509/80443916fce6/TCA-11-619-g007.jpg
https://cdn.ncbi.nlm.nih.gov/pmc/blobs/951c/7049509/a8e9ae9a0685/TCA-11-619-g008.jpg
https://cdn.ncbi.nlm.nih.gov/pmc/blobs/951c/7049509/bca9b646ed85/TCA-11-619-g009.jpg
https://cdn.ncbi.nlm.nih.gov/pmc/blobs/951c/7049509/001a74fac93e/TCA-11-619-g010.jpg

相似文献

1
Circular RNA 0007255 regulates the progression of breast cancer through miR-335-5p/SIX2 axis.环状 RNA 0007255 通过 miR-335-5p/SIX2 轴调控乳腺癌的进展。
Thorac Cancer. 2020 Mar;11(3):619-630. doi: 10.1111/1759-7714.13306. Epub 2020 Jan 21.
2
Circ-RNF111 contributes to paclitaxel resistance in breast cancer by elevating E2F3 expression via miR-140-5p.环状 RNA-RNF111 通过 miR-140-5p 升高 E2F3 表达促进乳腺癌对紫杉醇耐药。
Thorac Cancer. 2020 Jul;11(7):1891-1903. doi: 10.1111/1759-7714.13475. Epub 2020 May 23.
3
Circ-UBR1 facilitates proliferation, metastasis, and inhibits apoptosis in breast cancer by regulating the miR-1299/CCND1 axis.环状 RNA UBR1 通过调控 miR-1299/CCND1 轴促进乳腺癌的增殖、转移,抑制凋亡。
Life Sci. 2021 Feb 1;266:118829. doi: 10.1016/j.lfs.2020.118829. Epub 2020 Nov 28.
4
Circular RNA circ_0007142 regulates cell proliferation, apoptosis, migration and invasion via miR-455-5p/SGK1 axis in colorectal cancer.环状 RNA circ_0007142 通过 miR-455-5p/SGK1 轴调控结直肠癌中的细胞增殖、凋亡、迁移和侵袭。
Anticancer Drugs. 2021 Jan 1;32(1):22-33. doi: 10.1097/CAD.0000000000000992.
5
Hsa_circ_0001982 promotes the progression of breast cancer through miR-1287-5p/MUC19 axis under hypoxia.Hsa_circ_0001982 通过 miR-1287-5p/MUC19 轴在低氧环境下促进乳腺癌的进展。
World J Surg Oncol. 2021 Jun 3;19(1):161. doi: 10.1186/s12957-021-02273-8.
6
Circular RNA hsa_circ_0014130 Inhibits Apoptosis in Non-Small Cell Lung Cancer by Sponging miR-136-5p and Upregulating BCL2.环状 RNA hsa_circ_0014130 通过海绵吸附 miR-136-5p 和上调 BCL2 抑制非小细胞肺癌细胞凋亡。
Mol Cancer Res. 2020 May;18(5):748-756. doi: 10.1158/1541-7786.MCR-19-0998. Epub 2020 Feb 14.
7
Circular RNA hsa_circ_0008039 promotes proliferation, migration and invasion of breast cancer cells through upregulating CBX4 via sponging miR-515-5p.环状 RNA hsa_circ_0008039 通过海绵吸附 miR-515-5p 上调 CBX4 促进乳腺癌细胞的增殖、迁移和侵袭。
Eur Rev Med Pharmacol Sci. 2020 Feb;24(4):1887-1898. doi: 10.26355/eurrev_202002_20367.
8
Circ_0008532 promotes bladder cancer progression by regulation of the miR-155-5p/miR-330-5p/MTGR1 axis.环状 RNA 0008532 通过调控 miR-155-5p/miR-330-5p/MTGR1 轴促进膀胱癌进展。
J Exp Clin Cancer Res. 2020 May 27;39(1):94. doi: 10.1186/s13046-020-01592-0.
9
Circ-PVT1/miR-106a-5p/HK2 axis regulates cell growth, metastasis and glycolytic metabolism of oral squamous cell carcinoma.环状 RNA-PVT1/miR-106a-5p/己糖激酶 2 轴调控口腔鳞状细胞癌细胞的生长、转移和糖酵解代谢。
Mol Cell Biochem. 2020 Nov;474(1-2):147-158. doi: 10.1007/s11010-020-03840-5. Epub 2020 Aug 1.
10
Circ-E2F3 acts as a ceRNA for miR-204-5p to promote proliferation, metastasis and apoptosis inhibition in retinoblastoma by regulating ROCK1 expression.环状 RNA-E2F3 通过作为 miR-204-5p 的 ceRNA 调控 ROCK1 表达促进视网膜母细胞瘤的增殖、转移和抑制凋亡。
Exp Mol Pathol. 2021 Jun;120:104637. doi: 10.1016/j.yexmp.2021.104637. Epub 2021 Apr 18.

引用本文的文献

1
Circular RNAs as Biomarkers in Breast Cancer Diagnosis, Prognosis, Molecular Types, Metastasis and Drug Resistance.环状RNA作为乳腺癌诊断、预后、分子分型、转移和耐药性的生物标志物
Technol Cancer Res Treat. 2025 Jan-Dec;24:15330338251328500. doi: 10.1177/15330338251328500. Epub 2025 Mar 13.
2
linc01152 Regulates Cell Viability, Cell Migration and Cell Invasion of Breast Cancer via Regulating miR-320a and MTDH.长链非编码RNA linc01152通过调控miR-320a和MTDH调节乳腺癌细胞的活力、迁移和侵袭
Biochem Genet. 2024 Jun 7. doi: 10.1007/s10528-024-10851-0.
3
CircSLC25A16 facilitates the development of non-small-cell lung cancer through the miR-335-5p/CISD2 axis.

本文引用的文献

1
Silencing of ANKRD12 circRNA induces molecular and functional changes associated with invasive phenotypes.ANKRD12 环状 RNA 的沉默诱导与侵袭表型相关的分子和功能变化。
BMC Cancer. 2019 Jun 11;19(1):565. doi: 10.1186/s12885-019-5723-0.
2
circKIF4A acts as a prognostic factor and mediator to regulate the progression of triple-negative breast cancer.环状 KIF4A 作为一个预后因素和调节因子来调控三阴性乳腺癌的进展。
Mol Cancer. 2019 Feb 11;18(1):23. doi: 10.1186/s12943-019-0946-x.
3
A peptide encoded by circular form of LINC-PINT suppresses oncogenic transcriptional elongation in glioblastoma.
环状 RNA SLC25A16 通过 miR-335-5p/CISD2 轴促进非小细胞肺癌的发展。
Thorac Cancer. 2024 Jul;15(19):1490-1501. doi: 10.1111/1759-7714.15163. Epub 2024 May 27.
4
[Plasma miRNA expression in patients with genetically confirmed multiple endocrine neoplasia type 1 syndrome and its phenocopies].[基因确诊的1型多发性内分泌腺瘤综合征患者及其表型模拟者的血浆微小RNA表达]
Probl Endokrinol (Mosk). 2024 Jan 24;69(6):70-85. doi: 10.14341/probl13357.
5
Circular RNA-mediated miRNA sponge & RNA binding protein in biological modulation of breast cancer.环状RNA介导的微小RNA海绵体及RNA结合蛋白在乳腺癌生物学调控中的作用
Noncoding RNA Res. 2024 Jan 3;9(1):262-276. doi: 10.1016/j.ncrna.2023.12.005. eCollection 2024 Mar.
6
Circular RNA ATP2C1 (has_circ_0005797) sponges miR-432/miR-335 to promote breast cancer progression through regulating CCND1 expression.环状RNA ATP2C1(has_circ_0005797)通过海绵化miR-432/miR-335,调节细胞周期蛋白D1(CCND1)的表达,促进乳腺癌进展。
Am J Cancer Res. 2023 Aug 15;13(8):3433-3448. eCollection 2023.
7
Therapeutic and diagnostic applications of exosomal circRNAs in breast cancer.外泌体 circRNAs 在乳腺癌中的治疗和诊断应用。
Funct Integr Genomics. 2023 May 27;23(2):184. doi: 10.1007/s10142-023-01083-3.
8
Exosomal circular RNAs: New player in breast cancer progression and therapeutic targets.外泌体环状RNA:乳腺癌进展中的新角色及治疗靶点
Front Genet. 2023 Feb 28;14:1126944. doi: 10.3389/fgene.2023.1126944. eCollection 2023.
9
The Tumorigenic Role of Circular RNA-MicroRNA Axis in Cancer.环状 RNA-微小 RNA 轴在癌症中的致瘤作用。
Int J Mol Sci. 2023 Feb 3;24(3):3050. doi: 10.3390/ijms24033050.
10
Effects of the Targeted Regulation of CCRK by miR-335-5p on the Proliferation and Tumorigenicity of Human Renal Carcinoma Cells.miR-335-5p对CCRK的靶向调控对人肾癌细胞增殖及致瘤性的影响
J Oncol. 2022 Oct 14;2022:2960050. doi: 10.1155/2022/2960050. eCollection 2022.
环状 LINC-PINT 编码的肽抑制胶质母细胞瘤中的致癌转录延伸。
Nat Commun. 2018 Oct 26;9(1):4475. doi: 10.1038/s41467-018-06862-2.
4
Circular RNA BCRC-3 suppresses bladder cancer proliferation through miR-182-5p/p27 axis.环状 RNA BCRC-3 通过 miR-182-5p/p27 轴抑制膀胱癌增殖。
Mol Cancer. 2018 Oct 3;17(1):144. doi: 10.1186/s12943-018-0892-z.
5
Global cancer statistics 2018: GLOBOCAN estimates of incidence and mortality worldwide for 36 cancers in 185 countries.全球癌症统计数据 2018:GLOBOCAN 对全球 185 个国家/地区 36 种癌症的发病率和死亡率的估计。
CA Cancer J Clin. 2018 Nov;68(6):394-424. doi: 10.3322/caac.21492. Epub 2018 Sep 12.
6
circEPSTI1 as a Prognostic Marker and Mediator of Triple-Negative Breast Cancer Progression.环状 RNA EPSTI1 作为三阴性乳腺癌进展的预后标志物和介质。
Theranostics. 2018 Jul 1;8(14):4003-4015. doi: 10.7150/thno.24106. eCollection 2018.
7
Circular RNAs function as ceRNAs to regulate and control human cancer progression.环状 RNA 作为 ceRNA 调节和控制人类癌症的进展。
Mol Cancer. 2018 Apr 7;17(1):79. doi: 10.1186/s12943-018-0827-8.
8
Downregulation of miR-335-5p by Long Noncoding RNA ZEB1-AS1 in Gastric Cancer Promotes Tumor Proliferation and Invasion.长链非编码RNA ZEB1-AS1对胃癌中miR-335-5p的下调促进肿瘤增殖和侵袭
DNA Cell Biol. 2018 Jan;37(1):46-52. doi: 10.1089/dna.2017.3926. Epub 2017 Dec 7.
9
Circular RNA circ-ABCB10 promotes breast cancer proliferation and progression through sponging miR-1271.环状RNA circ-ABCB10通过吸附miR-1271促进乳腺癌的增殖和进展。
Am J Cancer Res. 2017 Jul 1;7(7):1566-1576. eCollection 2017.
10
Circular RNA circMTO1 acts as the sponge of microRNA-9 to suppress hepatocellular carcinoma progression.环状 RNA circMTO1 作为 microRNA-9 的海绵体抑制肝癌进展。
Hepatology. 2017 Oct;66(4):1151-1164. doi: 10.1002/hep.29270. Epub 2017 Aug 26.