Suppr超能文献

长链非编码 RNA UCA1 通过作为 ceRNA 调节 miR-182-5p/DLL4 轴促进肾癌细胞的恶性表型。

Long non-coding RNA UCA1 promotes malignant phenotypes of renal cancer cells by modulating the miR-182-5p/DLL4 axis as a ceRNA.

机构信息

Department of Urology, Institute of Urology, Gansu Nephro-Urological Clinical Center, Key Laboratory of Urological Diseases in Gansu Province, Lanzhou University Second Hospital, Lanzhou, 730030, Gansu, China.

School of Radiation Medicine and Protection, Medical College of Soochow University, Collaborative Innovation Center of Radiological Medicine of Jiangsu Higher Education Institutions, Suzhou, 215123, China.

出版信息

Mol Cancer. 2020 Jan 29;19(1):18. doi: 10.1186/s12943-020-1132-x.

Abstract

BACKGROUND

Accumulating literatures have indicated that long non-coding RNAs (lncRNAs) are potential biomarkers that play key roles in tumor development and progression. Urothelial cancer associated 1 (UCA1) is a novel lncRNA that acts as a potential biomarker and is involved in the development of cancers. However, the molecular mechanism of UCA1 in renal cancer is still needed to further explore.

METHODS

The relative expression level of UCA1 was determined by Real-Time qPCR in a total of 88 patients with urothelial renal cancer and in different renal cancer cell lines. Loss-of-function experiments were performed to investigate the biological roles of UCA1 and miR-182-5p on renal cancer cell proliferation, migration, apoptosis and tumorigenicity. Comprehensive transcriptional analysis, dual-luciferase reporter assay and western blot etc. were performed to explore the molecular mechanisms underlying the functions of UCA1.

RESULTS

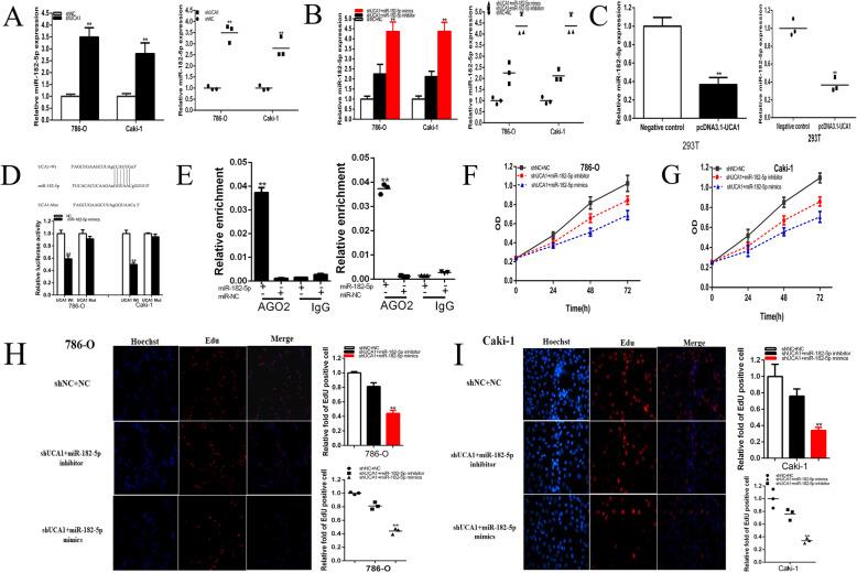
In this study, we found that UCA1 was significantly up-regulated in renal cancer. Moreover, increased UCA1 expression was positively correlated with differentiation and advanced TNM stage. Further experiments demonstrated that knockdown of UCA1 inhibited malignant phenotypes and Notch signal path of renal cancer cells, and miR-182-5p was reverse function as UCA1. UCA1 functioned as a miRNA sponge to positively regulate the expression of Delta-like ligand 4(DLL4) through sponging miR-182-5p and subsequently promoted malignant phenotypes of renal cancer cells, thus UCA1 playing an oncogenic role and miR-182-5p as an antioncogenic one in renal cancer pathogenesis.

CONCLUSION

UCA1-miR-182-5p-DLL4 axis is involved in proliferation and progression of renal cancer. Thus, this study demonstrated that UCA1 plays a critical regulatory role in renal cancer cell and UCA1 may serve as a potential diagnostic biomarker and therapeutic target of renal cancer.

摘要

背景

越来越多的文献表明,长链非编码 RNA(lncRNA)是肿瘤发生和发展中起关键作用的潜在生物标志物。尿路上皮癌相关 1(UCA1)是一种新型 lncRNA,作为一种潜在的生物标志物,参与了癌症的发展。然而,UCA1 在肾癌中的分子机制仍需进一步探讨。

方法

通过实时 qPCR 测定 88 例尿路上皮肾细胞癌患者和不同肾癌细胞系中 UCA1 的相对表达水平。通过功能丧失实验研究 UCA1 和 miR-182-5p 对肾癌细胞增殖、迁移、凋亡和致瘤性的生物学作用。进行综合转录分析、双荧光素酶报告基因检测和 Western blot 等实验来探讨 UCA1 功能的分子机制。

结果

在这项研究中,我们发现 UCA1 在肾癌中显著上调。此外,UCA1 表达的增加与分化和晚期 TNM 分期呈正相关。进一步的实验表明,下调 UCA1 抑制了肾癌细胞的恶性表型和 Notch 信号通路,miR-182-5p 可作为 UCA1 的反向功能。UCA1 作为 miRNA 海绵通过海绵吸附 miR-182-5p 正向调节 Delta 样配体 4(DLL4)的表达,进而促进肾癌细胞的恶性表型,从而在肾癌的发病机制中发挥致癌作用,而 miR-182-5p 发挥抑癌作用。

结论

UCA1-miR-182-5p-DLL4 轴参与了肾癌细胞的增殖和进展。因此,本研究表明 UCA1 在肾癌细胞中发挥关键调节作用,UCA1 可能作为肾癌的潜在诊断生物标志物和治疗靶点。

https://cdn.ncbi.nlm.nih.gov/pmc/blobs/c354/6988374/e5b07f88de31/12943_2020_1132_Fig1_HTML.jpg

文献检索

告别复杂PubMed语法,用中文像聊天一样搜索,搜遍4000万医学文献。AI智能推荐,让科研检索更轻松。

立即免费搜索

文件翻译

保留排版,准确专业,支持PDF/Word/PPT等文件格式,支持 12+语言互译。

免费翻译文档

深度研究

AI帮你快速写综述,25分钟生成高质量综述,智能提取关键信息,辅助科研写作。

立即免费体验