Suppr超能文献

当归多糖通过DANCR/AUF-1/FOXO3调控轴抑制上皮-间质转化和肺纤维化。

Angelica Sinensis Polysaccharide Suppresses Epithelial-Mesenchymal Transition and Pulmonary Fibrosis via a DANCR/AUF-1/FOXO3 Regulatory Axis.

作者信息

Qian Weibin, Cai Xinrui, Qian Qiuhai, Wang Dongli, Zhang Lei

机构信息

1Department of Lung Disease, Affiliated Hospital of Shandong University of Traditional Chinese Medicine, Jinan, Shandong 250011, China.

2Department of Traditional Chinese Medicine, Shandong Academy of Occupational Health and Occupational Medicine, Shandong First Medical University & Shandong Academy of Medical Sciences, Jinan, Shandong 250062, China.

出版信息

Aging Dis. 2020 Feb 1;11(1):17-30. doi: 10.14336/AD.2019.0512. eCollection 2020 Feb.

Abstract

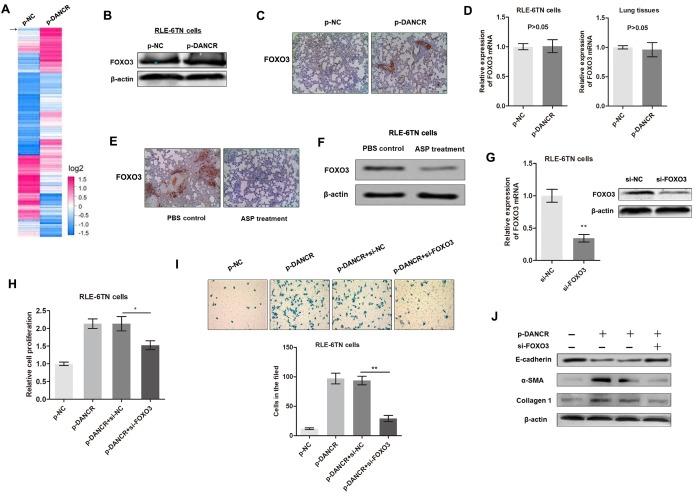
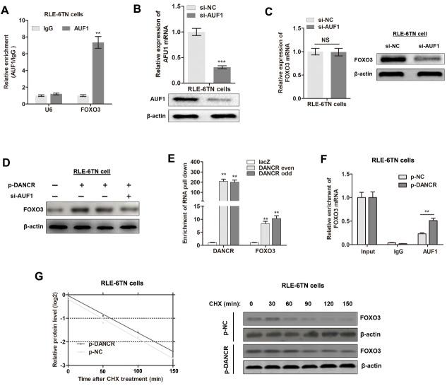
Idiopathic pulmonary fibrosis (IPF) is characterized by the accumulation of lung fibroblasts and extracellular matrix deposition. Angelica sinensis polysaccharide (ASP), the major bioactive component that can extracted from roots of angelica, plays functional roles in immunomodulation, anti-tumor activity, and hematopoiesis. Emerging evidence has suggested that long noncoding RNAs (lncRNAs) play important roles in pathophysiological processes in various diseases. However, the roles of lncRNAs and ASP in IPF remain poorly understood. In the present study, we investigated the effects of ASP in IPF, as well as their functional interactions with lncRNA DANCR (differentiation antagonizing non-protein coding RNA). IPF models were established by treating Sprague-Dawley rats with BLM and treating alveolar type Ⅱ epithelial (RLE-6TN) cells with TGF-β1. Our results showed that ASP treatment suppressed pulmonary fibrosis in rats and fibrogenesis in RLE-6TN cells. The lncRNA DANCR is downregulated after ASP treatment in both rat lung tissues and RLE-6TN cells, and DANCR overexpression dramatically reversed the suppressive effects of ASP in IPF. Mechanistically, DANCR directly binds with AUF1 (AU-binding factor 1), thereby upregulating FOXO3 mRNA and protein levels. Moreover, overexpression of AUF1 or FOXO3 reversed the functional effects induced by ASP treatment. In conclusion, our findings showed that DANCR mediates ASP-induced suppression of IPF via upregulation of FOXO3 protein levels in an AUF1-dependent manner. Therefore, DANCR could serve as a promising therapeutic target in IPF treatment with ASP.

摘要

特发性肺纤维化(IPF)的特征是肺成纤维细胞的积累和细胞外基质沉积。当归多糖(ASP)是可以从当归根中提取的主要生物活性成分,在免疫调节、抗肿瘤活性和造血过程中发挥功能作用。新出现的证据表明,长链非编码RNA(lncRNAs)在各种疾病的病理生理过程中发挥重要作用。然而,lncRNAs和ASP在IPF中的作用仍知之甚少。在本研究中,我们研究了ASP对IPF的影响,以及它们与lncRNA DANCR(分化拮抗非蛋白质编码RNA)的功能相互作用。通过用博来霉素处理Sprague-Dawley大鼠和用转化生长因子-β1处理肺泡Ⅱ型上皮(RLE-6TN)细胞来建立IPF模型。我们的结果表明,ASP处理可抑制大鼠肺纤维化和RLE-6TN细胞的纤维化形成。在大鼠肺组织和RLE-6TN细胞中,ASP处理后lncRNA DANCR表达下调,而DANCR过表达显著逆转了ASP对IPF的抑制作用。机制上,DANCR直接与AUF1(AU结合因子1)结合,从而上调FOXO3 mRNA和蛋白水平。此外,AUF1或FOXO3的过表达逆转了ASP处理诱导的功能效应。总之,我们的研究结果表明,DANCR通过以AUF1依赖的方式上调FOXO3蛋白水平介导ASP诱导的IPF抑制。因此,DANCR可能成为ASP治疗IPF的一个有前景的治疗靶点。

https://cdn.ncbi.nlm.nih.gov/pmc/blobs/5c38/6961774/0ce989b6820c/ad-11-1-17-g1.jpg

文献AI研究员

20分钟写一篇综述,助力文献阅读效率提升50倍。

立即体验

用中文搜PubMed

大模型驱动的PubMed中文搜索引擎

马上搜索

文档翻译

学术文献翻译模型,支持多种主流文档格式。

立即体验