Suppr超能文献

阐明胃食管反流病和特发性肺纤维化的共同生物标志物:对新型治疗靶点及当归作用的见解

Elucidating shared biomarkers in gastroesophageal reflux disease and idiopathic pulmonary fibrosis: insights into novel therapeutic targets and the role of angelicae sinensis radix.

作者信息

Wu Xuanyu, Xiao Xiang, Fang Hanyu, He Cuifang, Wang Hanyue, Wang Miao, Lan Peishu, Wang Fei, Du Quanyu, Yang Han

机构信息

Hospital of Chengdu University of Traditional Chinese Medicine, School of Clinical Medicine, Chengdu University of Traditional Chinese Medicine, Chengdu, China.

Graduate School, Beijing University of Chinese Medicine, Beijing, China.

出版信息

Front Pharmacol. 2024 Feb 13;15:1348708. doi: 10.3389/fphar.2024.1348708. eCollection 2024.

Abstract

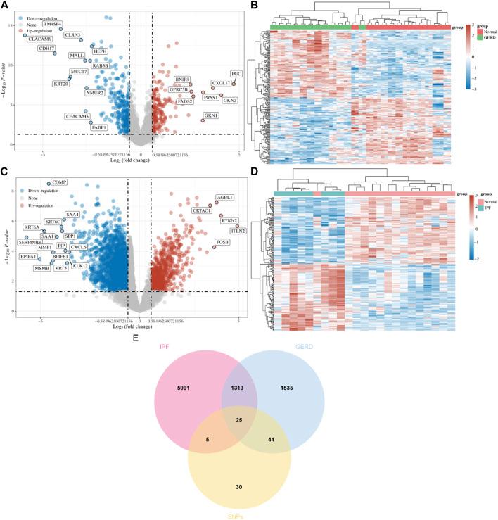
The etiological underpinnings of gastroesophageal reflux disease (GERD) and idiopathic pulmonary fibrosis (IPF) remain elusive, coupled with a scarcity of effective therapeutic interventions for IPF. Angelicae sinensis radix (ASR, also named Danggui) is a Chinese herb with potential anti-fibrotic properties, that holds promise as a therapeutic agent for IPF. This study seeks to elucidate the causal interplay and potential mechanisms underlying the coexistence of GERD and IPF. Furthermore, it aims to investigate the regulatory effect of ASR on this complex relationship. A two-sample Mendelian randomization (TSMR) approach was employed to delineate the causal connection between gastroesophageal reflux disease and IPF, with Phennoscanner V2 employed to mitigate confounding factors. Utilizing single nucleotide polymorphism (SNPs) and publicly available microarray data, we analyzed potential targets and mechanisms related to IPF in GERD. Network pharmacology and molecular docking were employed to explore the targets and efficacy of ASR in treating GERD-related IPF. External datasets were subsequently utilized to identify potential diagnostic biomarkers for GERD-related IPF. The IVW analysis demonstrated a positive causal relationship between GERD and IPF (IVW: OR = 1.002, 95%CI: 1.001, 1.003; < 0.001). Twenty-five shared differentially expressed genes (DEGs) were identified. GO functional analysis revealed enrichment in neural, cellular, and brain development processes, concentrated in chromosomes and plasma membranes, with protein binding and activation involvement. KEGG analysis unveiled enrichment in proteoglycan, ERBB, and neuroactive ligand-receptor interaction pathways in cancer. Protein-protein interaction (PPI) analysis identified seven hub genes. Network pharmacology analysis demonstrated that 104 components of ASR targeted five hub genes (PDE4B, DRD2, ERBB4, ESR1, GRM8), with molecular docking confirming their excellent binding efficiency. GRM8 and ESR1 emerged as potential diagnostic biomarkers for GERD-related IPF (ESR1: AUC = 0.762, AUC = 0.725; GRM8: AUC = 0.717, AUC = 0.908). GRM8 and ESR1 emerged as potential diagnostic biomarkers for GERD-related IPF, validated in external datasets. This study establishes a causal link between GERD and IPF, identifying five key targets and two potential diagnostic biomarkers for GERD-related IPF. ASR exhibits intervention efficacy and favorable binding characteristics, positioning it as a promising candidate for treating GERD-related IPF. The potential regulatory mechanisms may involve cell responses to fibroblast growth factor stimulation and steroidal hormone-mediated signaling pathways.

摘要

胃食管反流病(GERD)和特发性肺纤维化(IPF)的病因基础仍不明确,同时针对IPF的有效治疗干预措施匮乏。当归(ASR,也叫Danggui)是一种具有潜在抗纤维化特性的中药,有望成为治疗IPF的药物。本研究旨在阐明GERD和IPF共存背后的因果相互作用及潜在机制。此外,旨在研究当归对这种复杂关系的调节作用。采用两样本孟德尔随机化(TSMR)方法来描述胃食管反流病和IPF之间的因果联系,使用Phennoscanner V2来减轻混杂因素。利用单核苷酸多态性(SNP)和公开可用的微阵列数据,我们分析了GERD中与IPF相关的潜在靶点和机制。采用网络药理学和分子对接来探索当归治疗GERD相关IPF的靶点和疗效。随后利用外部数据集来识别GERD相关IPF的潜在诊断生物标志物。逆方差加权(IVW)分析表明GERD和IPF之间存在正因果关系(IVW:比值比=1.002,95%置信区间:1.001,1.003;P<0.001)。鉴定出25个共享的差异表达基因(DEG)。基因本体(GO)功能分析显示在神经、细胞和大脑发育过程中富集,集中在染色体和质膜,涉及蛋白质结合和激活。京都基因与基因组百科全书(KEGG)分析揭示在癌症中的蛋白聚糖、表皮生长因子受体(ERBB)和神经活性配体-受体相互作用途径中富集。蛋白质-蛋白质相互作用(PPI)分析确定了7个枢纽基因。网络药理学分析表明当归的104种成分靶向5个枢纽基因(磷酸二酯酶4B(PDE4B)、多巴胺受体D2(DRD2)、表皮生长因子受体4(ERBB4)、雌激素受体1(ESR1)、促代谢型谷氨酸受体8(GRM8)),分子对接证实它们具有优异的结合效率。GRM8和ESR1成为GERD相关IPF的潜在诊断生物标志物(ESR1:曲线下面积(AUC)=0.762,AUC=0.725;GRM8:AUC=0.717,AUC=0.908)。GRM8和ESR1成为GERD相关IPF的潜在诊断生物标志物,并在外部数据集中得到验证。本研究建立了GERD和IPF之间的因果联系,确定了GERD相关IPF的5个关键靶点和2个潜在诊断生物标志物。当归表现出干预疗效和良好的结合特性,使其成为治疗GERD相关IPF的有前景的候选药物。潜在的调节机制可能涉及细胞对成纤维细胞生长因子刺激的反应和甾体激素介导的信号通路。

https://cdn.ncbi.nlm.nih.gov/pmc/blobs/521f/10897002/ce5512f2b3f2/fphar-15-1348708-g001.jpg

文献AI研究员

20分钟写一篇综述,助力文献阅读效率提升50倍。

立即体验

用中文搜PubMed

大模型驱动的PubMed中文搜索引擎

马上搜索

文档翻译

学术文献翻译模型,支持多种主流文档格式。

立即体验