• 文献检索
  • 文档翻译
  • 深度研究
  • 学术资讯
  • Suppr Zotero 插件Zotero 插件
  • 邀请有礼
  • 套餐&价格
  • 历史记录
应用&插件
Suppr Zotero 插件Zotero 插件浏览器插件Mac 客户端Windows 客户端微信小程序
定价
高级版会员购买积分包购买API积分包
服务
文献检索文档翻译深度研究API 文档MCP 服务
关于我们
关于 Suppr公司介绍联系我们用户协议隐私条款
关注我们

Suppr 超能文献

核心技术专利:CN118964589B侵权必究
粤ICP备2023148730 号-1Suppr @ 2026

文献检索

告别复杂PubMed语法,用中文像聊天一样搜索,搜遍4000万医学文献。AI智能推荐,让科研检索更轻松。

立即免费搜索

文件翻译

保留排版,准确专业,支持PDF/Word/PPT等文件格式,支持 12+语言互译。

免费翻译文档

深度研究

AI帮你快速写综述,25分钟生成高质量综述,智能提取关键信息,辅助科研写作。

立即免费体验

TFAP2A 诱导的 ITPKA 可作为肺腺癌的致癌基因,并与 DBN1 相互作用。

TFAP2A Induced ITPKA Serves as an Oncogene and Interacts with DBN1 in Lung Adenocarcinoma.

机构信息

Jiangsu Cancer Hospital, Jiangsu Institute Of Cancer Research, Nanjing Medical University Affiliated Cancer Hospital; 42 Baiziting, Nanjing, Jiangsu, 210009, China (Corresponding Address).

School Of Medicine, Jiangsu University, Zhenjiang, Jiangsu, China.

出版信息

Int J Biol Sci. 2020 Jan 1;16(3):504-514. doi: 10.7150/ijbs.40435. eCollection 2020.

DOI:10.7150/ijbs.40435
PMID:32015686
原文链接:https://pmc.ncbi.nlm.nih.gov/articles/PMC6990902/
Abstract

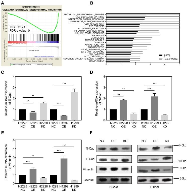
The inositol polyphosphate kinase (IPK) family member ITPKA (inositol 1,4,5-trisphosphate 3-kinase) regulates the levels of many inositol polyphosphates which are important in cellular signaling. Several recent studies reported the aberrant expression of ITPKA in malignancy disease and usually made cancer more aggressive. However, the contribution of the inositol polyphosphate kinase ITPKA to lung cancer development remains unclear. Here we report that ITPKA is overexpressed in lung adenocarcinoma (LUAD) and positively correlated with advanced clinical parameters. ITPKA contributes to the malignant phenotypes . Mechanistically, ITPKA executed its action through the inducting of epithelial-mesenchymal transition (EMT) and interacting with Drebrin 1 (which is related to cancer metastasis). Moreover, the hyper-expression of ITPKA in LUAD is transcriptionally activated by the transcription factor TFAP2A. In survival analysis by using tissue microarray (TMA), we indicate that ITPKA is hyper-expressed in LUAD tissues compared to adjacent normal tissues, and increased expression of ITPKA is associated with poor prognosis. Collectively, this study indicates that TFAP2A induced ITPKA hyperexpression promotes LUAD via interacting with Drebrin 1 and activating epithelial-mesenchymal transition (EMT). ITPKA might represent a potent candidate for the treatment and prognostic prediction of LUAD.

摘要

肌醇多磷酸激酶(IPK)家族成员 ITPKA(三磷酸肌醇 1,4,5-激酶)调节许多肌醇多磷酸盐的水平,这些多磷酸盐在细胞信号转导中很重要。最近的几项研究报告称,ITPKA 在恶性疾病中表达异常,通常使癌症更具侵袭性。然而,肌醇多磷酸激酶 ITPKA 对肺癌发展的贡献尚不清楚。在这里,我们报告称 ITPKA 在肺腺癌(LUAD)中过表达,并与先进的临床参数呈正相关。ITPKA 有助于恶性表型。在机制上,ITPKA 通过诱导上皮-间充质转化(EMT)并与 Drebrin 1 相互作用(与癌症转移有关)来发挥作用。此外,转录因子 TFAP2A 转录激活 LUAD 中 ITPKA 的高表达。通过使用组织微阵列(TMA)进行生存分析,我们表明与相邻正常组织相比,ITPKA 在 LUAD 组织中过表达,并且 ITPKA 的表达增加与预后不良相关。总的来说,这项研究表明,TFAP2A 诱导的 ITPKA 过表达通过与 Drebrin 1 相互作用并激活上皮-间充质转化(EMT)促进 LUAD。ITPKA 可能代表 LUAD 治疗和预后预测的有效候选物。

https://cdn.ncbi.nlm.nih.gov/pmc/blobs/be16/6990902/54e12ba1ef0f/ijbsv16p0504g006.jpg
https://cdn.ncbi.nlm.nih.gov/pmc/blobs/be16/6990902/6e1f0db42267/ijbsv16p0504g001.jpg
https://cdn.ncbi.nlm.nih.gov/pmc/blobs/be16/6990902/68a6a5c3a05b/ijbsv16p0504g002.jpg
https://cdn.ncbi.nlm.nih.gov/pmc/blobs/be16/6990902/b28c2c2905b4/ijbsv16p0504g003.jpg
https://cdn.ncbi.nlm.nih.gov/pmc/blobs/be16/6990902/d60c34707391/ijbsv16p0504g004.jpg
https://cdn.ncbi.nlm.nih.gov/pmc/blobs/be16/6990902/ccb6b268b677/ijbsv16p0504g005.jpg
https://cdn.ncbi.nlm.nih.gov/pmc/blobs/be16/6990902/54e12ba1ef0f/ijbsv16p0504g006.jpg
https://cdn.ncbi.nlm.nih.gov/pmc/blobs/be16/6990902/6e1f0db42267/ijbsv16p0504g001.jpg
https://cdn.ncbi.nlm.nih.gov/pmc/blobs/be16/6990902/68a6a5c3a05b/ijbsv16p0504g002.jpg
https://cdn.ncbi.nlm.nih.gov/pmc/blobs/be16/6990902/b28c2c2905b4/ijbsv16p0504g003.jpg
https://cdn.ncbi.nlm.nih.gov/pmc/blobs/be16/6990902/d60c34707391/ijbsv16p0504g004.jpg
https://cdn.ncbi.nlm.nih.gov/pmc/blobs/be16/6990902/ccb6b268b677/ijbsv16p0504g005.jpg
https://cdn.ncbi.nlm.nih.gov/pmc/blobs/be16/6990902/54e12ba1ef0f/ijbsv16p0504g006.jpg

相似文献

1
TFAP2A Induced ITPKA Serves as an Oncogene and Interacts with DBN1 in Lung Adenocarcinoma.TFAP2A 诱导的 ITPKA 可作为肺腺癌的致癌基因,并与 DBN1 相互作用。
Int J Biol Sci. 2020 Jan 1;16(3):504-514. doi: 10.7150/ijbs.40435. eCollection 2020.
2
TFAP2A Induced KRT16 as an Oncogene in Lung Adenocarcinoma via EMT.TFAP2A 通过 EMT 诱导 KRT16 作为肺腺癌的癌基因。
Int J Biol Sci. 2019 Jun 2;15(7):1419-1428. doi: 10.7150/ijbs.34076. eCollection 2019.
3
TFAP2A potentiates lung adenocarcinoma metastasis by a novel miR-16 family/TFAP2A/PSG9/TGF-β signaling pathway.TFAP2A 通过一种新型的 miR-16 家族/TFAP2A/PSG9/TGF-β 信号通路促进肺腺癌转移。
Cell Death Dis. 2021 Apr 6;12(4):352. doi: 10.1038/s41419-021-03606-x.
4
TFAP2A Activates S100A2 to Mediate Glutamine Metabolism and Promote Lung Adenocarcinoma Metastasis.TFAP2A 激活 S100A2 介导谷氨酰胺代谢并促进肺腺癌转移。
Clin Respir J. 2024 Aug;18(8):e13825. doi: 10.1111/crj.13825.
5
TFAP2A Upregulates SKA3 to Promote Glycolysis and Reduce the Sensitivity of Lung Adenocarcinoma Cells to Cisplatin.TFAP2A 通过上调 SKA3 促进肺腺癌细胞的糖酵解并降低顺铂敏感性。
Pharmacology. 2024;109(4):202-215. doi: 10.1159/000536557. Epub 2024 Apr 22.
6
ITPKA Gene Body Methylation Regulates Gene Expression and Serves as an Early Diagnostic Marker in Lung and Other Cancers.ITPKA基因体甲基化调控基因表达并作为肺癌及其他癌症的早期诊断标志物。
J Thorac Oncol. 2016 Sep;11(9):1469-81. doi: 10.1016/j.jtho.2016.05.010. Epub 2016 May 24.
7
TFAP2A-induced SLC2A1-AS1 promotes cancer cell proliferation.TFAP2A 诱导的 SLC2A1-AS1 促进癌细胞增殖。
Biol Chem. 2021 Feb 19;402(6):717-727. doi: 10.1515/hsz-2020-0290. Print 2021 May 26.
8
High expression of keratin 6C is associated with poor prognosis and accelerates cancer proliferation and migration by modulating epithelial-mesenchymal transition in lung adenocarcinoma.角蛋白 6C 的高表达与不良预后相关,并通过调节肺腺癌中的上皮-间充质转化加速癌症增殖和迁移。
Genes Genomics. 2020 Feb;42(2):179-188. doi: 10.1007/s13258-019-00889-5. Epub 2019 Nov 25.
9
STRIP2, a member of the striatin-interacting phosphatase and kinase complex, is implicated in lung adenocarcinoma cell growth and migration.STRIP2,一种位于丝氨酸苏氨酸激酶和磷酸酶相互作用蛋白复合物中的蛋白,与肺腺癌的细胞生长和迁移有关。
FEBS Open Bio. 2020 Mar;10(3):351-361. doi: 10.1002/2211-5463.12785. Epub 2020 Feb 12.
10
Functional role of inositol-1,4,5-trisphosphate-3-kinase-A for motility of malignant transformed cells.三磷酸肌醇-3-激酶-A 在恶性转化细胞运动中的功能作用。
Int J Cancer. 2011 Sep 15;129(6):1300-9. doi: 10.1002/ijc.25782. Epub 2011 Jan 6.

引用本文的文献

1
DBN1‑mediated upregulation of GAB2 facilitates the migration and invasion of T‑cell acute lymphoblastic leukemia cells.DBN1介导的GAB2上调促进T细胞急性淋巴细胞白血病细胞的迁移和侵袭。
Oncol Rep. 2025 Nov;54(5). doi: 10.3892/or.2025.8982. Epub 2025 Sep 5.
2
TFAP2A promotes NSCLC malignant progression by enhancing AOC1 transcription.TFAP2A通过增强AOC1转录促进非小细胞肺癌的恶性进展。
Hereditas. 2025 Aug 14;162(1):156. doi: 10.1186/s41065-025-00524-2.
3
Single-cell transcriptomic profiling reveals the heterogeneity of epithelial cells in lung adenocarcinoma lymph node metastasis and develops a prognostic signature.

本文引用的文献

1
TFAP2A Induced KRT16 as an Oncogene in Lung Adenocarcinoma via EMT.TFAP2A 通过 EMT 诱导 KRT16 作为肺腺癌的癌基因。
Int J Biol Sci. 2019 Jun 2;15(7):1419-1428. doi: 10.7150/ijbs.34076. eCollection 2019.
2
Validation of miRNA prognostic power in hepatocellular carcinoma using expression data of independent datasets.使用独立数据集的表达数据验证 miRNA 在肝细胞癌中的预后能力。
Sci Rep. 2018 Jun 15;8(1):9227. doi: 10.1038/s41598-018-27521-y.
3
Role of AP-2α and MAPK7 in the regulation of autocrine TGF-β/miR-200b signals to maintain epithelial-mesenchymal transition in cholangiocarcinoma.
单细胞转录组分析揭示肺腺癌淋巴结转移中上皮细胞的异质性并建立预后特征。
Front Immunol. 2025 Jul 25;16:1637625. doi: 10.3389/fimmu.2025.1637625. eCollection 2025.
4
Comprehensive analysis of telomere and aging-related signature for predicting prognosis and immunotherapy response in lung adenocarcinoma.用于预测肺腺癌预后和免疫治疗反应的端粒与衰老相关特征的综合分析
J Cardiothorac Surg. 2025 Jan 6;20(1):31. doi: 10.1186/s13019-024-03337-y.
5
-activated promotes lung adenocarcinoma progression and inhibits CD4/CD8 T-cell infiltrations by targeting signaling pathway.激活的[具体内容]通过靶向[具体信号通路]促进肺腺癌进展并抑制CD4/CD8 T细胞浸润。
Transl Lung Cancer Res. 2024 Sep 30;13(9):2116-2138. doi: 10.21037/tlcr-24-50. Epub 2024 Sep 10.
6
TFAP2A Activates S100A2 to Mediate Glutamine Metabolism and Promote Lung Adenocarcinoma Metastasis.TFAP2A 激活 S100A2 介导谷氨酰胺代谢并促进肺腺癌转移。
Clin Respir J. 2024 Aug;18(8):e13825. doi: 10.1111/crj.13825.
7
ITPKA phosphorylates PYCR1 and promotes the progression of glioma.ITPKA使PYCR1磷酸化并促进胶质瘤进展。
Heliyon. 2024 Jul 30;10(15):e35303. doi: 10.1016/j.heliyon.2024.e35303. eCollection 2024 Aug 15.
8
IGF2BP3 suppresses ferroptosis in lung adenocarcinoma by m6A-dependent regulation of TFAP2A to transcriptionally activate SLC7A11/GPX4.IGF2BP3通过m6A依赖的TFAP2A调控转录激活SLC7A11/GPX4来抑制肺腺癌中的铁死亡。
Mol Cell Biochem. 2025 Apr;480(4):2361-2375. doi: 10.1007/s11010-024-05068-z. Epub 2024 Jul 18.
9
Unraveling a Key Molecular Player Governing Pulmonary Alveolar Development.揭示调控肺泡发育的关键分子参与者
Am J Respir Cell Mol Biol. 2024 Apr;70(4):237-238. doi: 10.1165/rcmb.2024-0025ED.
10
Potential prognosis and immunotherapy predictor TFAP2A in pan-cancer.泛癌中潜在的预后和免疫治疗预测因子TFAP2A
Aging (Albany NY). 2024 Jan 23;16(2):1021-1048. doi: 10.18632/aging.205225.
AP-2α 和 MAPK7 在调节自分泌 TGF-β/miR-200b 信号以维持胆管癌细胞上皮-间充质转化中的作用。
J Hematol Oncol. 2017 Oct 30;10(1):170. doi: 10.1186/s13045-017-0528-6.
4
Inositol-1,4,5-trisphosphate 3-kinase-A (ITPKA) is frequently over-expressed and functions as an oncogene in several tumor types.肌醇-1,4,5-三磷酸3-激酶-A(ITPKA)在多种肿瘤类型中经常过度表达并作为一种癌基因发挥作用。
Biochem Pharmacol. 2017 Aug 1;137:1-9. doi: 10.1016/j.bcp.2017.03.023. Epub 2017 Apr 2.
5
The drebrin/EB3 pathway drives invasive activity in prostate cancer.drebrin/EB3通路驱动前列腺癌的侵袭活性。
Oncogene. 2017 Jul 20;36(29):4111-4123. doi: 10.1038/onc.2017.45. Epub 2017 Mar 20.
6
ITPKA Gene Body Methylation Regulates Gene Expression and Serves as an Early Diagnostic Marker in Lung and Other Cancers.ITPKA基因体甲基化调控基因表达并作为肺癌及其他癌症的早期诊断标志物。
J Thorac Oncol. 2016 Sep;11(9):1469-81. doi: 10.1016/j.jtho.2016.05.010. Epub 2016 May 24.
7
AP-2α inhibits hepatocellular carcinoma cell growth and migration.AP-2α 抑制肝癌细胞的生长和迁移。
Int J Oncol. 2016 Mar;48(3):1125-34. doi: 10.3892/ijo.2016.3318. Epub 2016 Jan 5.
8
A human interactome in three quantitative dimensions organized by stoichiometries and abundances.一种以化学计量和丰度为组织特征的人类相互作用组的三个定量维度。
Cell. 2015 Oct 22;163(3):712-23. doi: 10.1016/j.cell.2015.09.053.
9
ITPKA expression is a novel prognostic factor in hepatocellular carcinoma.ITPKA表达是肝细胞癌的一种新的预后因素。
Diagn Pathol. 2015 Aug 7;10:136. doi: 10.1186/s13000-015-0374-1.
10
iTRAQ analysis of colorectal cancer cell lines suggests Drebrin (DBN1) is overexpressed during liver metastasis.iTRAQ 分析结直肠癌细胞系提示在肝转移过程中 Drebrin(DBN1)过表达。
Proteomics. 2014 Jun;14(11):1434-43. doi: 10.1002/pmic.201300462. Epub 2014 Apr 17.