Sasidharan Nair Varun, Toor Salman M, Taha Rowaida Z, Ahmed Ayman A, Kurer Mohamed A, Murshed Khaled, Soofi Madiha E, Ouararhni Khalid, Alajez Nehad M, Abu Nada Mohamed, Elkord Eyad
Cancer Research Center, Qatar Biomedical Research Institute (QBRI), Hamad Bin Khalifa University (HBKU), Qatar Foundation (QF), P.O. Box 34110 Doha, Qatar.
Department of Surgery, Hamad Medical Corporation, P.O. Box 34110 Doha, Qatar.
Vaccines (Basel). 2020 Feb 6;8(1):71. doi: 10.3390/vaccines8010071.
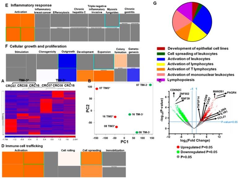
T cell immunoglobulin mucin-3 (TIM-3) is an immune checkpoint identified as one of the key players in regulating T-cell responses. Studies have shown that TIM-3 is upregulated in the tumor microenvironment (TME). However, the precise role of TIM-3 in colorectal cancer (CRC) TME is yet to be elucidated. We performed phenotypic and molecular characterization of TIM-3 T cells in the TME and circulation of CRC patients by analyzing tumor tissues (TT, TILs), normal tissues (NT, NILs), and peripheral blood mononuclear cells (PBMC). TIM-3 was upregulated on both CD4 and CD3CD4 (CD8) TILs. CD4TIM-3 TILs expressed higher levels of T regulatory cell (Tregs)-signature genes, including FoxP3 and Helios, compared with their TIM-3 counterparts. Transcriptomic and ingenuity pathway analyses showed that TIM-3 potentially activates inflammatory and tumor metastatic pathways. Moreover, NF-κB-mediated transcription factors were upregulated in CD4TIM-3 TILs, which could favor proliferation/invasion and induce inflammatory and T-cell exhaustion pathways. In addition, we found that CD4TIM-3 TILs potentially support tumor invasion and metastasis, compared with conventional CD4CD25 Tregs in the CRC TME. However, functional studies are warranted to support these findings. In conclusion, this study discloses some of the functional pathways of TIM-3 TILs, which could improve their targeting in more specific therapeutic approaches in CRC patients.
T细胞免疫球蛋白黏蛋白-3(TIM-3)是一种免疫检查点,被认为是调节T细胞反应的关键因子之一。研究表明,TIM-3在肿瘤微环境(TME)中上调。然而,TIM-3在结直肠癌(CRC)TME中的具体作用尚待阐明。我们通过分析肿瘤组织(TT、TILs)、正常组织(NT、NILs)和外周血单核细胞(PBMC),对CRC患者TME和循环中的TIM-3 T细胞进行了表型和分子特征分析。TIM-3在CD4和CD3CD4(CD8)TILs上均上调。与TIM-3阴性的CD4 TILs相比,CD4TIM-3 TILs表达更高水平的调节性T细胞(Tregs)特征基因,包括FoxP3和Helios。转录组学和 Ingenuity 通路分析表明,TIM-3可能激活炎症和肿瘤转移通路。此外,NF-κB介导的转录因子在CD4TIM-3 TILs中上调,这可能有利于增殖/侵袭,并诱导炎症和T细胞耗竭通路。此外,我们发现,与CRC TME中的传统CD4CD25 Tregs相比,CD4TIM-3 TILs可能支持肿瘤侵袭和转移。然而,需要进行功能研究来支持这些发现。总之,本研究揭示了TIM-3 TILs的一些功能通路,这可能有助于在CRC患者更具针对性的治疗方法中对其进行靶向治疗。