Department of Life Sciences and Technology, Xinxiang Medical University, Jinsui East Road, Xinxiang, 453003, Henan, People's Republic of China.
Department of Gastroenterology & Hepatology, Chinese PLA General Hospital, #28 Fuxing Road, Beijing, 100853, People's Republic of China.
Clin Epigenetics. 2020 Feb 10;12(1):22. doi: 10.1186/s13148-020-0815-x.
There are seven insulin-like growth factor binding proteins (IGFBPs) that bind insulin-like growth factors (IGFs). IGFBP like protein1 (IGFBPL1) is a new member of this family. The function and mechanism of IGFBPL1 in esophageal cancer remains to be elucidated.
Eight esophageal cancer cell lines, 114 cases of esophageal dysplasia, and 501 cases of primary esophageal cancer samples were examined in this study. Methylation-specific polymerase chain reaction (MSP), immunohistochemistry, Western blot, flow cytometry, RNA interference assay, and xenograft mouse models were employed.
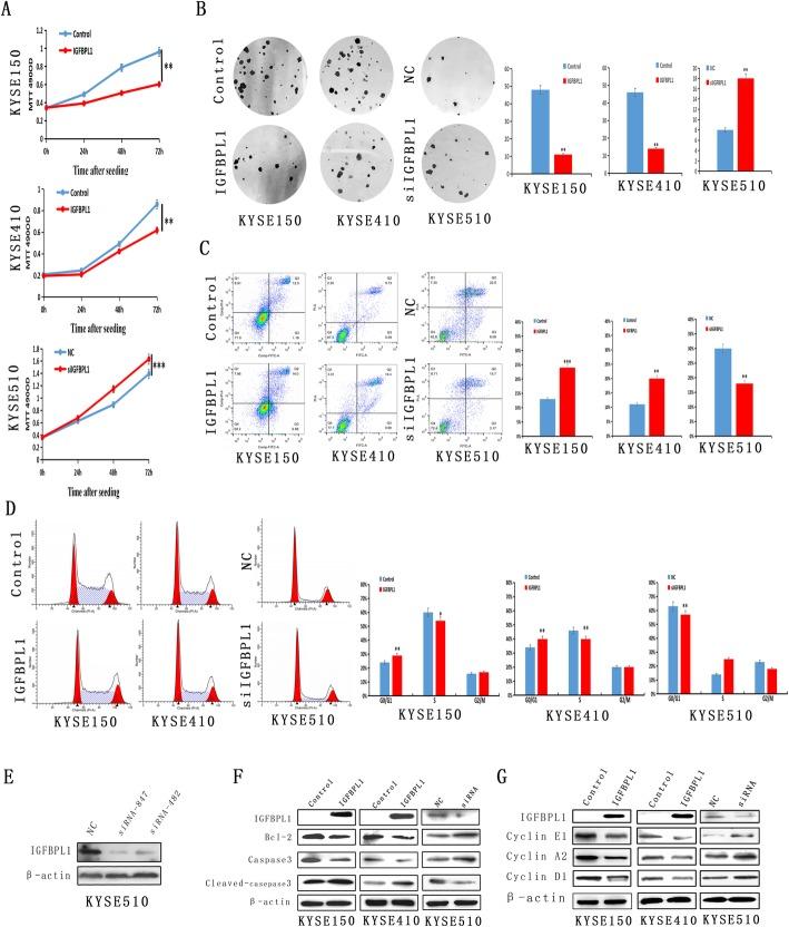
The expression of IGFBPL1was lost and complete methylation was found in KYSE150 and KYSE410 cells. Reduced expression and partial methylation of IGFBPL1 was found in Bic1, KYSE140, KYSE450, KYSE520, and COLO680N cells. High expression and unmethylation was detected in KYSE510 cells. Restoration of IGFBPL1 expression was found in KYSE150 and KYSE410 cells and the expression of IGFBPL1 was increased in Bic1, KYSE140, KYSE450, KYSE520, and COLO680N cells, after 5-AZA-2'-deoxycytidine treatment. IGFBPL1 was methylated in 47.3% (53/114) of esophageal dysplasia and 49.1% (246/501) of human primary esophageal squamous cell carcinoma (ESCC). Methylation of IGFBPL1 was significantly associated with TNM stage (p = 0.012), and tumor size (p = 0.009). IGFBPL1 inhibited esophageal cancer cell clonal formation and proliferation and induced cell apoptosis and G1/S phase arrest. Further study found that IGFBPL1 is involved in PI3K-AKT signaling and IGFBPL1 suppressed human ESCC xenografts growth in mice.
IGFBPL1 suppresses esophageal cancer cell growth by inhibiting PI3K-AKT signaling in vitro and in vivo. IGFBPL1 is a novel tumor suppressor in human esophageal cancer.
胰岛素样生长因子结合蛋白(IGFBPs)家族有 7 个成员,可与胰岛素样生长因子(IGFs)结合。IGFBP 样蛋白 1(IGFBPL1)是该家族的新成员。IGFBPL1 在食管癌中的功能和机制仍有待阐明。
本研究检测了 8 种食管癌细胞系、114 例食管发育不良和 501 例原发性食管癌样本。采用甲基化特异性聚合酶链反应(MSP)、免疫组织化学、Western blot、流式细胞术、RNA 干扰测定和异种移植小鼠模型进行检测。
KYSE150 和 KYSE410 细胞中 IGFBPL1 表达缺失且完全甲基化,Bic1、KYSE140、KYSE450、KYSE520 和 COLO680N 细胞中 IGFBPL1 表达降低且部分甲基化,KYSE510 细胞中 IGFBPL1 高表达且非甲基化。5-AZA-2'-脱氧胞苷处理后,KYSE150 和 KYSE410 细胞中 IGFBPL1 表达恢复,Bic1、KYSE140、KYSE450、KYSE520 和 COLO680N 细胞中 IGFBPL1 表达增加。食管发育不良组织中 IGFBPL1 甲基化率为 47.3%(53/114),原发性食管鳞状细胞癌(ESCC)组织中 IGFBPL1 甲基化率为 49.1%(246/501)。IGFBPL1 甲基化与 TNM 分期(p=0.012)和肿瘤大小(p=0.009)显著相关。IGFBPL1 抑制食管癌细胞克隆形成和增殖,并诱导细胞凋亡和 G1/S 期阻滞。进一步研究发现,IGFBPL1 参与 PI3K-AKT 信号通路,IGFBPL1 抑制人 ESCC 异种移植瘤在小鼠体内的生长。
IGFBPL1 通过体外和体内抑制 PI3K-AKT 信号通路抑制食管癌细胞生长。IGFBPL1 是人类食管癌的一种新型肿瘤抑制因子。