Xia Mei-Hui, Yan Xiao-Yu, Zhou Lei, Xu Long, Zhang Li-Chao, Yi Hao-Wei, Su Jing
Department of Obstetrics, the First Bethune Hospital of Jilin University, Changchun, Jilin, China.
Department of Pathophysiology, Key Laboratory of Pathobiology, Ministry of Education, College of Basic Medical Sciences, Jilin University, Changchun, Jilin, China.
J Cancer. 2020 Jan 1;11(6):1299-1307. doi: 10.7150/jca.34423. eCollection 2020.
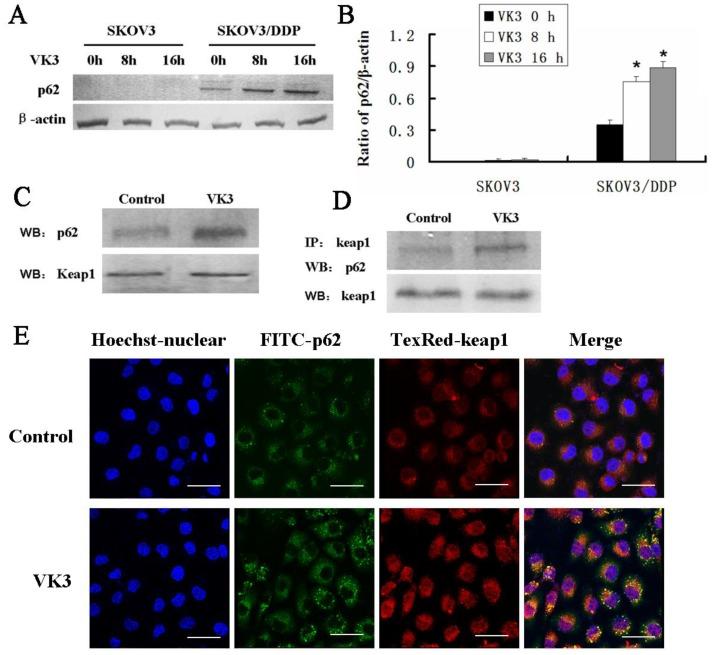
Imbalance of redox homeostasis may be responsible for the resistance of cancer to chemotherapy. Currently, increasing studies demonstrated that vitamin K3 (VK3), which promoted the production of ROS, had potential to be developed as an anti-tumor agent. We found SKOV3/DDP cells with high levels of p62 were insensitive to VK3 compared with SKOV3 cells. Furthermore, Nrf2 downstream antioxidant genes such as HO-1(heme oxygenase 1) and NQO1 (NAD (P) H: quinone oxidoreductase 1) were upregulated in SKOV3/DDP cells with VK3 treatment, which indicated VK3 activated Nrf2 signaling in SKOV3/DDP cells. Moreover, co-localization of p62 and Keap1 was also observed. Suppression of p62 expression increased the apoptosis induced by VK3, and the expression of Nrf2, HO-1 and NQO1 were all downregulated in SKOV3/DDP cells. Our results suggested that overexpressed p62 may protect cells from oxidative damage caused by VK3 through activating Keap1/Nrf2 signaling in ovarian cancer.
氧化还原稳态失衡可能是癌症对化疗产生耐药性的原因。目前,越来越多的研究表明,促进活性氧生成的维生素K3(VK3)有潜力被开发为一种抗肿瘤药物。我们发现,与SKOV3细胞相比,p62水平高的SKOV3/DDP细胞对VK3不敏感。此外,用VK3处理的SKOV3/DDP细胞中,Nrf2下游的抗氧化基因如HO-1(血红素加氧酶1)和NQO1(NAD(P)H:醌氧化还原酶1)上调,这表明VK3在SKOV3/DDP细胞中激活了Nrf2信号通路。此外,还观察到p62和Keap1的共定位。抑制p62表达增加了VK3诱导的细胞凋亡,并且SKOV3/DDP细胞中Nrf2、HO-1和NQO1的表达均下调。我们的结果表明,在卵巢癌中,过表达的p62可能通过激活Keap1/Nrf2信号通路保护细胞免受VK3引起的氧化损伤。