Institute of Bioinformatics, University of Georgia, Athens, GA, USA.
Department of Biochemistry & Molecular Biology, University of Georgia, Athens, GA, USA.
FEBS J. 2020 Oct;287(19):4150-4169. doi: 10.1111/febs.15246. Epub 2020 Mar 10.
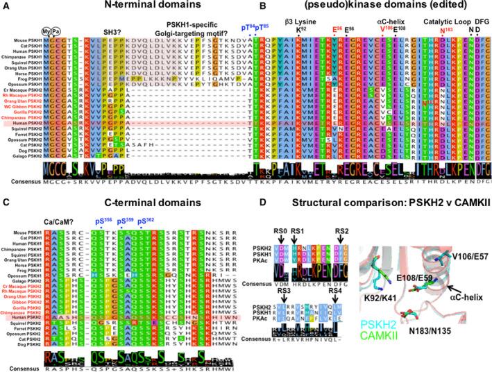
Pseudoenzymes are present within many, but not all, known enzyme families and lack one or more conserved canonical amino acids that help define their catalytically active counterparts. Recent findings in the pseudokinase field confirm that evolutionary repurposing of the structurally defined bilobal protein kinase fold permits distinct biological functions to emerge, many of which rely on conformational switching, as opposed to canonical catalysis. In this analysis, we evaluate progress in evaluating several members of the 'dark' pseudokinome that are pertinent to help drive this expanding field. Initially, we discuss how adaptions in erythropoietin-producing hepatocellular carcinoma (Eph) receptor tyrosine kinase domains resulted in two vertebrate pseudokinases, EphA10 and EphB6, in which co-evolving sequences generate new motifs that are likely to be important for both nucleotide binding and catalysis-independent signalling. Secondly, we discuss how conformationally flexible Tribbles pseudokinases, which have radiated in the complex vertebrates, control fundamental aspects of cell signalling that may be targetable with covalent small molecules. Finally, we show how species-level adaptions in the duplicated canonical kinase protein serine kinase histone (PSKH)1 sequence have led to the appearance of the pseudokinase PSKH2, whose physiological role remains mysterious. In conclusion, we show how the patterns we discover are selectively conserved within specific pseudokinases, and that when they are modelled alongside closely related canonical kinases, many are found to be located in functionally important regions of the conserved kinase fold. Interrogation of these patterns will be useful for future evaluation of these, and other, members of the unstudied human kinome.
拟酶存在于许多(但不是所有)已知的酶家族中,它们缺乏一个或多个有助于定义其催化活性对应物的保守典型氨基酸。最近在拟激酶领域的发现证实,结构定义的双叶蛋白激酶折叠的进化再利用允许出现独特的生物学功能,其中许多功能依赖于构象转换,而不是典型的催化作用。在这项分析中,我们评估了与推动这个不断发展的领域相关的“暗”拟激酶组的几个成员的评估进展。首先,我们讨论了促红细胞生成素产生肝细胞癌(Eph)受体酪氨酸激酶结构域的适应性如何导致两个脊椎动物拟激酶 EphA10 和 EphB6 的产生,其中共同进化的序列产生了新的模体,这些模体可能对核苷酸结合和非催化信号转导都很重要。其次,我们讨论了构象灵活的 Tribbles 拟激酶如何在复杂的脊椎动物中辐射,控制细胞信号转导的基本方面,这些方面可能可以用共价小分子来靶向。最后,我们展示了在重复的经典激酶蛋白丝氨酸激酶组蛋白(PSKH)1 序列中的种间适应性如何导致拟激酶 PSKH2 的出现,其生理作用仍然神秘。总之,我们展示了我们发现的模式如何在特定的拟激酶中选择性地保守,并且当它们与密切相关的经典激酶建模时,许多被发现在保守激酶折叠的功能重要区域。对这些模式的探究将有助于未来对这些以及其他未研究的人类激酶组成员的评估。