• 文献检索
  • 文档翻译
  • 深度研究
  • 学术资讯
  • Suppr Zotero 插件Zotero 插件
  • 邀请有礼
  • 套餐&价格
  • 历史记录
应用&插件
Suppr Zotero 插件Zotero 插件浏览器插件Mac 客户端Windows 客户端微信小程序
定价
高级版会员购买积分包购买API积分包
服务
文献检索文档翻译深度研究API 文档MCP 服务
关于我们
关于 Suppr公司介绍联系我们用户协议隐私条款
关注我们

Suppr 超能文献

核心技术专利:CN118964589B侵权必究
粤ICP备2023148730 号-1Suppr @ 2026

文献检索

告别复杂PubMed语法,用中文像聊天一样搜索,搜遍4000万医学文献。AI智能推荐,让科研检索更轻松。

立即免费搜索

文件翻译

保留排版,准确专业,支持PDF/Word/PPT等文件格式,支持 12+语言互译。

免费翻译文档

深度研究

AI帮你快速写综述,25分钟生成高质量综述,智能提取关键信息,辅助科研写作。

立即免费体验

免疫检查点调节增强 HIV-1 抗体诱导。

Immune checkpoint modulation enhances HIV-1 antibody induction.

机构信息

Duke Human Vaccine Institute, Duke University School of Medicine, Durham, NC, 27710, USA.

Department of Medicine, Duke University School of Medicine, Durham, NC, 27710, USA.

出版信息

Nat Commun. 2020 Feb 19;11(1):948. doi: 10.1038/s41467-020-14670-w.

DOI:10.1038/s41467-020-14670-w
PMID:32075963
原文链接:https://pmc.ncbi.nlm.nih.gov/articles/PMC7031230/
Abstract

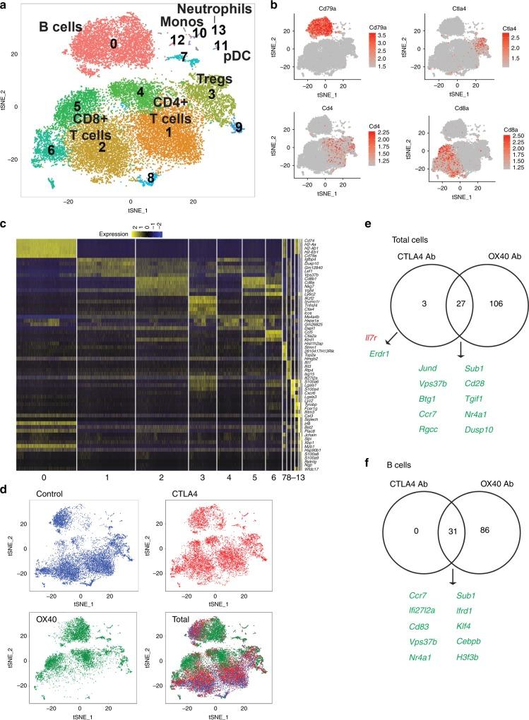
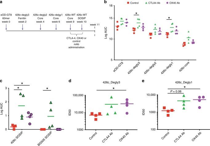
Eliciting protective titers of HIV-1 broadly neutralizing antibodies (bnAbs) is a goal of HIV-1 vaccine development, but current vaccine strategies have yet to induce bnAbs in humans. Many bnAbs isolated from HIV-1-infected individuals are encoded by immunoglobulin gene rearrangments with infrequent naive B cell precursors and with unusual genetic features that may be subject to host regulatory control. Here, we administer antibodies targeting immune cell regulatory receptors CTLA-4, PD-1 or OX40 along with HIV envelope (Env) vaccines to rhesus macaques and bnAb immunoglobulin knock-in (KI) mice expressing diverse precursors of CD4 binding site HIV-1 bnAbs. CTLA-4 blockade augments HIV-1 Env antibody responses in macaques, and in a bnAb-precursor mouse model, CTLA-4 blocking or OX40 agonist antibodies increase germinal center B and T follicular helper cells and plasma neutralizing antibodies. Thus, modulation of CTLA-4 or OX40 immune checkpoints during vaccination can promote germinal center activity and enhance HIV-1 Env antibody responses.

摘要

诱导 HIV-1 广谱中和抗体 (bnAbs) 的保护性滴度是 HIV-1 疫苗开发的目标,但目前的疫苗策略尚未在人类中诱导出 bnAbs。许多从 HIV-1 感染个体中分离出来的 bnAbs 是由免疫球蛋白基因重排编码的,其具有罕见的幼稚 B 细胞前体和不寻常的遗传特征,这些特征可能受到宿主调节控制。在这里,我们给恒河猴和表达不同 CD4 结合位点 HIV-1 bnAbs 前体的 bnAb 免疫球蛋白敲入 (KI) 小鼠施用针对免疫细胞调节受体 CTLA-4、PD-1 或 OX40 的抗体以及 HIV 包膜 (Env) 疫苗。CTLA-4 阻断增强了恒河猴的 HIV-1 Env 抗体反应,在 bnAb 前体小鼠模型中,CTLA-4 阻断或 OX40 激动剂抗体增加了生发中心 B 和滤泡辅助 T 细胞以及中和抗体。因此,在接种疫苗期间调节 CTLA-4 或 OX40 免疫检查点可以促进生发中心的活性并增强 HIV-1 Env 抗体反应。

https://cdn.ncbi.nlm.nih.gov/pmc/blobs/4537/7031230/71391ca6d4be/41467_2020_14670_Fig7_HTML.jpg
https://cdn.ncbi.nlm.nih.gov/pmc/blobs/4537/7031230/1b449035da5a/41467_2020_14670_Fig1_HTML.jpg
https://cdn.ncbi.nlm.nih.gov/pmc/blobs/4537/7031230/86800e889635/41467_2020_14670_Fig2_HTML.jpg
https://cdn.ncbi.nlm.nih.gov/pmc/blobs/4537/7031230/6833d3162d68/41467_2020_14670_Fig3_HTML.jpg
https://cdn.ncbi.nlm.nih.gov/pmc/blobs/4537/7031230/ae1de068e8df/41467_2020_14670_Fig4_HTML.jpg
https://cdn.ncbi.nlm.nih.gov/pmc/blobs/4537/7031230/20b474286877/41467_2020_14670_Fig5_HTML.jpg
https://cdn.ncbi.nlm.nih.gov/pmc/blobs/4537/7031230/430d46b13196/41467_2020_14670_Fig6_HTML.jpg
https://cdn.ncbi.nlm.nih.gov/pmc/blobs/4537/7031230/71391ca6d4be/41467_2020_14670_Fig7_HTML.jpg
https://cdn.ncbi.nlm.nih.gov/pmc/blobs/4537/7031230/1b449035da5a/41467_2020_14670_Fig1_HTML.jpg
https://cdn.ncbi.nlm.nih.gov/pmc/blobs/4537/7031230/86800e889635/41467_2020_14670_Fig2_HTML.jpg
https://cdn.ncbi.nlm.nih.gov/pmc/blobs/4537/7031230/6833d3162d68/41467_2020_14670_Fig3_HTML.jpg
https://cdn.ncbi.nlm.nih.gov/pmc/blobs/4537/7031230/ae1de068e8df/41467_2020_14670_Fig4_HTML.jpg
https://cdn.ncbi.nlm.nih.gov/pmc/blobs/4537/7031230/20b474286877/41467_2020_14670_Fig5_HTML.jpg
https://cdn.ncbi.nlm.nih.gov/pmc/blobs/4537/7031230/430d46b13196/41467_2020_14670_Fig6_HTML.jpg
https://cdn.ncbi.nlm.nih.gov/pmc/blobs/4537/7031230/71391ca6d4be/41467_2020_14670_Fig7_HTML.jpg

相似文献

1
Immune checkpoint modulation enhances HIV-1 antibody induction.免疫检查点调节增强 HIV-1 抗体诱导。
Nat Commun. 2020 Feb 19;11(1):948. doi: 10.1038/s41467-020-14670-w.
2
Increased, Durable B-Cell and ADCC Responses Associated with T-Helper Cell Responses to HIV-1 Envelope in Macaques Vaccinated with gp140 Occluded at the CD4 Receptor Binding Site.在接种CD4受体结合位点被封闭的gp140的猕猴中,与针对HIV-1包膜的辅助性T细胞反应相关的增强、持久的B细胞和ADCC反应。
J Virol. 2017 Sep 12;91(19). doi: 10.1128/JVI.00811-17. Print 2017 Oct 1.
3
Diverse recombinant HIV-1 Envs fail to activate B cells expressing the germline B cell receptors of the broadly neutralizing anti-HIV-1 antibodies PG9 and 447-52D.多种重组HIV-1包膜蛋白无法激活表达广泛中和抗HIV-1抗体PG9和447-52D的种系B细胞受体的B细胞。
J Virol. 2014 Mar;88(5):2645-57. doi: 10.1128/JVI.03228-13. Epub 2013 Dec 18.
4
Cross-Linking of a CD4-Mimetic Miniprotein with HIV-1 Env gp140 Alters Kinetics and Specificities of Antibody Responses against HIV-1 Env in Macaques.一种模拟CD4的微小蛋白质与HIV-1包膜糖蛋白gp140的交联改变了猕猴体内针对HIV-1包膜的抗体反应动力学和特异性。
J Virol. 2017 Sep 12;91(19). doi: 10.1128/JVI.00401-17. Print 2017 Oct 1.
5
Conditional antibody expression to avoid central B cell deletion in humanized HIV-1 vaccine mouse models.条件性抗体表达以避免人源化 HIV-1 疫苗小鼠模型中的中枢 B 细胞缺失。
Proc Natl Acad Sci U S A. 2020 Apr 7;117(14):7929-7940. doi: 10.1073/pnas.1921996117. Epub 2020 Mar 24.
6
CD4+ T Cells Are Dispensable for Induction of Broad Heterologous HIV Neutralizing Antibodies in Rhesus Macaques.CD4+ T 细胞对于诱导恒河猴产生广谱中和性 HIV 抗体是可有可无的。
Front Immunol. 2021 Oct 20;12:757811. doi: 10.3389/fimmu.2021.757811. eCollection 2021.
7
Coadministration of CH31 Broadly Neutralizing Antibody Does Not Affect Development of Vaccine-Induced Anti-HIV-1 Envelope Antibody Responses in Infant Rhesus Macaques.在恒河猴婴儿中,CH31 广谱中和抗体的联合给药并不影响疫苗诱导的抗 HIV-1 包膜抗体反应的发展。
J Virol. 2019 Feb 19;93(5). doi: 10.1128/JVI.01783-18. Print 2019 Mar 1.
8
HIV-1 Cross-Reactive Primary Virus Neutralizing Antibody Response Elicited by Immunization in Nonhuman Primates.非人灵长类动物免疫接种引发的HIV-1交叉反应性原发性病毒中和抗体反应
J Virol. 2017 Oct 13;91(21). doi: 10.1128/JVI.00910-17. Print 2017 Nov 1.
9
Engineering HIV envelope protein to activate germline B cell receptors of broadly neutralizing anti-CD4 binding site antibodies.工程 HIV 包膜蛋白以激活广谱中和抗 CD4 结合位点抗体的 germline B 细胞受体。
J Exp Med. 2013 Apr 8;210(4):655-63. doi: 10.1084/jem.20122824. Epub 2013 Mar 25.
10
Strategies for induction of HIV-1 envelope-reactive broadly neutralizing antibodies.HIV-1 包膜反应性广谱中和抗体的诱导策略。
J Int AIDS Soc. 2021 Nov;24 Suppl 7(Suppl 7):e25831. doi: 10.1002/jia2.25831.

引用本文的文献

1
Understanding the HIV-specific T-cell response to immune checkpoint blockade: what can we learn from cancer immunotherapy?了解HIV特异性T细胞对免疫检查点阻断的反应:我们能从癌症免疫治疗中学到什么?
Curr Opin HIV AIDS. 2025 Sep 1;20(5):441-448. doi: 10.1097/COH.0000000000000957. Epub 2025 Jul 18.
2
Combined TNF-α and OX40L targeting as a new treatment option for hidradenitis suppurativa.联合靶向肿瘤坏死因子-α和OX40L作为化脓性汗腺炎的一种新治疗选择。
J Allergy Clin Immunol Glob. 2025 Apr 23;4(3):100483. doi: 10.1016/j.jacig.2025.100483. eCollection 2025 Aug.
3
Immune checkpoint inhibitors in infectious disease.

本文引用的文献

1
Single-Cell Transcriptomics of Regulatory T Cells Reveals Trajectories of Tissue Adaptation.单细胞转录组学揭示调节性 T 细胞的组织适应性轨迹。
Immunity. 2019 Feb 19;50(2):493-504.e7. doi: 10.1016/j.immuni.2019.01.001. Epub 2019 Feb 5.
2
Advancing an HIV vaccine; advancing vaccinology.推进艾滋病疫苗研究;推进疫苗学发展。
Nat Rev Immunol. 2019 Feb;19(2):77-78. doi: 10.1038/s41577-018-0103-6.
3
Vaccine-Induced Protection from Homologous Tier 2 SHIV Challenge in Nonhuman Primates Depends on Serum-Neutralizing Antibody Titers.
传染病中的免疫检查点抑制剂。
Immunol Rev. 2024 Nov;328(1):350-371. doi: 10.1111/imr.13388. Epub 2024 Sep 9.
4
A cohort-based study of host gene expression: tumor suppressor and innate immune/inflammatory pathways associated with the HIV reservoir size.基于队列的宿主基因表达研究:与 HIV 储存库大小相关的肿瘤抑制因子和固有免疫/炎症途径。
PLoS Pathog. 2023 Nov 29;19(11):e1011114. doi: 10.1371/journal.ppat.1011114. eCollection 2023 Nov.
5
Identification of the prognostic biomarkers and their correlations with immune infiltration in colorectal cancer through bioinformatics analysis and experiments.通过生物信息学分析和实验鉴定结直肠癌的预后生物标志物及其与免疫浸润的相关性。
Heliyon. 2023 Jun 12;9(6):e17101. doi: 10.1016/j.heliyon.2023.e17101. eCollection 2023 Jun.
6
Humanized V(D)J-rearranging and TdT-expressing mouse vaccine models with physiological HIV-1 broadly neutralizing antibody precursors.具有生理 HIV-1 广泛中和抗体前体的人源化 V(D)J 重排和 TdT 表达的小鼠疫苗模型。
Proc Natl Acad Sci U S A. 2023 Jan 3;120(1):e2217883120. doi: 10.1073/pnas.2217883120. Epub 2022 Dec 27.
7
Development of combinatorial antibody therapies for diffuse large B cell lymphoma.弥漫性大B细胞淋巴瘤联合抗体疗法的研发
Front Med (Lausanne). 2022 Oct 24;9:1034594. doi: 10.3389/fmed.2022.1034594. eCollection 2022.
8
Single-cell analysis of immune cell transcriptome during HIV-1 infection and therapy.HIV-1 感染和治疗过程中免疫细胞转录组的单细胞分析。
BMC Immunol. 2022 Sep 29;23(1):48. doi: 10.1186/s12865-022-00523-2.
9
Augmenting antibody response to EGF-depleting immunotherapy: Findings from a phase I trial of CIMAvax-EGF in combination with nivolumab in advanced stage NSCLC.增强对表皮生长因子耗竭免疫疗法的抗体反应:CIMAvax-EGF联合纳武单抗治疗晚期非小细胞肺癌的I期试验结果
Front Oncol. 2022 Aug 3;12:958043. doi: 10.3389/fonc.2022.958043. eCollection 2022.
10
B cells in the balance: Offsetting self-reactivity avoidance with protection against foreign.B 细胞的平衡:避免自身反应性与抵御外来物的保护。
Front Immunol. 2022 Jul 25;13:951385. doi: 10.3389/fimmu.2022.951385. eCollection 2022.
疫苗诱导的非人类灵长类动物同源二级 SHIV 挑战的保护依赖于血清中和抗体滴度。
Immunity. 2019 Jan 15;50(1):241-252.e6. doi: 10.1016/j.immuni.2018.11.011. Epub 2018 Dec 11.
4
RAB11FIP5 Expression and Altered Natural Killer Cell Function Are Associated with Induction of HIV Broadly Neutralizing Antibody Responses.RAB11FIP5 的表达和自然杀伤细胞功能的改变与 HIV 广谱中和抗体反应的诱导有关。
Cell. 2018 Oct 4;175(2):387-399.e17. doi: 10.1016/j.cell.2018.08.064. Epub 2018 Sep 27.
5
Functional Relevance of Improbable Antibody Mutations for HIV Broadly Neutralizing Antibody Development.不可能抗体突变对 HIV 广谱中和抗体开发的功能相关性。
Cell Host Microbe. 2018 Jun 13;23(6):759-765.e6. doi: 10.1016/j.chom.2018.04.018. Epub 2018 May 31.
6
Initiation of HIV neutralizing B cell lineages with sequential envelope immunizations.序贯包膜免疫诱导 HIV 中和 B 细胞谱系。
Nat Commun. 2017 Nov 23;8(1):1732. doi: 10.1038/s41467-017-01336-3.
7
Immune perturbations in HIV-1-infected individuals who make broadly neutralizing antibodies.产生广泛中和抗体的HIV-1感染者的免疫扰动。
Sci Immunol. 2016 Jul 29;1(1):aag0851. doi: 10.1126/sciimmunol.aag0851.
8
Concurrent OX40 and CD30 Ligand Blockade Abrogates the CD4-Driven Autoimmunity Associated with CTLA4 and PD1 Blockade while Preserving Excellent Anti-CD8 Tumor Immunity.同时阻断OX40和CD30配体可消除与CTLA4和PD1阻断相关的CD4驱动的自身免疫,同时保留出色的抗CD8肿瘤免疫。
J Immunol. 2017 Aug 1;199(3):974-981. doi: 10.4049/jimmunol.1700088. Epub 2017 Jun 23.
9
Pentavalent HIV-1 vaccine protects against simian-human immunodeficiency virus challenge.五价 HIV-1 疫苗可预防猴免疫缺陷病毒攻击。
Nat Commun. 2017 Jun 8;8:15711. doi: 10.1038/ncomms15711.
10
Host controls of HIV broadly neutralizing antibody development.宿主对HIV广泛中和抗体产生的控制。
Immunol Rev. 2017 Jan;275(1):79-88. doi: 10.1111/imr.12508.