Suppr超能文献

精氨酸在二肽中介导杂乱无章的蛋白质组结合和多种毒性模式。

Arginine in Dipolypeptides Mediates Promiscuous Proteome Binding and Multiple Modes of Toxicity.

机构信息

Department of Biochemistry and Molecular Biology; and Bio21 Molecular Science and Biotechnology Institute, The University of Melbourne, VIC 3010, Australia; Bio21 Mass Spectrometry and Proteomics Facility, The University of Melbourne, Parkville, Victoria, Australia.

Bio21 Mass Spectrometry and Proteomics Facility, The University of Melbourne, Parkville, Victoria, Australia.

出版信息

Mol Cell Proteomics. 2020 Apr;19(4):640-654. doi: 10.1074/mcp.RA119.001888. Epub 2020 Feb 21.

Abstract

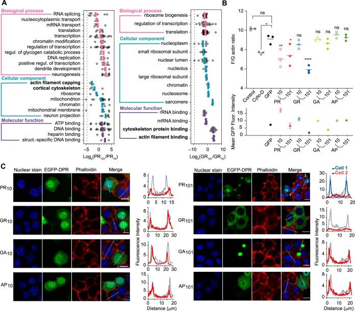
-associated Motor Neuron Disease patients feature abnormal expression of 5 dipeptide repeat (DPR) polymers. Here we used quantitative proteomics in a mouse neuronal-like cell line (Neuro2a) to demonstrate that the Arg residues in the most toxic DPRS, PR and GR, leads to a promiscuous binding to the proteome compared with a relative sparse binding of the more inert AP and GA. Notable targets included ribosomal proteins, translation initiation factors and translation elongation factors. PR and GR comprising more than 10 repeats appeared to robustly stall on ribosomes during translation suggesting Arg-rich peptide domains can electrostatically jam the ribosome exit tunnel during synthesis. Poly-GR also recruited arginine methylases, induced hypomethylation of endogenous proteins, and induced a profound destabilization of the actin cytoskeleton. Our findings point to arginine in GR and PR polymers as multivalent toxins to translation as well as arginine methylation that may explain the dysfunction of biological processes including ribosome biogenesis, mRNA splicing and cytoskeleton assembly.

摘要

与肌萎缩侧索硬化症相关的运动神经元疾病患者表现出 5 肽重复(DPR)聚合物的异常表达。在这里,我们使用定量蛋白质组学在小鼠神经元样细胞系(Neuro2a)中证明,最毒的 DPRS、PR 和 GR 中的精氨酸残基导致与蛋白质组的广泛结合,而相对惰性的 AP 和 GA 则稀疏结合。值得注意的靶标包括核糖体蛋白、翻译起始因子和翻译延伸因子。由超过 10 个重复组成的 PR 和 GR 似乎在翻译过程中在核糖体上强烈停滞,表明富含精氨酸的肽结构域可以在合成过程中静电堵塞核糖体出口隧道。聚-GR 还招募精氨酸甲基转移酶,诱导内源性蛋白质的低甲基化,并诱导肌动蛋白细胞骨架的严重不稳定。我们的研究结果表明,GR 和 PR 聚合物中的精氨酸是翻译以及精氨酸甲基化的多价毒素,这可能解释了包括核糖体生物发生、mRNA 剪接和细胞骨架组装在内的生物过程的功能障碍。

https://cdn.ncbi.nlm.nih.gov/pmc/blobs/08ea/7124463/b730a4a41972/zjw0042061060007.jpg

文献检索

告别复杂PubMed语法,用中文像聊天一样搜索,搜遍4000万医学文献。AI智能推荐,让科研检索更轻松。

立即免费搜索

文件翻译

保留排版,准确专业,支持PDF/Word/PPT等文件格式,支持 12+语言互译。

免费翻译文档

深度研究

AI帮你快速写综述,25分钟生成高质量综述,智能提取关键信息,辅助科研写作。

立即免费体验