Suppr超能文献

VCAM1/VLA4 相互作用介导 Ly6Clow 单核细胞在真菌感染过程中通过 TNFR 信号依赖的方式募集到大脑。

VCAM1/VLA4 interaction mediates Ly6Clow monocyte recruitment to the brain in a TNFR signaling dependent manner during fungal infection.

机构信息

Division of Immunology, Virginia-Maryland College of Veterinary Medicine and Maryland Pathogen Research Institute, University of Maryland, College Park, Maryland, United States of America.

The Regional Center for Mycology and Biotechnology, Al-Azhar University, Cairo, Egypt.

出版信息

PLoS Pathog. 2020 Feb 26;16(2):e1008361. doi: 10.1371/journal.ppat.1008361. eCollection 2020 Feb.

Abstract

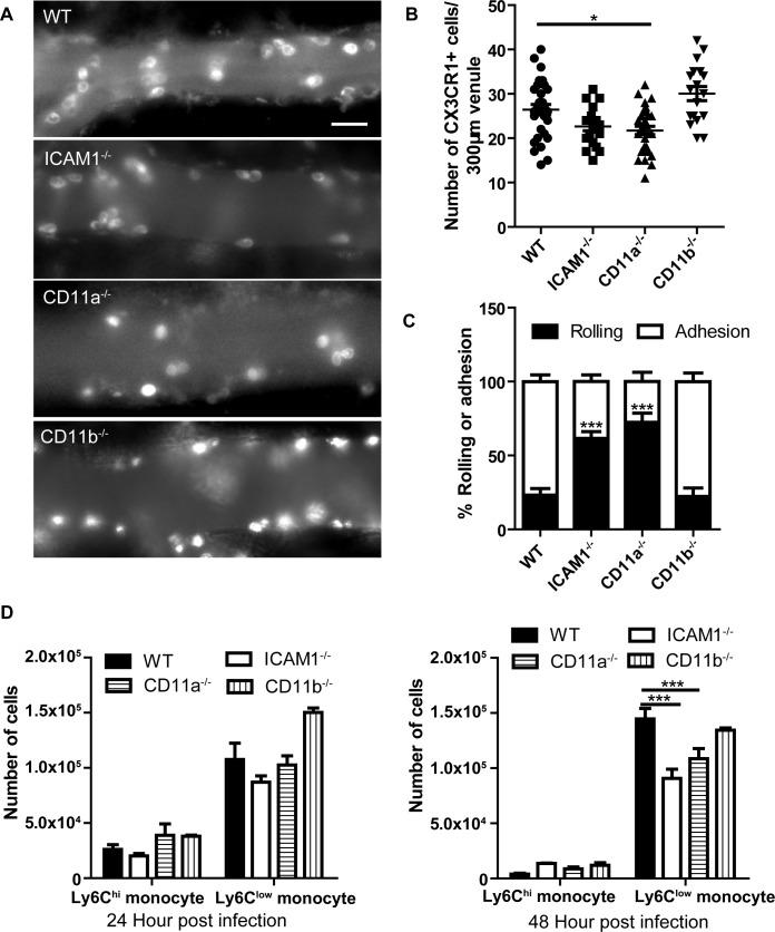
Monocytes exist in two major populations, termed Ly6Chi and Ly6Clow monocytes. Compared to Ly6Chi monocytes, less is known about Ly6Clow monocyte recruitment and mechanisms involved in the recruitment of this subset. Furthermore, the role of Ly6Clow monocytes during infections is largely unknown. Here, using intravital microscopy, we demonstrate that Ly6Clow monocytes are predominantly recruited to the brain vasculature following intravenous infection with Cryptococcus neoformans, a fungal pathogen causing meningoencephalitis. The recruitment depends primarily on the interaction of VCAM1 expressed on the brain endothelium with VLA4 expressed on Ly6Clow monocytes. Furthermore, TNFR signaling is essential for the recruitment through enhancing VLA4 expression on Ly6Clow monocytes. Interestingly, the recruited Ly6Clow monocytes internalized C. neoformans and carried the organism while crawling on and adhering to the luminal wall of brain vasculature and migrating to the brain parenchyma. Our study reveals a substantial recruitment of Ly6Clow monocytes to the brain and highlights important properties of this subset during infection.

摘要

单核细胞存在两种主要群体,称为 Ly6Chi 和 Ly6Clow 单核细胞。与 Ly6Chi 单核细胞相比,关于 Ly6Clow 单核细胞的募集及其参与募集的机制知之甚少。此外,Ly6Clow 单核细胞在感染期间的作用在很大程度上尚不清楚。在这里,我们使用活体显微镜证明,在静脉内感染新型隐球菌(一种引起脑膜脑炎的真菌病原体)后,Ly6Clow 单核细胞主要被募集到大脑血管系统。这种募集主要取决于大脑内皮细胞上表达的 VCAM1 与 Ly6Clow 单核细胞上表达的 VLA4 之间的相互作用。此外,TNFR 信号对于通过增强 Ly6Clow 单核细胞上的 VLA4 表达来募集是必需的。有趣的是,募集的 Ly6Clow 单核细胞内化了新型隐球菌,并在大脑血管的腔壁上爬行、黏附和迁移到脑实质时携带该生物体。我们的研究揭示了 Ly6Clow 单核细胞向大脑的大量募集,并强调了该亚群在感染期间的重要特性。

https://cdn.ncbi.nlm.nih.gov/pmc/blobs/59bd/7062284/92e159d5edb8/ppat.1008361.g001.jpg

文献检索

告别复杂PubMed语法,用中文像聊天一样搜索,搜遍4000万医学文献。AI智能推荐,让科研检索更轻松。

立即免费搜索

文件翻译

保留排版,准确专业,支持PDF/Word/PPT等文件格式,支持 12+语言互译。

免费翻译文档

深度研究

AI帮你快速写综述,25分钟生成高质量综述,智能提取关键信息,辅助科研写作。

立即免费体验